Jean Paul Knott:时装界的极简主义有了新的期待
6月27日,JeanPaulKnot...
作者:方建伟 王渊 顾倩雯
#广告法##市场营销法

引言
随着我国化妆品行业的迅猛发展,市场竞争愈发激烈,化妆品的宣传与推广活动也成为企业提升竞争力和知名度的重要抓手。企业日益追求化妆品广告在形式上的多样性、内容上的创新性,以发挥宣传推广的最大效益。然而,也有不少企业在广告宣传中铤而走险,以涉嫌虚假或违规广告内容为噱头吸引更多的消费者。这些广告违规行为一方面破坏了正常的市场经济秩序,对合法经营者构成不正当竞争,另一方面也因误导消费者产生过高期望值等后果损害了消费者的合法权益。即便近年来化妆品广告的监管规则不断细化,各类化妆品广告违规案件依然层出不穷。
化妆品广告违规行为在实践中呈现出多种形式,在上篇中,我们已对化妆品广告违规的典型情形——虚假广告的监管进行了梳理和总结,本文将紧接上篇内容,概括和归纳化妆品广告违规的其他情形,以期帮助企业明晰化妆品广告的监管红线和行政处罚责任。
(一)法规梳理
根据《中华人民共和国广告法》(以下简称《广告法》)第九条第(三)项的规定,广告不得使用“”、“”、“最佳”等用语,此项规定构成了实践中绝对化用语违法情形的执法依据。绝对化用语的禁止性规范旨在防止经营者使用此类非客观的描述对消费者进行错误暗示或引导,违反者可能承担如下行政责任:

上述规定属于不完全列举的示例性规定,其所列举的“”、“”等用语并未穷尽所有绝对化用语的禁止性词语,因此实践中对于绝对化用语的判定,主要是在该规则项下,结合立法本意将绝对化用语的范围扩大至与“”、“”“最佳”含义相同或相近似的同类词语。
(二)典型案例与判定标准
绝对化用语的具体表述不胜枚举,实践中使用绝对化用语的违规情形不仅包括法律所列举的词汇,例如,某公司因在产品宣传中称其为“激光术后选择安全性高且具有修复功能的专业、皮肤学护肤品是激光美容术后的最佳选择”被认定使用绝对化用语,[1]还包括使用其他具有绝对性表述的同义词汇情形,例如,某公司产品宣传网页界面上有“利用的研究成果和技术来开发对全球消费者和地球环境均有效、安全、友好的产品”、“利用从基础技术研究获取的知识和的制剂技术制造产品”的描述性语言,执行机关认定其使用了“”、“”两处绝对化用语。[2]
然而,实践中绝对化用语并不完全具备一目了然的特性,在部分情形下即使企业使用了绝对性表述依然不构成法律中的绝对化用语。中国广告协会对《广告法》实施疑难问题的解读中即指出广告中禁止使用“”、“”、“最佳”等用语,并不意味着广告中禁止使用所有含“最”字的词语。
实践当中,部分行政机关认为,在绝对性表述并不指向商家所推销的产品或服务本身、以绝对性词汇描述客观事实等情形下,不构成《广告法》所禁止的绝对化用语。例如,某公司在其产品推广页面发布“引进全球最顶尖的干细胞美容研究技术以及进口原料配方”等与商品有关的允诺性信息,执法机关认为该广告宣传中,“最顶尖”描述的是技术,“”是描述配方,并不针对产品,因此当事人宣传销售的产品并未使用绝对化用语。[3]
由于法律条文的简洁性以及中文词语语义的多样性和复杂性,造成实践当中对于绝对化用语的判定难以把握,是否构成绝对化用语应当以《广告法》对广告内容的原则性规定为基本依据,结合广告词语的词性、指向性、真实性等特性进行综合考量:

(一)法规梳理
随着大众对知识产权的认知和重视程度越来越高,实践中不少化妆品企业在广告内容中以专利作为加持,以追求更佳宣传效果。然而,一方面,专利申请本身具有较高的门槛,在化妆品研发过程中申请专利对于企业来说并非易事;另一方面,消费者在选购化妆品产品时对专利技术会产生更强的依赖。创新成本与消费者偏好之间的张力使企业陷入两难,这也极易导致企业因盲目追求宣传效果而投机取巧,伪造或虚构产品相关专利信息,从而对消费者购买行为造成误导。因此,《广告法》对专利的合规使用作出了明确规范:

(二)违规表现形式
经过我们对相关案例的检索和整理,实践中专利引用违规主要表现为以下三种形式:
1、未使用或未取得专利,而虚构专利信息
虚构专利信息最直观的表现形式为产品并未使用专利,企业却在广告宣传中以专利为噱头博取消费者关注。例如,在某公司涉嫌广告违法案中,当事人在其官网上发布“专利舒缓成分呵护”内容的广告,但经执法机关核实案涉产品并未取得相关专利。[6]
除上述情形外,还有企业“偷梁换柱”,在广告中宣传产品所用成分的专利信息,使消费者产生产品具有专利的误解。例如,某公司在网店的产品页面发布“第三代活性小分子肽专利寡肽冻干粉收缩毛孔提亮肤色修护滋润紧致”的广告用语,经执法机关调查,当事人所宣传的专利系指产品中所包含成分的专利,广告所指向的产品本身并未取得专利权。[7]
2、实际取得专利,但未在广告中标明专利信息
实际取得专利但未标明专利信息这一情形之下可以细分为企业因自身疏忽而违规和故意违规两种类型。
前一类型下,企业的违法情节较为轻微,不具备主观恶意,例如,某公司在宣传其护肤品产品时使用“获得美国专利,哈佛生物科技,NB人体皮肤干细胞技术(SCT)”的宣传语,但并未在广告中标明专利号和专利种类,经执法机关调查后确认当事人所宣传专利属实;[8]后一种情形之下,企业则存在误导消费者的主观恶意,例如,某公司在宣传杂志中发布的广告宣称其产品使用专利技术并注明了专利号,但是执法机关在调查中发现案涉专利种类为外观设计专利,当事人没有将专利种类标注在上述广告宣传杂志中,是为了使消费者误解产品的种类为发明专利,从而提高消费者对其化妆品品质和功效的印象。[9]
3、使用尚未取得、已失效、被注销的专利
在化妆品广告中引用专利的前提是专利本身合法、有效,若专利存在尚未取得、已失效或被注销等情形,则不能在广告宣传中使用。对广告中专利信息的审查本质上是一种事后审查机制,只有经过质疑和调查之后某些无效专利才可能“原形毕露”,这也变相促使某些企业产生蒙混过关的想法。
例如,某公司在其产品广告中宣称添加了一种已取得专利保护的高效保湿组合物并标注了专利号,但实际上该组合物正在中国、美国进行专利申请且尚未授予专利权,当事人在广告中所使用的所谓“专利号”实际为美国专利申请号,因此执法机关认定当事人使用未授予专利权的专利申请作广告宣传,构成违规引用专利。[10]在另一起案件中,某公司在产品网页广告中发布其“荣获3国专利”并标注了专利申请号,经执法机关核实,该广告中当事人引用的专利法律状态为“发明专利申请公布后的视为撤回”,因此当事人构成在广告宣传中使用无效专利的违法情形。[11]
(一)法规梳理
在化妆品广告中贬低竞争对手不仅存在误导消费者的可能性,还会损害同行竞争者的合法利益,扰乱公正的市场竞争秩序,因此,《广告法》与《反不正当竞争法》对于贬低竞争对手的行为均作出了规制:

(二)违规表现形式
贬低竞争对手在实践中主要表现为贬损不特定范围内的商品或服务以及通过具体化对比贬损特定的商品或服务这两种情形:
1、贬低不特定生产经营者的商品或服务
在化妆品违规广告中,常有企业通过自身产品与同类目产品或不同类目产品的比较,突出自有产品的独有或创新性功效,此种对比中企业并不提及特定的商品或服务,而仅指出其对比的范围。例如,某公司在染发梳产品宣传页面广告中,宣称传统染发剂“各种染发剂安装搅拌,程序繁琐”“必须坐在座位上等待将近1小时”“容易沾手和头皮”,宣称自己经营的产品“无需安装搅拌,搅一搅梳一梳,可直接使用,免去安装的麻烦”“均匀染完后即可走动做自己的事情”“不易沾手和头皮”,以强调自身产品操作便利、节省时间、不易沾皮肤等特性,当事人通过比较,针对不特定生产经营者的染发剂产品进行了贬低,构成了贬低其他生产经营者商品的行为。[12]
2、贬低特定生产经营者的商品或服务
特定化的贬低是指企业选取其他生产经营者的一款或几款商品或服务进行对比,对竞争对手的商业声誉造成不利影响。例如,某公司在宣传沐浴液产品时,将该产品与其它款身体乳进行对比,在对其它款身体乳的介绍中使用了“香气低廉自毁品味、不够滋润无法保湿、配方简单功效单调、质地稀薄偷工减料”进行宣传,构成贬低竞争对手的广告违规行为。[13]
(一)法规梳理
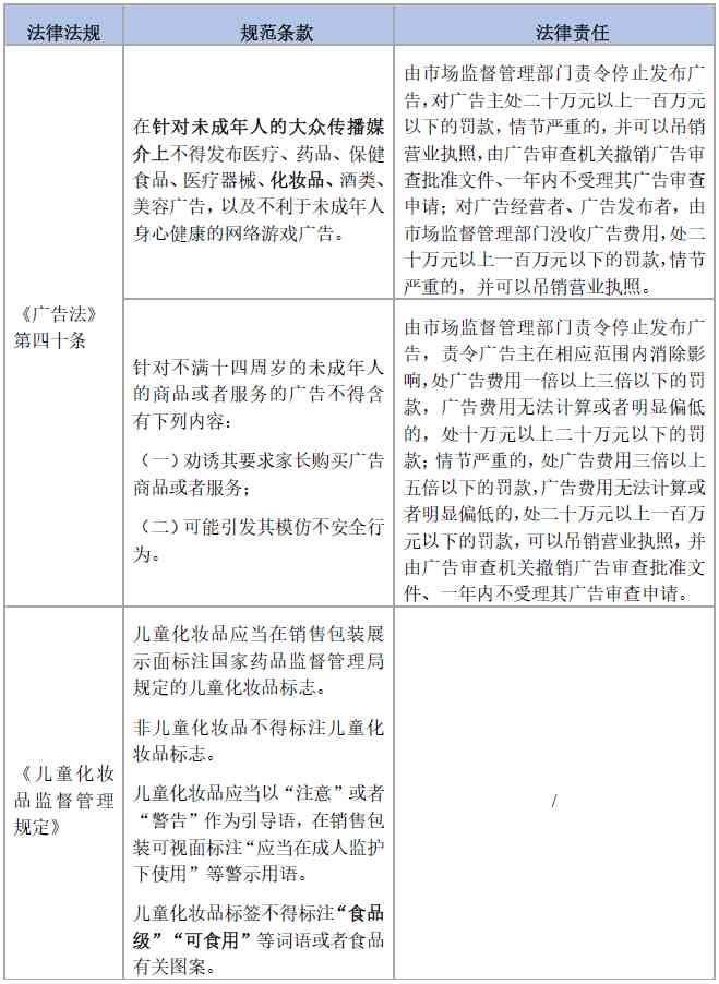
近年来化妆品行业的发展不仅带动了成年人对于化妆品产品的需求,儿童化妆品也被赋予较大的市场潜力。与成年人相比,儿童的皮肤易感染、免疫力较低,因此儿童化妆品监管要求更高。与常规化妆品相比,儿童化妆品广告的法规体系相对来说较为单薄,这也导致实践中儿童化妆品宣传乱象频发。
2022年1月1日起正式生效的《儿童化妆品监督管理规定》不仅对儿童化妆品生产经营活动作出了规范,还明确了儿童化妆品的功效宣称、标签、广告等特殊要求。综合当下的法律法规,儿童化妆品广告宣传需要考虑受众心理,在发布平台、广告内容等多个方面受到限制:

(二)典型案例
在《儿童化妆品监督管理规定》出台以前,不少企业抓住家长力求安全的心理,以“无毒无害”“可食用”“可吞咽”等作为儿童化妆品的宣传卖点之一。事实上,“化妆品和食品是两种不同类别的产品,依据不同的法规规定,适用不同的产品标准、原料要求、生产条件等,根本不存在所谓的‘食品级’化妆品。”[14]因此,《儿童化妆品监督管理规定》第十三条第二款明确规定,儿童化妆品标签不得标注“食品级”“可食用”等词语或者食品有关图案。
实践当中已经有企业因为缺乏儿童化妆品宣传合规意识而受到处罚,例如,某公司在其天猫网店宣传牙膏产品时使用“安全可食、可吞咽”的宣传用语,执法机关根据《儿童化妆品监督管理规定》的规定,对当事人发布违法广告的行为作出罚款1500元的行政处罚。[15]
(一)商业吹嘘应适度
我国《广告法》第三条规定,广告应当真实、合法。然而在商业实践中,广告文案具有文学性和艺术性,多数带有一定的修饰和夸张,所谓“王婆卖瓜,自卖自夸”。“凡广告几乎无一不对自己的商品有所褒扬,一定程度的夸张难以避免,已被社会接受。”在美国,这种为法律所允许的修饰和夸张称为商业吹嘘(Puffery),属于商业言论自由的范畴,为美国宪法修正案所保护。
我国《广告法》总体上对商业吹嘘的态度较为严格,化妆品企业在广告宣传中应当把握商业吹嘘的方式和内容,在描述产品时尽量避免使用“最”“一”“领先”等绝对化词语。当然,在部分情况下企业具有使用绝对化词语的正当需求,以下情形的绝对性词语合规风险较小,在实践中一般不被认定为绝对化用语:(1)表述时空顺序客观状态,如首发、首款、首播、最早成立、代理、授权;(2)表述产品认证、许可的客观状态,如国家机关依法评定的奖项或称号;(3)在特定行业领域由相关标准认定的分级或公众已广泛接受的分级;(4)对企业内部产品的比较性描述,如本公司开发的产品、最大户型。使用以上绝对化词语的前提是符合广告的真实性原则,企业应当能够证明其表述符合事实并能提供相应的资料证实。
(二)引证内容真实准确、标明出处
企业在广告中引证的数据或信息可能直接影响消费者对产品的判断,《广告法》明确无论是引证专利还是产品性能或功能、销售等方面的数据,企业均应当标明引证内容出处。
尤其是在引证专利的情形下,企业应当准确标明专利种类和专利号。实践中亦出现企业误认为可以使用产品所含成分的专利进行宣传的案例,因此企业应明确其宣传的专利应为产品本身取得的专利,而非产品所含成分的专利信息,否则可能因存在误导消费者的可能性而遭受处罚。
(三)慎用比较广告
企业往往在化妆品宣传中希望通过突出产品的独特性或创新性以吸引消费者的注意,而独特或创新一般都是建立在以新比旧、以己比他的前提下,如何在竞品之中标新立异而又不损害其他竞争者的正当利益即成为化妆品广告的合规重点之一。
企业在使用比较广告过程中应当首要避免与特定的商品或服务进行比较,此种情形下的贬损效应最为明显;即使与不特定经营者的商品或服务进行比较,也应当遵循公平竞争与真实性原则,对自身所宣传的效果或特性能够给出客观证据予以证明。
[注]
[1] 沪市监浦处〔2021〕152020002124号
[2] 静市监案处字〔2017〕第060201614023号
[3] 晋市监处字〔2020〕16-069号
[4] 广告法中绝对化用语禁令的理解与适用,http://m.cssn.cn/fx/fx_jrtj/201607/t20160728_3139517.htm,最后访问时间2022年10月26日。
[5] 杭江市督局市管罚处字〔2017〕597号
[6] 沪市监长处〔2021〕052020000420号
[7] 沪市监闵处〔2020〕122020001463号
[8] 沪监管崇处字(2019)第302018008309号
[9] 沪监管静处字(2018)第062018001148号
[10] 甬北市监处〔2020〕428号
[11] 沪市监嘉处〔2021〕142021001270号
[12] 沪市监虹处〔2020〕092020000133号
[13] 沪监管金处字(2018)第282018000943号
[14] “食品级”化妆品是对消费者的误导,https://www.nmpa.gov.cn/xxgk/kpzhsh/kpzhshhzhp/20211018141902100.html, 最后访问时间2022年10月26日。
[15] 京密市监处罚﹝2022﹞380号
化妆品广告监管研究(上)——虚假广告篇
特别声明:
以上所刊登的文章仅代表作者本人观点,不代表北京市中伦律师事务所或其律师出具的任何形式之法律意见或建议。
如需转载或引用该等文章的任何内容,请私信沟通授权事宜,并于转载时在文章开头处注明来源于公众号“中伦视界”及作者姓名。未经本所书面授权,不得转载或使用该等文章中的任何内容,含图片、影像等视听资料。如您有意就相关议题进一步交流或探讨,欢迎与本所联系。

6月27日,JeanPaulKnot...

冠冕,是珠宝艺术创作的巅峰;冠冕杰作序列...

2023年钻石报价信息显示,70分钻石价...

AAPE+BYABATHINGA...

11月17日,中国广告主协会指导,新潮传...

Gucci作为全球奢侈品品牌之一,一直以...
名品导购网(www.mpdaogou.com)ICP证号: 鲁ICP备2025191931号-2
CopyRight 2005-2026 版权所有,未经授权,禁止复制转载。邮箱:mpdaogou@163.com