山东菲斯特汽车零部件有限公司荣获“2022聊城先锋跨境网商”奖
近年来,国际政治经济环境复杂多变,不确定...

原文标题:2022年中国牛磺酸产业现状,竞争持续加剧,上游原料挤压行业利润,国内发展空间较大「图」
一、牛磺酸产业概述
1、功能应用
牛磺酸,化学名为2-氨基乙磺酸,是一种无臭、微酸味的白色针状晶体或粉末,是一种含硫非蛋白类氨基酸,是人体内最重要的氨基酸之一。牛磺酸在人和动物胆汁中与胆酸结合,以结合形式存在,也广泛存在于所有动物的组织、细胞内,在哺乳类组织细胞中,特别是神经、肌肉和腺体中的含量较高,海洋生物含量最高,在食品添加剂和营养保健品、医药行业以及宠物食品及饲料行业具有广泛的应用领域和市场。
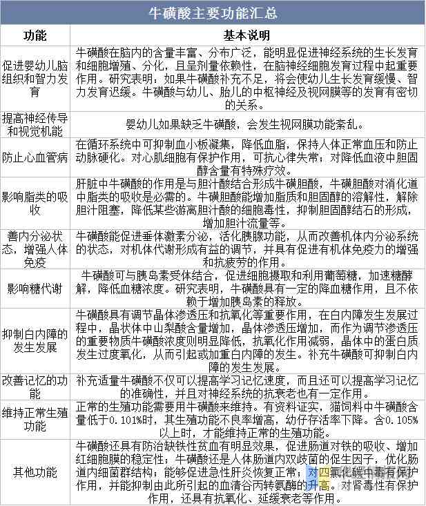
牛磺酸主要功能汇总

资料来源:公开资料整理
2、工艺分类
传统的牛磺酸生产技术为乙醇胺法,永安药业是国内率先在该领域取得突破的企业之一。环氧乙烷法装置规模更大、物料消耗更低,三废排放更少。环氧乙烷法工艺以环氧乙烷(占原料成本的40%以上)、硫酸和亚硫酸氢钠为主要原料,经过加成、中和、结晶等反应最终合成为牛磺酸成品。按照工艺,生产1吨牛磺酸产品需消耗0.5吨环氧乙烷。
乙醇胺法和环氧乙烷法工艺的区别

资料来源:公开资料整理
二、牛黄素产业链及政策影响因素
1、上游:价格波动中较稳
牛磺酸上游核心原料是环氧乙烷,具有易燃易爆的特点及储运和运输的限制,而且不宜长途运输,几乎没有进出口等因素影响,其价格存在一定的季节性周期波动,除此之外,价格波动还受原料乙烯价格、市场供需等因素影响。2020年以来,受全球疫情影响导致原油价格高涨,整体乙烯价格上行一定程度上带动环氧乙烷价格提升,一度在2021年底达高峰,随着乙烯价格回落加之国内影响反复影响下游需求,环氧乙烷价格在2022年缓步下降。
2020-2022年中国环氧乙烷和乙烯参考价格走势图

资料来源:公开资料整理
2、下游应用
在国外,牛磺酸已被广泛关注并应用于食品和饮料行业,并且美国、日本等多个国家已规定在婴幼儿食品中必须添加牛磺酸。在国内,随着牛磺酸被越来越多的消费者认知和认可,以及市场应用的拓展等,牛磺酸的市场需求可能将持续增长。目前国内牛磺酸主要应用于功能饮料,随着市场认可持续和需求持续增长,功能饮料市场规模持续增长,一定程度上带动牛磺酸产业需求扩张。
中国牛磺酸下游应用占比情况

资料来源:公开资料整理
2016-2021中国功能饮料市场规模及增长率

资料来源:公开资料整理
3、政策背景
长期以来,在饲料生产过程中过度使用抗生素已经导致耐药菌的严重污染,日益成为公共健康的重大威胁。全球多个国家已经出台相应政策,限制或禁止在饲料领域使用抗生素。我国国家卫计委在2016年等14个部门联合制定了《遏制细菌耐药性国家行动计划(2016-2020)》,强调加强对抗菌药物的管理,应对细菌耐药带来的风险挑战。随后在2022年再度提出《遏制微生物耐药性国家行动计划(2022-2025)》进一步提升管理水平,而牛磺酸具有提高机体免疫力的功能,已经逐步在饲料添加剂中使用,随着全球禁用抗生素政策的深化,牛磺酸作为健康的氨基酸,其对抗生素的替代预期使得该行业具有极大的发展空间。
牛磺酸相关利好政策

资料来源:政府官网,华经产业研究院整理
三、牛黄素产业现状
1、产量
随着下游能量饮料和奶粉等需求持续推动,作为全球最大额牛磺酸生产国,全球主要牛磺酸产能集中在中国,随着国际需求持续增长和国内各领域认可和认知持续提升,我国牛磺酸产量持续增长,从下游需求变动和龙头企业产量变动测算,截止2021年我国牛磺酸产量已超过8万吨,目前下游应用仍存在较大拓展空间,如国内的膳食补充剂和饲料等领域渗透率可提升空间明显,国内牛磺酸出口仍是主要推动因素,未来国内需求占比将持续提升。
2015-2021年中国牛磺酸产量变动情况

资料来源:公开资料,华经产业研究院整理
2、价格走势
就牛磺酸价格变动情况而言,随着环氧乙烷制备法逐步成为主流,加之环保压力持续增长,我国牛磺酸价格整体表现为波动上涨趋势,2019年市场需求下降价格小幅度下降。2020-2021年市场回暖,加之上游环氧乙烷价格受疫情价格稳步上行整体牛磺酸成本压力增大,价格上涨。
2016-2021年中国牛磺酸价格变动情况

资料来源:公开资料整理
3、主要品牌含量和利润简析
由于国内对牛磺酸的使用较为单一,对于其营养性氨基酸的特质认识不够,目前医药和功能饮料整体需求较高,从主要功能饮料品牌的牛磺酸含量来看,基本都不到55mg/每100ml。以红牛(中国)为例,红牛一瓶零售价约6元,需求牛磺酸约1.2g,以3万元/吨计算牛磺酸价格,每克仅0.03元,一瓶红牛中牛磺酸成本仅0.036元左右,整体产业利润水平较高。
主要能量饮料产品中牛磺酸含量情况

资料来源:公开资料整理
四、牛黄素竞争现状
1、竞争现状
全球牛磺酸产能除日本等少量生产外主要集中在中国,国内永安药业、远大富驰(原黄冈富驰)江阴华昌和常熟远洋等占比全球牛磺酸产能近九成,其中经过了药品GMP认证的永安药业和黄冈富驰的装置产能占比超七成,截止2021年产能分别约5.8万吨和2.5万吨左右,其中2021年永安药业牛磺酸产销量出现明显增长,达4.5万吨。
2021年中国主要牛磺酸企业产能产量情况

资料来源:企业公开资料,华经产业研究院整理
2、永安药业
永安药业牛磺酸产业经营现状来看,作为全球最大的牛磺酸生产企业,产能占比全球超50%,其中超八成主要用于出口。永安药业拓展牛磺酸上游环氧乙烷,目前产能已达4万吨,一定程度上减轻产业原料带来的经营压力。值得注意的是,受产业整体竞争加剧和环保压力持续增长,2017年华安药业牛磺酸毛利率持续下降,尤其是2021年虽然销量达近年新高,但整体毛利率下降明显,主要受上游成本压力增大影响。2022年来看,全球永安药业牛磺酸营收增长明显,毛利率水平虽仍不及2020年以前水平,但相较2021年明显回升。
2017-2022年H1永安药业牛磺酸营收及毛利率

资料来源:企业公报,华经产业研究院整理
五、牛磺酸产业发展趋势
1、竞争持续加剧、环保压力较大
随着牛磺酸产业竞争持续加剧,除开永安药业和远大富驰等主要企业持续扩产外,其他企业也蓄势待发,更多企业持续涌入,市场已呈现一定程度的供过于求现象,这也是永安药业等企业毛利率持续下降的因素之一,另外随着环保政策持续细化和趋严,牛磺酸企业目前生产主要采用环氧乙烷生产法,虽整体废料较少,但整体环保压力较大,进一步压缩产业利润。
2、国际需求为主,国内需求空间较大
在国外,牛磺酸早已被广泛关注及应用,主要应用领域为食品和饮料领域,美国、日本等多个国家已规定在婴幼儿食品中必须添加牛磺酸,国际对牛磺酸需求呈逐年递增态势。在国内,随着经济发展、市场环境变化及消费者了解程度提升,整体需求和应用持续提升。如以牛磺酸为主要添加成分的功能性饮料已在饮料市场中占据重要地位;牛磺酸系列保健食品深受消费者喜爱,已成为保健食品的新宠;在宠物食品,尤其是猫粮,已成为不可或缺的物质,宠物食品需求量上升持续带动;另外国家对抗生素添加的限制,饲料也逐步开始添加牛磺酸,水产饲料应用增长明显。
原文标题:2022年中国牛磺酸产业现状,竞争持续加剧,上游原料挤压行业利润,国内发展空间较大「图」
华经产业研究院对中国牛磺酸行业发展现状、行业上下游产业链、竞争格局及重点企业等进行了深入剖析,最大限度地降低企业投资风险与经营成本,提高企业竞争力;并运用多种数据分析技术,对行业发展趋势进行预测,以便企业能及时抢占市场先机;更多详细内容,请关注华经产业研究院出版的《2023-2028年中国牛磺酸行业市场全景评估及投资战略规划研究报告》。
名品导购网(www.mpdaogou.com)陕ICP备2026003937号-1
CopyRight 2005-2026 版权所有,未经授权,禁止复制转载。邮箱:mpdaogou@163.com