您正在访问的位置:首页 > 应用 >网络购物
T11

T11

一款专注于提供高品质生鲜食品与日常生活用品的全渠道购物服务平台
安卓版下载

【T11】软件信息

大小:67.02MB 语言:简体中文 版本:2.3.14 分类:网络购物 更新:2025-12-03 10:39:14 包名:com.jy.t11 md5:c01cffec0a1b919a3d43234a99dd0bfd

【T11】软件介绍

T11是一款专注于提供高品质生鲜食品与日常生活用品的全渠道购物服务平台。它汇集了丰富的商品品类,不仅涵盖新鲜蔬果、肉类水产及日常食品,还包括精心制作的餐饮熟食、烘焙糕点、咖啡酒饮与家居百货。平台借助先进的供应链管理体系与智能技术,致力于将全球各地的优质商品高效地送达用户手中。用户通过该软件可随时浏览和选购商品,享受便捷的线上购物体验,并支持快速配送服务。

T11怎么注销账号

1、在【我的】页面中,选择【设置】选项,进入应用的设置配置界面。

T11

2、在设置页,选择【账户与安全】选项,进入账号安全相关的操作页面。

T11

3、在账户与安全页,选择【注销服务】选项,进入账号注销的申请界面。

T11

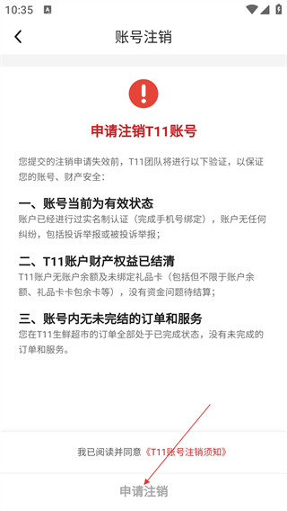
4、在注销界面阅读《T11账号注销须知》后,勾选同意并点击【申请注销】,完成账号注销的提交操作。

T11

软件亮点

1、商品种类极为丰富,从生鲜食材到餐饮熟食,再到日用百货均有覆盖,能够满足家庭日常生活的一站式购物需求。

2、依托于高效的供应链与仓储物流体系,用户在平台下单后通常可以享受数小时内送达的快速配送服务体验。

3、平台对入驻商品实施严格的品控标准,注重源头优选,致力于为用户提供安全、新鲜且具有本味的高品质商品。

4、将线下超市的体验与线上购物的便利相结合,用户既可查看详细商品信息在线下单,也可获取门店位置进行到店消费。

软件特色

1、不仅提供标准包装商品,还设有餐饮专区,提供由专业厨房现场制作的中西式餐点、日料及烘焙产品可供选择。

2、根据季节变化与消费趋势,持续更新和推荐来自国内外的特色优质商品,帮助用户发现和尝试新的品质好物。

3、操作界面分类清晰,浏览与搜索商品十分方便,结算流程流畅,整体设计致力于提升用户购物的便捷性与愉悦感。

4、会不时推出针对会员或特定商品的专属优惠与促销活动,让用户在购买品质商品的同时也能享受到实惠的价格。

名品导购网(www.mpdaogou.com)ICP证号: 鲁ICP备2025191931号-2

CopyRight 2005-2026 版权所有,未经授权,禁止复制转载。邮箱:mpdaogou@163.com