Jean Paul Knott:时装界的极简主义有了新的期待
6月27日,JeanPaulKnot...
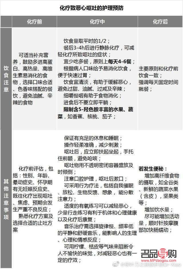
化疗作为治疗恶性肿瘤的一种重要手段,虽然能够有效抑制癌细胞的生长和扩散,但同时也会对患者的身体造成一定的损伤,在化疗期间,正确的身体护理至关重要,下面,我们将从饮食、心理、运动和生活习惯四个方面,为大家详细介绍化疗期间的身体护理方法。
化疗药物会对患者的胃肠道造成一定的刺激,导致食欲下降、恶心、呕吐等症状,患者在化疗期间应保持饮食清淡,多食用易消化、营养丰富的食物,如瘦肉、鱼、蛋、奶等高蛋白食物,以及新鲜的蔬菜和水果,以补充身体所需的维生素和矿物质,避免食用辛辣、油腻、生冷等刺激性食物,以免加重胃肠道负担。

化疗过程漫长且痛苦,患者容易产生焦虑、抑郁等负面情绪,家属和医护人员应给予患者充分的关爱和支持,帮助他们建立战胜疾病的信心,患者自身也要学会调整心态,保持乐观向上的精神状态,积极配合治疗,必要时,可以寻求心理咨询师的帮助,进行心理疏导。
化疗期间,患者的身体状况允许的情况下,可以进行适当的运动锻炼,运动可以增强患者的体质,提高免疫力,有助于减轻化疗药物带来的副作用,建议选择轻度、低强度的运动方式,如散步、太极拳等,避免剧烈运动导致身体过度疲劳,运动过程中,患者应根据自己的身体状况适时调整运动强度和时间。
化疗期间,患者应保持良好的生活习惯,保证充足的睡眠时间,避免熬夜和过度劳累,注意个人卫生,保持皮肤清洁干燥,预防感染,还要避免接触有毒有害物质,以免对身体造成进一步损害,在化疗期间,患者还应定期到医院进行复查,以便及时了解病情变化和治疗效果。

化疗期间的身体护理对于患者的康复至关重要,通过饮食调整、心理调适、适当运动和生活习惯调整等方面的综合护理,患者可以更好地应对化疗带来的挑战,提高生活质量,为战胜疾病奠定坚实基础。

6月27日,JeanPaulKnot...

冠冕,是珠宝艺术创作的巅峰;冠冕杰作序列...

2023年钻石报价信息显示,70分钻石价...

AAPE+BYABATHINGA...

11月17日,中国广告主协会指导,新潮传...

Gucci作为全球奢侈品品牌之一,一直以...
名品导购网(www.mpdaogou.com)ICP证号: 鲁ICP备2025191931号-2
CopyRight 2005-2026 版权所有,未经授权,禁止复制转载。邮箱:mpdaogou@163.com