从三无企业到上市公司——兔宝宝董事长丁鸿敏的创业故事
“德华之所以能在一次次大浪淘沙中生存、发...
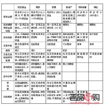
随着经济的不断发展和人们财富积累的增加,越来越多的人开始关注投资理财领域,在众多投资品种中,贵金属因其独特的价值和属性,成为了许多投资者眼中的香饽饽,如何踏入贵金属投资理财的大门呢?本文将为您提供一份详尽的入门指南。
在投资贵金属之前,我们首先要对贵金属有一个基本的了解,贵金属主要包括金、银、铂、钯等,它们具有高度的延展性、稳定性和稀有性,这些特性使得贵金属在经济发展中占据着重要地位,成为了避险、保值和增值的优选投资品种。
贵金属投资有多种方式,如实物投资、现货交易、期货交易等,投资者应根据自身的风险承受能力、投资期限和资金规模等因素,选择适合自己的投资方式。
1、实物投资:购买金银条、金银币等实物贵金属,适合长期持有,保值增值。

2、现货交易:通过贵金属交易平台进行买卖,交易灵活,适合短线操作。
3、期货交易:通过期货市场进行贵金属交易,具有高杠杆效应,适合风险承受能力较强的投资者。
在贵金属投资过程中,掌握一定的投资技巧与策略至关重要,投资者需关注国际政治经济形势、货币政策、通胀预期等因素对贵金属价格的影响,以便把握市场趋势,做出明智的投资决策。

投资者还应学会分散投资,将资金配置于多种贵金属品种,以降低单一资产的风险,设定合理的止盈止损点位,及时锁定收益,避免亏损扩大。
投资市场充满变数,贵金属价格波动较大,投资者在投资过程中应保持良好的心态,理性面对市场的起伏,避免盲目跟风、过度交易等行为,以确保投资行为的稳健与可持续。
贵金属投资理财是一个不断学习与进阶的过程,投资者应时刻关注市场动态,了解的投资理念和策略,积极参加各类投资培训课程,提升自己的投资技能和认知水平,为未来的投资之路奠定坚实基础。

贵金属投资理财入门并非易事,但只要投资者能够掌握基础知识、选择合适的投资方式、运用有效的投资技巧与策略,并保持良好的心态,不断学习与进阶,便能在贵金属投资市场中稳步前行,实现财富的增值与保值。

“德华之所以能在一次次大浪淘沙中生存、发...

Prada是一家历史悠久的奢侈品牌,它给...

SAINTLAURENT即将推出.KI...

近日,由优居主办,贝壳战略支持的“时代追...

近年来,老爹鞋火爆全球,成为了时尚圈最常...

据艾瑞发布的《2021中国母婴消费市场趋...
名品导购网(www.mpdaogou.com)ICP证号: 鲁ICP备2025191931号-2
CopyRight 2005-2025 版权所有,未经授权,禁止复制转载。邮箱:mpdaogou@163.com