山东菲斯特汽车零部件有限公司荣获“2022聊城先锋跨境网商”奖
近年来,国际政治经济环境复杂多变,不确定...
对美的执着追求,是镌刻在女性生命中的永恒主题。然而,当目光聚焦于外在的焕彩时,身体内部那维系青春与活力的核心源泉——卵巢的健康,却常被悄然忽略。作为女性生殖与内分泌系统的精密中枢,卵巢肩负着分泌雌激素、孕激素等关键激素的重任,不仅深刻影响着生育力,更塑造着女性的生理特征(如第二性征的维持)、调控着代谢平衡,是整体健康与生命活力的根基。岁月流转,卵巢功能的自然衰退如同生命能量的缓缓沉降,曾经的光彩也随之趋于暗淡。所幸,再生医学有了突破性进展,特别是聚焦于细胞层面的内源性抗衰技术,正为守护这片“生命之源”带来新的希望。以胎盘多肽为代表的创新成果,正致力于从细胞层面激活潜能,优化卵巢微环境,为延缓其衰老进程点亮了崭新的曙光。
卵巢衰老:生命绿洲的干涸
对于女性而言,卵巢衰老是一个影响深远的过程。它不像肌肤松弛那样显而易见,却能无声无息加速身体机能衰退,甚至引发一系列慢性疾病。

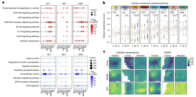
2024年,一篇发表于《Nature Aging》名为《Spatiotemporal transcriptomic changes of human ovarian aging and the regulatory role of FOXP1》的文章,揭示了细胞衰老与卵巢衰老的关系。【1】

研究人员发现,在衰老过程中,大多数卵巢细胞的衰老信号通路评分升高;衰老卵巢的卵泡、皮层和髓质中细胞衰老和衰老相关分泌表型信号通路富集增加;主要的衰老标志CDKN1A/p21在大龄人群的所有卵巢细胞类型中表达增加。因此研究人员认为,老年人类卵巢中的特定细胞类型可能表现出与细胞衰老相关的独特特征。

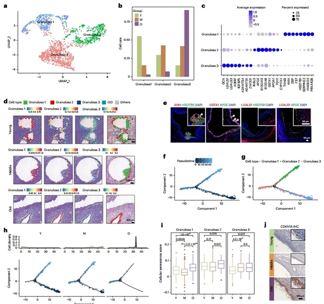
此外,为进一步探究细胞在卵巢衰老过程中的分类及变化,研究人员通过UMAP分析将卵巢颗粒细胞分为三种亚型,并使用亚型特异性标记验证这些细胞不同的空间分布。实验结果发现,早期年轻组亚型1主要分布在中青年卵巢中,而老年样本中的卵巢颗粒细胞主要分布在老年组亚型3的末端,意味在卵巢衰老过程中卵巢颗粒细胞发生了GeneSwitch。这种成分的转变可能代表着功能性卵巢颗粒细胞的减少和衰老卵巢中凋亡细胞的潜在增加。
对美的执着追求,是镌刻在女性生命中的永恒主题。然而,当目光聚焦于外在的焕彩时,身体内部那维系青春与活力的核心源泉——卵巢的健康,却常被悄然忽略。作为女性生殖与内分泌系统的精密中枢,卵巢肩负着分泌雌激素、孕激素等关键激素的重任,不仅深刻影响着生育力,更塑造着女性的生理特征(如第二性征的维持)、调控着代谢平衡,是整体健康与生命活力的根基。岁月流转,卵巢功能的自然衰退如同生命能量的缓缓沉降,曾经的光彩也随之趋于暗淡。所幸,再生医学有了突破性进展,特别是聚焦于细胞层面的内源性抗衰技术,正为守护这片“生命之源”带来新的希望。以胎盘多肽为代表的创新成果,正致力于从细胞层面激活潜能,优化卵巢微环境,为延缓其衰老进程点亮了崭新的曙光。
卵巢衰老:生命绿洲的干涸
对于女性而言,卵巢衰老是一个影响深远的过程。它不像肌肤松弛那样显而易见,却能无声无息加速身体机能衰退,甚至引发一系列慢性疾病。

2024年,一篇发表于《Nature Aging》名为《Spatiotemporal transcriptomic changes of human ovarian aging and the regulatory role of FOXP1》的文章,揭示了细胞衰老与卵巢衰老的关系。【1】

研究人员发现,在衰老过程中,大多数卵巢细胞的衰老信号通路评分升高;衰老卵巢的卵泡、皮层和髓质中细胞衰老和衰老相关分泌表型信号通路富集增加;主要的衰老标志CDKN1A/p21在大龄人群的所有卵巢细胞类型中表达增加。因此研究人员认为,老年人类卵巢中的特定细胞类型可能表现出与细胞衰老相关的独特特征。

此外,为进一步探究细胞在卵巢衰老过程中的分类及变化,研究人员通过UMAP分析将卵巢颗粒细胞分为三种亚型,并使用亚型特异性标记验证这些细胞不同的空间分布。实验结果发现,早期年轻组亚型1主要分布在中青年卵巢中,而老年样本中的卵巢颗粒细胞主要分布在老年组亚型3的末端,意味在卵巢衰老过程中卵巢颗粒细胞发生了GeneSwitch。这种成分的转变可能代表着功能性卵巢颗粒细胞的减少和衰老卵巢中凋亡细胞的潜在增加。
研究人员认为,细胞衰老是卵巢颗粒细胞衰老的重要潜在特征,这可能导致衰老过程中的卵巢功能障碍,进而对人体造成一定的影响。
激活细胞自愈力焕新卵巢生命力
通过以上研究实验结果可知,健康细胞的衰老、凋亡以及细胞信号通路的变化,均有可能对卵巢“生命力”产生负面影响。因此,现代医美行业转变抗衰思路,从“外在修饰”变更到“内在滋养”,深入细胞层面,借由胎盘多肽等内源性抗衰产品,激活细胞自愈能力,赋能卵巢健康,实现从根源上延缓衰老的目的。

胎盘多肽作为新一代人源提取物,其主要成分为从人体胎盘中提取的400+活性细胞因子,能深入滋养卵巢细胞,智能调节AKT信号通路,增强健康细胞活力,清除衰老细胞,抑制细胞凋亡蛋白保护细胞生存【2】,显著降低女性体内卵泡刺激素(FSH)、黄体生成激素(LH)、FSH/LH值;提高雌二醇(E2)水平;改善月经量少、周期缩短、腰膝酸软、情绪不稳定等症状评分,让卵巢重返“18岁”,为女性从根源守护“青春总闸门”。【2】
此外,胎盘多肽也是目前一款NMPA批准的可静脉滴注的人胎盘类制品,突破了经胃肠道吸收的局限性,能通过静脉直达全身,不仅更为安全,生物利用度也更加接近100%,实现快速起效与长效维持。
不难看出,这场以细胞为起点的抗衰变革,正在重新定义女性健康美学的标准。胎盘多肽内源性抗衰产品的出现,不仅为卵巢功能衰退提供了“逆转方程式”,更开创了从生命底层焕新的抗衰范式。它不仅是医美领域的里程碑式突破,更是女性拥抱“长效年轻态”的密钥。相信未来,随着内源性抗衰技术的持续进化,女性将真正实现“年龄成谜”的终极梦想,绽放时光淬炼后的璀璨生命力。
参考文献:
【1】Nature Aging:Spatiotemporal transcriptomic changes of human ovarian aging and the regulatory role of FOXP1
【2】Zhang B-f, Hu Y, Liu X, Cheng Z, Lei Y,Liu Y, et al. (2018) The role of AKT and FOXO3 in preventing ovarian toxicity induced by cyclophosphamide. PLoS ONE 13(8): e0201136
【3】亓丁、张跃辉、王冰、胡喜姣、李红梅.电针联合胎盘多肽注射液足三里注射治疗 卵巢储备功能下降临床疗效及对性激素水平的影响,河北中医2021年1月第43卷第1期
加载全文名品导购网(www.mpdaogou.com)陕ICP备2026003937号-1
CopyRight 2005-2026 版权所有,未经授权,禁止复制转载。邮箱:mpdaogou@163.com