Jean Paul Knott:时装界的极简主义有了新的期待
6月27日,JeanPaulKnot...
行业主要企业:上海家化(600315)、水羊股份(300740)、珀莱雅(603605)、 青岛金王(002094)、丽人丽妆(605136)、科思股份(300856)、鲁商发展(600223)、名臣健康(002919)
本文核心数据:中国化妆品上市企业业务布局、中国化妆品上市企业业务规划
1、化妆品行业上市公司汇总
随着生活水平的提高,人们对于美妆护肤产品的需求也在不断增加,国内的“颜值经济”不断向好发展。目前,我国化妆品行业的上市公司包括了欧莱雅、上海家化、丽人丽妆等。


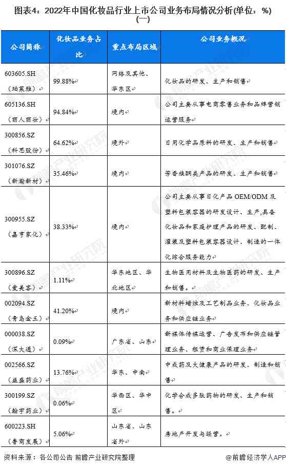
2、化妆品行业上市公司业务布局对比
由于国内美妆电商带来的便利,近乎所有上市公司均有在网络端的布局,并通过电商平台将销售网路延伸至全国。


3、中国化妆品行业上市公司业绩对比
目前,我国化妆品行业的龙头企业是珀莱雅、丽人丽妆、上海家化等老牌美妆护肤上市企业,该类企业化妆品业务的年营业收入均在亿元以上。


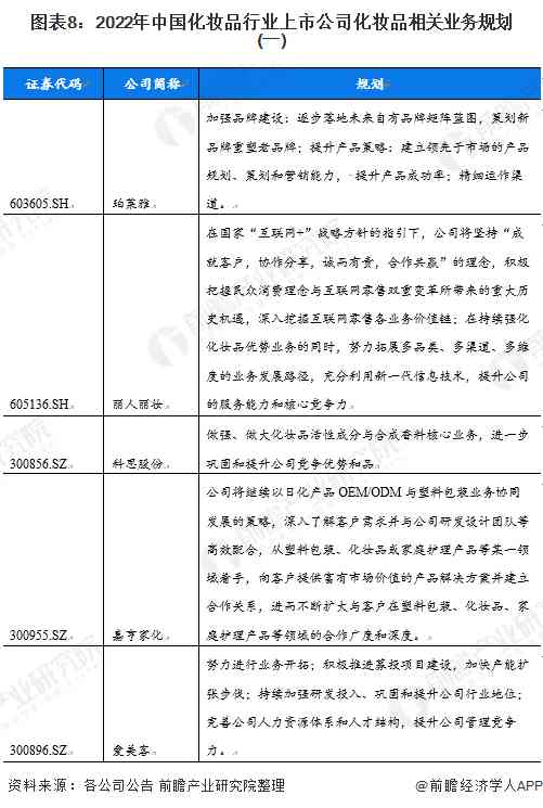
4、化妆品行业上市公司业务规划对比
2021年,我国全面进入了“十四五”建设的新时期,化妆品行业出现了“品类不断细分”、“营销渠道立体化”、“新兴渠道快速增长”、“消费者品牌黏性下降”等一系列新趋势。根据此类新趋势,化妆品行业各上市公司明确了在未来一段时间的发展规划。



以上数据参考前瞻产业研究院《中国化妆品行业市场前瞻与投资战略规划分析报告》,同时前瞻产业研究院还提供产业大数据、产业研究、政策研究、产业链咨询、产业图谱、产业规划、园区规划、产业招商引资、IPO募投可研、IPO业务与技术撰写、IPO工作底稿咨询等解决方案。

6月27日,JeanPaulKnot...

冠冕,是珠宝艺术创作的巅峰;冠冕杰作序列...

2023年钻石报价信息显示,70分钻石价...

AAPE+BYABATHINGA...

11月17日,中国广告主协会指导,新潮传...

Gucci作为全球奢侈品品牌之一,一直以...
名品导购网(www.mpdaogou.com)ICP证号: 鲁ICP备2025191931号-2
CopyRight 2005-2026 版权所有,未经授权,禁止复制转载。邮箱:mpdaogou@163.com