山东菲斯特汽车零部件有限公司荣获“2022聊城先锋跨境网商”奖
近年来,国际政治经济环境复杂多变,不确定...

《翡翠分级》标准首先以颜色为主线,再从颜色、透明度、质地、净度四个方面对翡翠进行级别划分,并对其工艺进行评价。

一、翡翠(无色)分级
翡翠(无色)因不含颜色要素,所以仅从透明度、质地、净度三个方面对翡翠进行级别划分。
1、透明度分级
透明度是影响翡翠(无色)品质的最主要的因素,根据翡翠透过自然光的能力将翡翠(无色)的透明度分为五个级别。(见表)


2、质地分级
质地是评价翡翠品质的另一个重要指标,在翡翠(无色)中通常透明度较高的翡翠质地级别也会相对较高。质地级别根据翡翠组成矿物的颗粒划分为五个级别。(见表)


3、净度分级
根据内含物对翡翠美观和耐久性的影响程度,将净度分为五个级别。(见表)

二、翡翠(绿色)分级
翡翠(绿色)分级是从颜色、透明度、质地和净度四个方面对翡翠进行级别划分。

1、颜色分级
当透明度、质地、净度相同时,有颜色的翡翠价值将高于没有颜色的翡翠,因此在评价翡翠的各项要素中颜色所占的权重最大,颜色分级是翡翠分级的重点。
颜色分级按颜色的三要素进行,包括色调分类、彩度分级、明度分级三部分。
(1)、色调分类
在可见光的光谱中绿色的左右分别是蓝色和黄色,所以翡翠(绿色)除了正绿色外还经常伴有蓝色调合黄色调,因此翡翠(绿色)色调分为绿、绿(微蓝)、绿(微黄)三个类型。
(2)、彩度分级
彩度即人们通常说的颜色饱和度,按照颜色浓淡的长度将彩度分为五个级别。( 见表)

(3)、明度分级
明度是指翡翠颜色的明暗程度,即俗称“浓、正、阳、匀”中的阳。按照翡翠的灰度将明度分为四个级别。(见表)


2、透明度分级
翡翠(绿色)透明度受颜色影响,彩度升高,明度降低透明度会随之降低,考虑和排除颜色对透明度的影响,翡翠(绿色)的透明度分为四个级别。(见表)

3、质地分级
翡翠(绿色)质地分级与翡翠(无色)质地分级的内容相同。(见表)


4、净度分级
翡翠(绿色)净度分级与翡翠(无色)净度分级的内容相同,评价原则亦相同。(见表)

三、其他颜色翡翠分级
除翡翠(无色)外其他颜色翡翠的分级可以参考翡翠(绿色)分级进行。

汇聚五彩的翡翠实属罕见,黄、白、绿、红、紫五彩汇集一身,质地莹润清透,色彩明艳动人
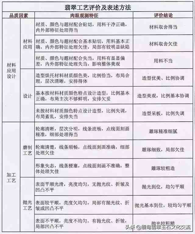
四、翡翠工艺评价
从颜色、透明度、质地、净度四个方面对翡翠分级是对其材质的评价,决定翡翠价值的因素除其自身材质之外还存在另一个重要方面即加工工艺。正所谓“玉不琢不成器”,因此工艺评价是翡翠分级中另外一个非常重要的部分。


五、质量评价
质量评价虽然简单,却很重要,对于任意一种珠宝玉石来说,质量都是决定价值至关重要的因素,相同品质的翡翠质量越大价值越高。
名品导购网(www.mpdaogou.com)陕ICP备2026003937号-1
CopyRight 2005-2026 版权所有,未经授权,禁止复制转载。邮箱:mpdaogou@163.com