从三无企业到上市公司——兔宝宝董事长丁鸿敏的创业故事
“德华之所以能在一次次大浪淘沙中生存、发...
(报告出品方/分析师:东亚前海证券 郑倩怡)
1.1.聚焦珠宝、女包,运营中高端时尚消费品品牌
作为中高端时尚消费品多品牌运营商,潮宏基二十余年来深耕于珠宝、女包的研发、生产及销售,打造出“CHJ 潮宏基”、“VENTI 梵迪”和“FION 菲安妮”三大品牌。

公司旗下各品牌核心用户群均以年轻时尚女性为主,以精致、时尚、高品质的产品及服务吸引并聚集了超1400万会员,三大品牌门店超1400家,已在全国范围内建立起较高的市场认知度与品牌影响力。
公司坚持以设计领先,以质量、工艺取胜的产品差异化战略。
公司重视产品设计及工艺研发,旗下三大品牌坚持以原创设计推动产品差异化。其中,“CHJ 潮宏基”品牌以东方文化元素与现代时尚相结合为特色,已成为国内彩金潮流的引领者和风向标;“VENTI 梵迪”定位于年轻化、更个性张扬,品牌团队汇集全球新锐设计师,针对年轻潮流珠宝细分市场进行培育探索;“FION 菲安妮”致力于融合前沿设计及匠师工艺,为年轻女 性提供精致皮具。

创立于1996年,公司发展至今主要经历了四个阶段:
1)品牌初创期(1996-2006年):公司成立于1996年,并于1999年在青岛开设.家专 柜;
2)品牌发展期(2006-2010年):品牌知名度不断提升,潮宏基不断强化产品设计并占领百货商场渠道份额,前瞻性引进 SAP-ERP 信息管理系统软件,将公司总部、各销售大区和分布全国的营销网点、仓库等业务数据连接并共享,极大提升经营效率;
3)发展瓶颈期(2010-2018年):自2010年后购物商场、互联网消费兴起,百货商场渠道红利逐渐褪去,年营业额大幅下降,公司开始探寻外延发展策略;
4)回归主业(2018年至今):公司战略聚焦回归珠宝、女包两大主业,推动有实力的加盟商加速渠道下沉抢占市场空间,加盟模式占用企业成本较低,在扩张市场的同时大大降低市场风险。

1.2.进入现代企业管理模式已近 20 年,规范化发展
公司最早为家族式创业,目前股权结构相对分散,实控人多年以来持股较为稳定。
公司实际控制人即为创始人廖木枝,其一致行动人包括其子廖创宾(公司董事长、总经理)、女婿林军平(公司董事、副总经理),合计持股比例约 23%。
二十余年来,公司规范化管理、组织化发展成果显著,较早过渡至“所有权和经营权分离”的现代企业管理模式,积极引入职业经理人、搭建专业、成熟的管理团队。
公司管理理念先进,公司总经理廖创宾多年前就意识到股东和经营层要分开,并逐步劝退跟父亲一起创业的公司元老,开始引入职业经理人,且很早就聘请了咨询公司对企业规范化管理、组织化发展进行改造。公司按照股份制模式运作十余年,践行所有权和经营权分离的现代企业制度,具有完善的法人治理结构。同时,公司持续致力于管理团队的建设及注重组织能力的培育,积极引进高级职业经理人,管理团队经验丰富、行业积累深厚。

在此成熟的经营管理层的带领下,公司多年来发展思路稳定清晰,以东方文化符号为设计灵感,以原创时尚设计为核心能力。
公司在成立第三年即以一年利润赞助中国珠宝玉石协会举办中国首届珠宝首饰设计大赛, 且此后多次赞助珠宝设计大赛并从中挖掘优秀的设计人才;
2006年应邀参加瑞士巴塞尔钟表珠宝展览会,以一场展现龙凤、书简、宫扇、汉字、窗 花、锣鼓、京剧脸谱等中国传统元素的原创设计东方珠宝秀,成为.登上世界.时尚珠宝展览会舞台的亚洲珠宝品牌;
2013年,公司投资建造“潮宏基臻宝首饰博物馆”,向世界展现民族工艺出神入化的技法,登记 在库藏品超过 2000 件;
2014年,公司携手稀捍行动联合发起“花丝工艺保护项目”,并在此后以国际参展交流、跨界合作、联合设计大师研发花丝首饰产品等形式持续推动花丝工艺的产业化发展。

1.3.以珠宝、女包业务为主,规模稳步扩张
公司业务以珠宝、女包业务为主,规模稳步扩张,近两年利润增长显著。
公司多年以来平稳快速发展,2014-2021年七年间营收年复合增长率达 9.41%。
2018、2019 年,公司业绩受女包业务商誉减值、外延扩张费用高企等因素影响呈现暂时性下滑,而后随着 2019 年公司收缩外延、回归主业,经营困境迎来反转。
2021年公司营收规模达 46.36 亿元,较上年显著增长 44%,主要系疫后消费复苏、公司数字化转型、加盟渠道拓展多因素合力驱动。
从产品结构来看,公司以珠宝业务收入为主,2021 年营收占比达 88%。

自 2018 年战略聚焦回归珠宝、女包两大主业以来,公司盈利能力持续回升。
随着百货商场渠道红利逐渐褪去,公司积极寻求业务增长、升级,经历转型后重新聚焦主业,净利润率水平于 2018 年下滑至 2%后稳步回升。
2021 年,公司转变渠道策略,借力加盟拓展实现二次增长,同时带动费用率显著下行,2021 年销售/管理/财务费用率分别下降至 18%/3%/1%,较上年分别下降 4.29PCT/1.53PCT/0.95PCT。

分产品品类来看:
2021 年公司时尚珠宝首饰(主要为以件计价珠宝)/传统黄金首饰(主要为以克重计价珠宝)/皮具/其它业务收入分别达 27.76 亿元/12.84 亿元/4.45 亿元/1.32 亿元,占营收比重分别约 60%/27%/10%/3%;从收入增速来看,2014-2021 年七年间三类主要业务收入年复合增速分别为 11%/4%/16%,其中时尚珠宝首饰业务增速较为稳定。

分区域来看:
华东地区收入占营收近半壁江山,网络销售占比提升趋势明显。华东地区是公司最重要的销售收入来源,2021 年收入规模达 21.87 亿元,占营收比重达 47%;网络渠道近年来销售规模提升迅速,2021 年贡献营收达 10.66 亿元,占营收比重达 23%;东北/华南/华北/华中区域销售体量相当,2021 年贡献总收入比重均约 6%,另西南/西北/港澳台地区收入占 比较小,分别约 3%/3%/0%。


2.1.行业空间广阔,品牌商掘金大有可为
我国珠宝行业规模随着居民收入、消费水平提升稳步扩张至7200亿元,时尚珠宝占约 85%主要份额。

据中国珠宝玉石首饰行业协会(中宝协)数据,2021年我国珠宝玉石首饰行业市场规模超7200亿元,2016-2021年五年间CAGR约6.7%。
其中,近年来以紧跟潮流的设计及丰富的款式为特色的时尚珠宝在人均收入水平稳步提升、消费者代际变迁、女性消费力量崛起背景下增长较快,占行业规模比重持续稳定在85%左右。

珠宝首饰兼具“投资+消费”双重属性,长期以来深受我国消费者欢迎。
以我国香港地区为例,黄金人均消费需求量历年在发达国家及地区排名中名列前茅;大陆地区人均黄金需求量亦可比肩美国、加拿大等发达国家,2021 年人均珠宝销售额约 509.7 元。

从珠宝首饰行业的产业链来看,品牌商环节利润丰厚、集中,品牌护城河深厚。
珠宝首饰产业链主要包括矿石原材料、原料交易、产品制造和终端零售等环节。自 20 世纪 90 年代以来,产业集聚逐步形成,尤其是上游原材料、设备、下游品牌、销售渠道等资源不断集中,产业链上游至下游增值率哑铃型分布特点突显。近年随着产业化分工深化和市场竞争渐趋激烈,生产制造环节在珠宝产业链中的地位持续下降,而设计开发、销售渠道和品牌运营价值不断增强。

品牌商环节中、港、外资品牌三足鼎立,呈差异化竞争格局。
从品牌定位来看,中资、港资、外资品牌差异明显:外资品牌主打高品牌溢价模式,自20 世纪 70 年代起陆续进军我国市场,长期以来占据国内高端镶嵌珠宝市场,并领导全球时尚珠宝市场快速扩张;中资、港资品牌多定位于中高端市场,依托天然文化优势,在黄金市场中占据主导地位,近年来内资中又涌现出一批新兴时尚珠宝品牌,通过品牌定位、营销策划、产品设计等实现差异化竞争、构筑品牌壁垒。


国内珠宝品牌集中度仍有较大提升空间,近两年疫情背景下尾部出清加速。
随着我国消费市场地位提升、居民消费升级及个性化、时尚化需求显现,2013年起新锐珠宝品牌涌现与外资品牌大量进场,珠宝行业的集中度在一段时间内持续下行。2017年以来,随着黄金价格企稳回升、本土品牌开店扩张,行业集中度逐步企稳上行。
近两年在疫情挑战下,尾部品牌加速出清,而头部品牌依托品牌、渠道、运营等优势实现了逆势扩张。根据头豹研究院、欧睿咨询数据,2020 年中国大陆珠宝市场 CR10 约 25%,横向比较居民文化传统及消费习惯相似的中国香港(56%)、日本市场 (49%),行业向头部集中仍有较大空间。

长期来看,我国珠宝市场空间广阔、品牌端利润丰厚,集中度有望提升。
中短期来看,珠宝行业景气度较高,行业零售额增长受到多因素共同催化:
1)消费场景时尚化+客群年轻化,打开增量市场;
2)加工工艺、技术的升级有效降低饰品造型局限性,满足消费者多元化需求;
3)渠道扩 加快,加速挖掘低渗透率的下沉市场;
4)金价持续走高背景下黄金投资价值突显,短期价格回落或促进消费需求;
5)疫后消费复苏及刚性需求释放。

2.2.珠宝消费“人货场”重构,时尚化趋势明确
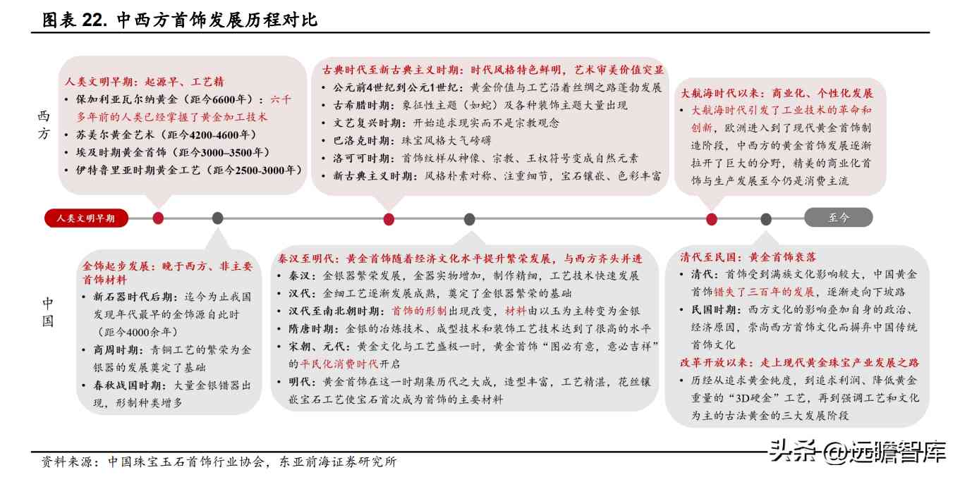
从行业发展历程来看,我国黄金首饰发展在清代、民国时期曾错失过数百年发展,随着经济文化水平提升,以黄金纯度为主要追求的下游消费需求正悄然改变。
相比西方单一的黄金文化发展历史,中国首饰长期以来主要以玉文化为重,玉文化与黄金文化相生共荣,直到改革开放以后,才真正走上现代黄金珠宝产业发展的道路。
四十余年来,我国现代黄金首饰经历了从追求黄金纯度的“足金”、“千足金”、“万足金”,到追求利润、降低黄金重量的“3D 硬金”工艺,再到强调工艺和文化为主的古法黄金的三大发展阶段。而这些转变,背后是我国消费者对黄金首饰消费的追求从保值增值、到工艺、文化需求层次提升所驱。

近年来黄金珠宝消费盛行,消费群体呈现出年轻化、下沉化特点,产品应用场景大大拓宽。
过去黄金珠宝消费群体主要是以赠礼、保值为目的的中老年消费者,随着消费者代际变迁,出于悦己需求选购黄金珠宝越来越普遍,产品应用场景拓宽至自我奖赏、祈福开运、纪念人生高光时刻等,市场空间进一步打开。


随着终端消费需求从婚嫁、送礼发展至悦己佩戴,从追求黄金纯度过渡到追求产品工艺、文化的新阶段,时尚 K 金饰品有望重新焕发活力。
随着消费观念逐渐改变,我国黄金珠宝不再强调高纯度,3D/5D 黄金、5G 黄金、古法黄金等加工工艺相继出现并迅速扩大市场份额,标志着行业进入追求产品工艺和文化的阶段。K 金是为提高黄金的硬度,在黄金中加入了少量了银、铜、镍等其他金属所熔炼而成,如 18K 金为“75%金+25%贵金属”所合成。其优势主要在于:
1)硬度高、韧性小、塑型效果优秀;
2)颜色丰富,可合成玫瑰金、白金、黄金等不同颜色,满足不同场合、不同搭配要求;
3)用金量较少,与铂金、黄金相比价格相对便宜。随着终端消费需求从追求黄金纯度过渡到重视产品工艺、文化属性及消费者代际变迁,K 金饰品有望焕发新活力。


从品牌附加值来看,我国本土传统珠宝品牌多数溢价能力较低,年轻品牌依托差异化定位与产品设计创新、品牌打造提升溢价能力。
从定价方式来看,我国传统珠宝品牌如老凤祥等多采用与当日金价挂钩的计价模式,但这种模式实质是产品设计与品牌价值溢价较低的表现,仅凭传统商业模式已较难从外资、港资品牌的竞争中突围。年轻品牌更多通过寻找更有特色的细分品类深耕,逐步打造品牌力、提升品牌溢价,转型至一口价模式。

2.3.数字化助力线下渠道扩张、下沉
基于空间广阔、集中度较低的行业现状,国内大众珠宝品牌目前仍处于“跑马圈地”的竞争阶段,渠道扩张助力品牌规模快速提升。
我国中高端珠宝首饰品牌的内地门店数量近年来不断增加,根据中宝协数据,2021年内地零售网点超千家的珠宝品牌企业有 9 个,周大福/老凤祥/周大生位列门店数前三,截至2021年末总店数分别达5502/4945/4502家。
从覆盖市场来看,中资品牌地域覆盖较为广阔,港资品牌多集中于一二线城市,而外资珠宝品牌由于消费者购买能力、偏好及文化差异原因较难渗透进入低线城市。

珠宝品牌渠道线下扩张目前以加盟为主,品牌借力加盟商地域优势快速实现品牌拓展。
自营渠道下,品牌毛利率高、盈利能力强,且公司对门店控制力较强,有助于品牌形象维护,但其劣势在于需要占用较多流动资金,门店管理难度较大;加盟模式下公司无需承担铺货、拓店资金,同时能够充分利用加盟商的地域优势,以轻资产撬动社会资源实现品牌规模的扩张,目前已成为珠宝品牌实现快速扩张的主要方式,上述网点数量排名前列的珠宝品牌大多以加盟模式为主实现下沉市场的快速覆盖,如周大福、老凤祥、周大生等。
加盟模式下品牌方需要在品牌形象维护、加盟商管理、加盟店指导监督等方面投入较多营运资源,数字化转型成大势所趋。
在数字化运营驱动的“单店效率提升+门店数量增长”双击下,品牌端经营业绩有望实现高质 量、快速增长。
一方面,数字化建设提升单店管理效率:以往珠宝行业加盟商窜货(如加盟商直接从生产批发企业进货)现象屡见不鲜,近年来随着信息技术的发展,品牌端企业陆续走上数字化转型之路,总部对加盟店销售与库存跟踪频率提升、颗粒度变细,货品管控等管理漏洞逐步修复, 单店管理效率稳步提升。
另一方面,在信息化系统的加持下,门店标准化复制路径清晰可循,品牌端对加盟商经营管理的督导更加有效、及时,加盟渠道扩张大大提速。
近两年疫情背景下,先行布局数字化的企业更有望借助线上协同、数字化营销、供应链管理等优势抢占市场份额。

3.1.时尚珠宝品牌标签鲜明,原创设计能力突出
公司最早以 K 金进入时尚珠宝领域,多年来坚持以原创设计及质量工艺领先行业的产品差异化战略。早年国内珠宝品牌,大都不重视研发设计,款式大同小异,以黄金产品为主。
而公司选择了塑型效果好、颜色更丰富、附加值更高的 K 金切入珠宝市场,自成立以来二十余年持之以恒地以时尚设计为核心竞争力,谋求差异化发展。

公司研发资源投入力度远超同行,产品设计与工艺创新能力走在行业前沿。
公司旗下三大品牌拥有具备国际视野、时尚触觉、丰富经验的研发设计团队合计超 200 人,2021 年公司研发投入 6475.81 万元,占营收比重约 1.77%,多年来持续投入自主研发设计。
新品研发上,公司“内生+外协”双轮驱动,在内培育研发设计团队、三大品牌不断整合提升内部设计能力,在外合作国内外优秀资源,持之以恒以原创设计推动产品差异化。
从外部评价来看,公司及其产品设计、工艺创新屡获认可,如在 2020 第 5 届“天 工精制”大奖赛中,潮宏基《中国牛》摆件荣获“最佳市场应用”奖、《花丝糖果》荣获“最佳文化传承”奖、《硬提梁煮水壶》摆件荣获白银组.名。
此外,公司亦被认定为国家高新技术企业、省级工业设计示范企业,研发机构也被认定为省级企业技术中心、广东省工程技术研究中心。截至 2021 年末,公司拥有国内外注册商标及专利超 800 项,其中发明专利 23 项,实用新型 45 项。

公司新品开发多年专注自身时尚国潮主线,产品与形式均与时并进、新颖出圈,时尚珠宝品牌标签不断加强。
产品方面,近年随着市场黄金热潮的兴起,公司在保证 18K 优势工艺的基础上,延伸开发 5G 黄金、古法黄金产品,区别市场厚重的传统款式,推出轻巧、时尚感较强的产品并引入 IP 产品,如 2021 年推出的“IN+系列”“臻金•致钻系列”等 5G、古法金产品,与花西子联名推出的“并蒂同心”“一生锁爱”以及“心之锁向”等足金产品,通过黄金时尚化提升公司业绩。
形式方面,自 2013 年起公司每年发布彩金潮流,如 2021 年,公司通过三地协同、云端融合的方式,引入“元宇宙”概念以虚拟人和现实主持人在复刻的潮宏基臻宝博物馆和珠宝店等虚拟空间的形式,推介年度.推出的时尚彩金新品。

同时,为保证设计方案落地与自身工艺传承,公司保留自有产线。
公司生产模式主要采取自产+外协加工相结合的模式,主要负责时尚珠宝首饰的镶嵌与素金产品的生产;外协加工主要负责传统黄金首饰的生产。
相比研发生产均由外包完成的行业普遍现象,公司始终保留自有产线且每年自产比例超过30%,足见其对产品设计研发、工艺传承创新的重视。

依托原创、独特的产品设计及优秀工艺,公司时尚珠宝业务相较传统珠宝首饰实现了显著的品牌溢价。近年来公司时尚珠宝首饰业务(以件计价模式)、传统黄金首饰(以克重计价模式)毛利率分别落在40-50%、5-15%。
从同业毛利率比较来看,公司毛利率长期处于国内珠宝品牌中上游,2021年整体毛利率达 33%,其中时尚珠宝首饰营收占比约 60%、毛利率显著高于传统珠宝首饰达 38PCT。呈现出较强的品牌溢价能力。


公司主营两个珠宝品牌,“CHJ 潮宏基”产品矩阵丰富,依托时尚设 计、K 金材质实现差异化竞争。
品牌产品类别覆盖广泛、主要分为“时尚”、“婚庆”、“童趣”、“高订”四个产品系列,满足不同客群、不同消费场景的时尚穿戴需求。
材质方面,品牌以 K 金材质的运用最为知名,是国内.以 K 金钻石镶嵌、K 金素金等时尚珠宝首饰为核心产品的珠宝品牌。

多年以东方元素为基础进行设计创新,“CHJ 潮宏基”品牌成长迎国潮崛起机遇催化。
“CHJ 潮宏基”从创立以来一直强调传承与创新,坚持东方文化元素与现代时尚相结合,以原创设计与非遗工艺的现代应用引领中国珠宝时尚潮流,形成了鲜明的产品印记。
历年推出的具有中国元素的系列产品“凤影”、“鼓韵”、“京粹”、“国色”、“祥扣”、“善缘”、“花丝糖果”等常销不衰,2021年新推“竹”、“心之锁向”、“叩响心扉”、“方圆”等国风新作亦广受年轻客群欢迎。

“VENTI 梵迪”是以买手制为核心的珠宝集合店,甄选全球精致珠宝品牌及杰出设计师的创意珠宝。
品牌以具备国际视野、鉴赏能力、丰富经验及敏锐的时尚嗅觉的买手和品牌团队为核心,游历于巴黎、伦敦、米兰和纽约等地搜寻并引进国外珠宝作品。
品牌以国内外顶尖设计师.收藏、限量版珠宝为亮点,已引进包括国际奢侈品牌 Versace、Kenzo、Nina Ricci、 Salvini 系列珠宝,以及一线珠宝设计师 Noam Carver、Efva Attling、 Anyallerie、Imogen Belfield 等珠宝作品。
作为年轻潮流珠宝品牌,VENTI 针对细分市场进行培育、探索。例如,去年随着国内对培育钻石关注度迅速升温,VENTI 即与新锐设计师合作推出了培育钻石系列新品。

凭借长期打造的东方文化时尚珠宝品牌,公司已积累一批年轻时尚、极具消费力的用户群体,品牌市场认知度和顾客忠诚度较高。
公司品牌消费主力军 80 后、90 后、00 后人群占比超过八成,95 后、00 后增速明显,2021 年会员复购贡献收入占总收入比重约 45%。
从外部评价来看,潮宏基以 381.19 亿元的品牌价值连续十九年登榜中国 500 最具价值品牌,并入选德勤 2021 年全球奢侈品公司百强,彰显了品牌具备深厚潜力和卓越的影响力;在由《OK!精彩》杂志主办的“OK!挚爱大赏暨创刊八周年精彩之夜” 上,潮宏基以花丝糖果系列的非遗新营销模式荣获“OK!年度挚爱珠宝品牌”大奖。
3.2.线上下共同发力,渠道快速扩张兑现在即
3.2.1.线下加盟渠道快速拓展,渠道策略调整释放可观增量
以先进的数字化建设为基础,公司自 2020 年起调整渠道策略切入轻资产运营快车道。尽管现阶段珠宝品牌竞争主要以渠道扩张为主要手段,公司长期在加盟扩张上保持较为谨慎的态度对加盟管控比较严格,管理强度上基本等同自营门店,加盟商的库存数据、销售数据都需录入公司 SAP 统,公司可以随时查询加盟店的库存和销售情况。
2019 年收缩外延并购、回归主业以来,公司加速数字化转型,以数字化建设赋能公司业务全流程、零售全渠道,以打通线上线下渠道运营私域流量的智慧云店、打通上下 库存及资源、支持门店供应需求实现智能补货的智能供应链平台、精准化营销、提高用户运营能力的用户运营平台、基于数据支撑提升区域管理效率的数据助手等主要项目建设为抓手,打造以用户为中心的数字化运营与管理体系。
其中智慧云店是实现线上线下一体化、在疫情期间取得不菲成绩的核心:公司创新性推行“一店一云店”模式,云店作为实体门店的延伸,打通了线上线下渠道在用户、业务、供应链库存及数据间的共享与联动,实现了全天候全域销售,并成为疫情期间展业的重要支撑。

背靠持续深化、赋能业务的数字化建设,公司 2020 年开始主动调整渠道策略,在保持自营店数量较为稳定的基础上加速加盟代理业务扩张。
对 比自营模式,加盟扩张的渠道模式大大降低了对品牌商资金实力、渠道管理能力的要求,诸如策划出资、门店开业、员工管理、库存控制、本地渠道拓展及市场营销等经营细节均可由加盟商具体负责。
2019 年以来,公司及时调整以前“重自营轻加盟”的渠道策略,加速加盟代理业务扩张。通 过持续优化调整加盟政策,调整并完善对加盟商在产品供应、业务指导、信息化支持等服务机制,公司积极推动有实力的加盟商加快新兴市场的开拓和渠道下沉,重点布局三、四线城市,做大加盟店规模,扩增利润贡献。
门店从新开业运营至成熟需要一年左右培育期,目前公司珠宝业务加盟渠道高速扩张已逐步进入成果兑现期,2019/2020/2021 年珠宝业务加盟门店分别达 444/541/711 家,年内分别净增加 107/97/170 家。
经过 2019、2020 年 的市场培育,公司 2021 年加盟代理业务规模同比大幅提升,实现收入达 13.44 亿元(+85%)。

公司计划未来 3-4 年拓展 1000+家门店,有力支撑业绩增长。随着渠道策略逐步调整,公司于 2021 年提出未来 3-4 年达到 2000 家门店的开店目标,预计将贡献丰厚收入及利润增量。
公司拟以加盟形式为主实现轻资产扩张,从单店模型来看,公司从加盟扩张中取得的收入主要可分为四类:
1)一次性收取新开店加盟费;
2)加盟店铺日常管理费;
3)时尚珠宝及部分传统黄金首饰出库收入;
4)加盟店从指定供应商自采足黄金产品的品牌使用费。

对加盟商而言,公司品牌在港资、内资珠宝品牌间已具备较强吸引力。
不同品牌来看,“CHJ 潮宏基”、“VENTI 梵迪”品牌标签鲜明,且时尚定位相较传统珠宝具备定位区隔,其设计前沿、迎合国潮符合当下年轻群体消费趋势,对区域性品牌加盟商而言,品牌进驻更多是吸引年轻增量流量而并非是在原有客群的基础上加剧竞争。
从门店布局来看,潮宏基店铺数量仅为其他以非钻石为核心的全国性珠宝品牌的 1/3 至 1/5,网点布局潜在加密空间较大。
从加盟商角度来看单店模型,公司加盟店店均终端收入可对标自营店,规模约 500 万元,支出主要包括向公司支付的加盟管理费、足黄金产品品牌使用费及产品采购成本,以及店铺租金、人工运营成本、店铺装修维护等费用。
简单测算加盟端收入、支出情况,年税前利润率区间可达 1-3 成,利润较为丰厚。
3.2.2.线上借力明星流量、直播营销持续扩大品牌知名度
流量红利时代,公司积极布局第三方平台并借力明星达人流量、并与 国潮品牌联动打响品牌知名度,构筑品牌护城河。
公司持续多方向投入进行品牌宣传,在明星达人合作方面,2021 年潮宏基珠宝邀请知名明星唐艺昕为品牌大使,逐步建立符合品牌及用户多元需求的明星合作矩阵,并借助明星体验佩戴公司新品,扩大品牌印记产品的曝光率,实现品牌知名度及影响力的稳步提升;跨品牌合作方面,潮宏基 2021 年与特仑苏、国货美妆品牌花西子进行跨界联动,突显“国潮”风格,持续向场外平台用户曝光并进行引流。
同时,公司利用自媒体加强主动传播,充分利用微信服务号、订阅号、微博、抖音、小红书等社交渠道,以丰富多样的互动体验、高频高质的内容输出,提升品牌传播热度。
积极运用直播电商等新兴营销形式,扩大品牌知名度。公司销售迎合消费者购买习惯的变化,近年将线上直播销售业务作为重点突破,“店播+达人直播”双管齐下,常规店播覆盖淘宝、抖音、小红书、微信视频号等平台,同时与多位明星达人合作专场直播,在带货之余实现有效品牌宣传。
2021 年,公司线上珠宝业务(不含云店)实现了同比 40%的高速增长。
公司于 2014 年完成亚太知名女包品牌“FION 菲安妮”的收购,进入女包行业。经过 2013、2014 年先后三期转让代价支付,公司以约 13 倍市盈率、14 亿元人民币总估值收购菲安妮公司,形成了聚焦珠宝、女包两大业务的多品牌运营格局。
国内女包行业规模过千亿,箱包行业品牌效应突显。
国产箱包产品主要为中低端产品,品牌影响力不足、均价偏低,中小品牌之间竞争亦相当激烈,市场集中度低。随着消费升级、尤其是女性收入提升带动“她经济”崛起,国内女包消费品牌化成趋势,国产女包品牌迎来发展机遇。

近两年“FION 菲安妮”品牌、产品、渠道年轻化成果突显,品牌开启第二增长曲线。
“FION 菲安妮”已成立 40 余年,近两年通过品牌形象、产品设计以及渠道的年轻化,将核心客群从 35-50 岁成功下降到 25-40 岁年 龄层。
品牌理念来看,FION 品牌秉持“让艺术生活化”贴合年轻客群消费观的经营理念,将“匠心技艺的巧思”与“时下流行元素”相结合,让生活更加玩趣、丰富。
具体产品层面,FION 持续与跨界艺术家/知名 IP 联乘合作,成功推出“斗鱼”“苹果”“油画”“JAYDE FISH”等艺术联名系列产品,以及“皮卡丘”“小黄人”“侏罗纪”等国际一线 IP 系列产品, 同时打造自己的“小怪兽”IP 系列产品,备受市场青睐。

分渠道来看,FION 在线上渠道表现突出实现 85%同比高速增长,线下门店运营质量逐步提升。
线上渠道,FION 通过目标人群和商品匹配进行精准直播运营,在抖音直播方面,FION 抓住赛道机会,通过更符合年轻人心智的系列话题产品与契合品牌形象的达人进行合作实现快速增长,2021年 FION 在抖音直播电商箱包行业品牌排名.,且创造并两次刷新了单场超 1000+万的品类最高销售记录;同时天猫渠道通过多位达人带动了不同系列产品的销售。2021 年,女包线上销售同比增长达 85%。
线下渠道,FION 近年发力购物中心渠道建设,已在购物中心开出近百家门店,近年来随着 产品年轻化及门店运营质量提升,基本能够实现“开一家、存活一家”。 女包业务经营改善,公司商誉减值风险逐步降低。
2014 年公司并购菲安妮产生合并成本合计 14.11 亿元,其中取得的可辨认净资产公允价值 2.52 亿元,故形成商誉 11.62 亿元。
随着 2014 年购物卡消费形式被大力度整治,商业体服装区、箱包区客流明显减小,线下门店运营质量受到较大冲击。
2018、2019 年,经对并购菲安妮所形成商誉的减值测试,公司分别计提商誉减值损失准备 2.09 亿元、1.52 亿元。
截至 2021 年末,公司商誉账面价值约 8.06 亿元。随着年轻化策略的顺利推行及前期商誉风险的释放,后续商誉减值风险逐步降低,女包业务困境反转可期。
珠宝行业“人货场”重构正在发生,随着终端消费需求从婚嫁、送礼发展至悦己佩戴,时尚 K 金饰品有望重新焕发活力。
珠宝品牌集中度提升+消费时尚化趋势下,潮宏基依托东方文化时尚珠宝的鲜明品牌标签发力加盟渠道扩张,即将进入业绩增长兑现期。
核心假设及盈利预测如下:
1)珠宝业务:分品类看,短期黄金消费热潮带动品类高增,长期来看两品类增速均受益于加盟渠道扩张,保持较快增长,但时尚珠宝首饰由于新增加盟店存在培育周期故业绩兑现略慢。
预计 2022-2024 年时尚珠宝首饰收入增速分别为10%/16%/20%,传统黄金珠宝收入增速分别为32%/20%/15%。
分渠道看,增长驱动力主要在于加盟渠道拓展,预计 2022-2024 年分别 净增加 180/200/240 家店,随着新增加盟店成长同店效益逐步提升,假设 2022-2024 年单店收入增速约 15%/15%/10%。
自营方面,近两年自营店仍有一定收缩撤店,随后较为稳定,同时单店收入方面,预计短期在黄金消费热潮+疫情因素影响下,每年小幅增长约 5%。
2)女包业务:线上销售表现突出,预计 2022-2024 年收入分别增长 50%/30%/20%;门店经营改善显著,预计同店收入逐年提升约 10%。
3)其他:主要指珠宝、女包以外的产品,销售占比较少,营收以移动平均法预测。
4)其他业务:主要为加盟费、加盟店日常管理费、品牌使用费,与加盟店数量增长正相关,考虑到传统黄金销售提升及加盟培育周期,预计 2022-2024 年收入增速分别为 30%/27/%/27%。


支出方面,公司整体毛利率及费用率变化主要是随加盟渠道扩张产生,故主要按渠道拆分:

综上,我们预计公司 2022-2024 年营收分别约 54.71/64.55/76.16 亿元,同比增长约 18.00%/17.98%/17.98%;归母净利润约 3.90/4.88/5.63 亿元,同比增长 11.27%/25.02%/15.37%,EPS 分别为 0.44/0.55/0.63 元/股。对应 8 月 8 日股价,公司 2022-2024 年 PE 分别为 10.09X/8.07X/6.99X。
提示一:拓店进度不及预期:公司拓店进度或受疫情及经济因素影响,尤其是上半年多地疫情反复,或阻碍拓店推进。
提示二:可选消费受宏观及疫情因素影响:疫情反复背景下经济持续低迷,消费者收入预期及消费意愿下降。
提示三:原材料价格剧烈波动:近期国际贸易摩擦和争端增加,黄金等原材料价格走势受其影响较大,国内贵金属珠宝首饰消费具不确定性。
——————————————————
请您关注,了解每日.的行业分析报告!报告属于原作者,我们不做任何投资建议!如有侵权,请私信删除,谢谢!
更多精选报告请登录【远瞻智库官网】或点击:远瞻智库-为三亿人打造的有用知识平台|战略报告|管理文档|行业研报|精选报告|远瞻智库

“德华之所以能在一次次大浪淘沙中生存、发...

Prada是一家历史悠久的奢侈品牌,它给...

SAINTLAURENT即将推出.KI...

近日,由优居主办,贝壳战略支持的“时代追...

近年来,老爹鞋火爆全球,成为了时尚圈最常...

据艾瑞发布的《2021中国母婴消费市场趋...
名品导购网(www.mpdaogou.com)ICP证号: 鲁ICP备2025191931号-2
CopyRight 2005-2025 版权所有,未经授权,禁止复制转载。邮箱:mpdaogou@163.com