山东菲斯特汽车零部件有限公司荣获“2022聊城先锋跨境网商”奖
近年来,国际政治经济环境复杂多变,不确定...
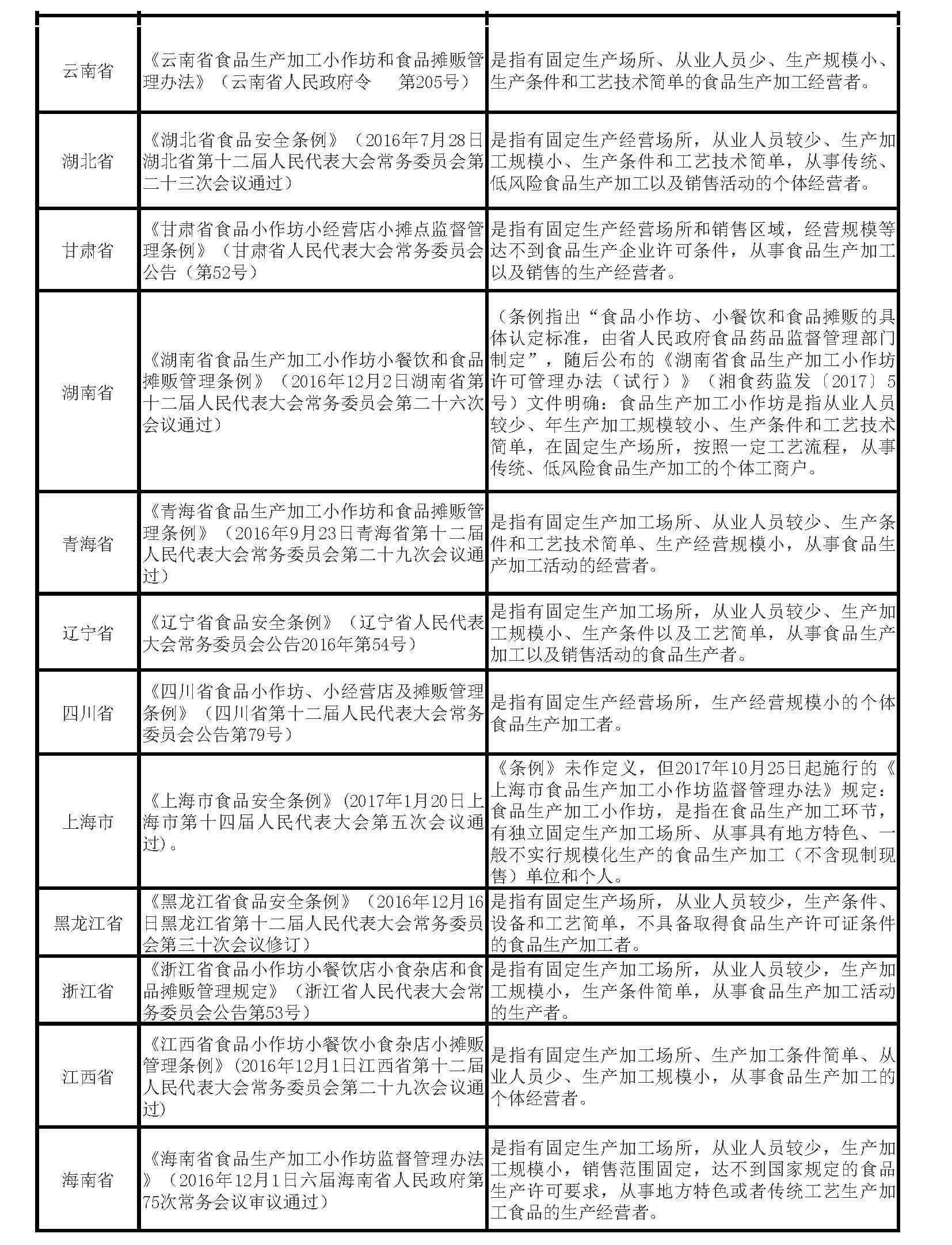
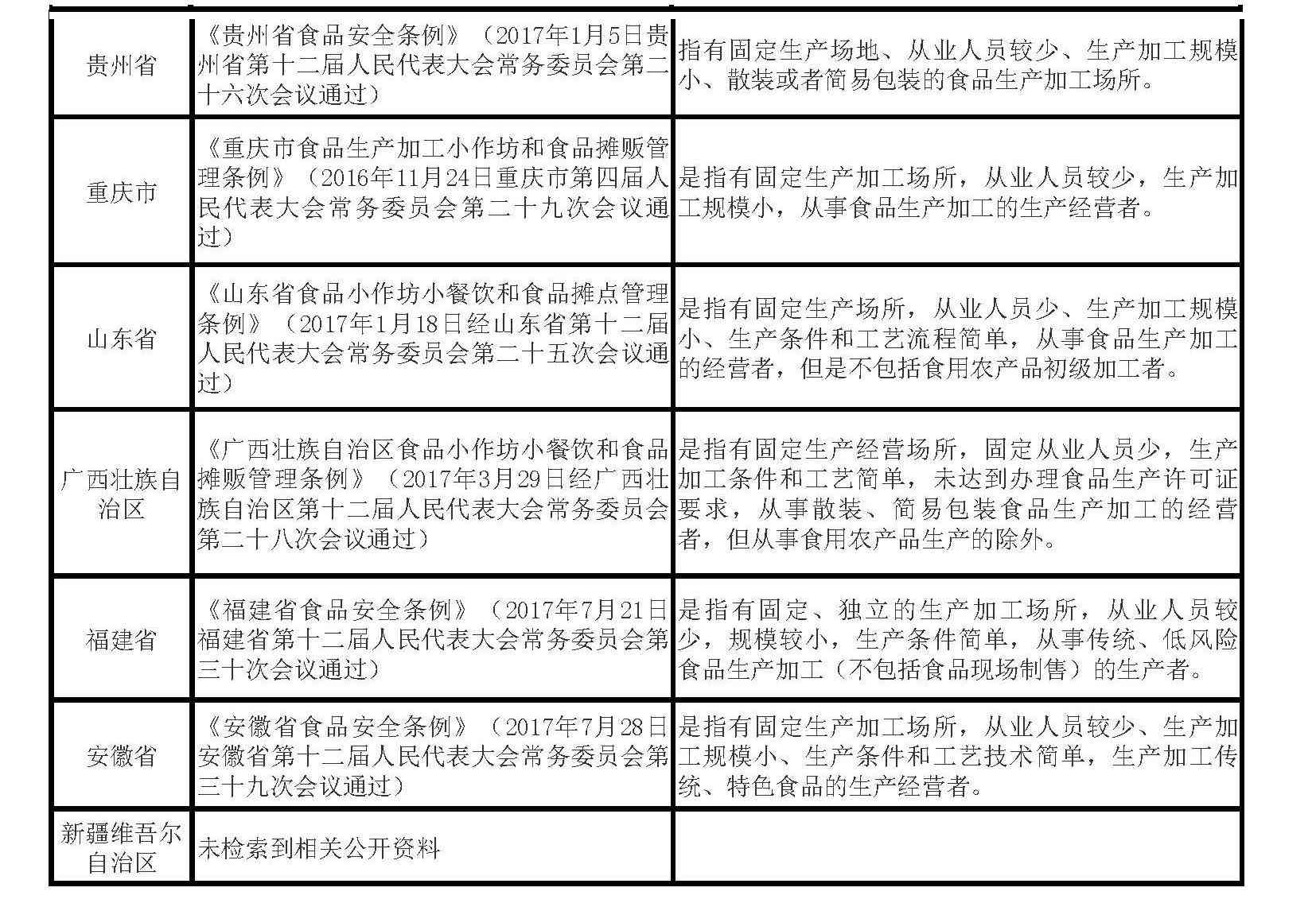
什么是食品生产加工小作坊?
依照相关法律、法规从事食品生产,有固定生产场所,从业人员较少,生产加工规模小,无预包装或者简易包装,销售范围固定的食品生产加工(不含现做现卖)的单位或个人。
各地“食品生产加工小作坊”定义汇总
(以实施时间排序)



食品生产加工小作坊总要求
应遵守相关法律、法规和标准中的规定和要求,提高食品质量安全意识,完善管理制度,改善厂房、设施设备、过程控制等条件,保证所生产经营的食品卫生、无毒、无害,不得生产危害人体健康和生命安全的食品。
《中华人民共和国食品安全法》是怎么规定的呢?
第三十六条 食品生产加工小作坊和食品摊贩等从事食品生产经营活动,应当符合本法规定的与其生产经营规模、条件相适应的食品安全要求,保证所生产经营的食品卫生、无毒、无害,食品安全监督管理部门应当对其加强监督管理。
县级以上地方人民政府应当对食品生产加工小作坊、食品摊贩等进行综合治理,加强服务和统一规划,改善其生产经营环境,鼓励和支持其改进生产经营条件,进入集中交易市场、店铺等固定场所经营,或者在指定的临时经营区域、时段经营。
食品生产加工小作坊和食品摊贩等的具体管理办法由省、自治区、直辖市制定。

目前
很多食品小作坊主文化水平普遍不高,农村的食品小作坊主有相当部分已经在50岁以上,虽然他们从事特定食品生产加工已有数十年,但他们对食品安全的相关法律法规了解不多,对技术规范行业标准更是知之甚少,在食品安全方面缺乏预判能力和防范意识,经常是抽检不合格了才来想怎么解决问题。很多食品小作坊主对人流物流分开基本上没有概念,在设计生产流程时更多考虑的是平时操作方便。
食品安全的责任人是生产者,那么,食品小作坊如何才能提高自身的食品安全管理呢?今天,咱们就一起来学习食品小作坊应该遵守的13个基本制度,生产场所卫生管理制度、教育培训制度、从业人员健康管理制度、原辅材料采购验收及索证索票制度、生产加工过程管理制度、食品添加剂管理制度、检验管理制度、加工废弃物处置制度、不合格品管理制度、仓储与运输管理制度、销售管理制度、食品安全应急处置制度、停歇业报告制度等。希望能有收获!
一、生产场所卫生管理制度
1.食品小作坊应与有毒、有害场所以及其他污染源保持安全距离;
2.食品小作坊应配备必要的清洗、消毒、防污染、废水处理、垃圾存放、防鼠、防蚊蝇等设施或设备;
3.食品小作坊垃圾存放应设在加工区以外;
4.生产场所应定期清洁,保持场所干净整洁;
5.与食品接触的所有设备和工器具,必须采用无毒、无异味,易清洗材料制作;
6.生产结束后应对生产场所和工器具进行清洗,定期消毒;
7.不能连续生产的,恢复生产前应对生产加工场所进行清洁;
8.生产加工场所严禁存放与生产无关的杂物。
二、教育培训制度
1.食品小作坊生产经营者应当加强对从业人员食品安全知识和操作技能的培训;
2.食品小作坊从业人员应积极参加监管部门组织的各类培训;
3.培训内容包括《食品安全法》《陕西省食品小作坊小餐饮及摊贩管理条例》《陕西省食品小作坊监督管理办法》等相关食品安全法律、法规、规范、标准;
4.培训方式可采取集中讲授、自学等方式,对培训结果进行考核;
5.应建立从业人员教育培训记录,将培训时间、培训内容、考核结果记录归档保存。
三、从业人员健康管理制度
1.食品小作坊从业人员应保持个人卫生。进入操作间应洗手,按要求穿戴工作衣帽,工作服必须定期清洁;
2.食品小作坊从业人员进入生产场所不得涂抹化妆品和佩戴饰品;
3.食品小作坊从业人员应每年进行一次健康检查,取得健康合格证后方可从事生产经营活动,健康检查情况应及时记录;
4.患有国务院卫生行政部门规定的有碍食品安全疾病的人员,不得从事接触直接入口食品的工作;
5.食品小作坊从业人员有发热、腹泻、皮肤伤口或感染等有碍食品安全的,应主动报告,不得进行食品生产操作;
6.严禁食品小作坊从业人员将工作衣、帽穿戴出加工场所。
四、原辅材料采购验收及索证索票制度
1.食品小作坊对采购的原辅材料,应如实记录购进原辅材料的相关信息;
2.采购人员应根据采购原辅材料的质量特性,选定合格供货方;
3.采购人员应了解供货方的质量控制程度。购进原辅材料时应及时索取供货方的生产许可证(经营许可证)、营业执照、产品质量合格证明、销售票据等证明材料,并加盖公章,每次购进原辅材料时应查验供货方资质的有效性;
4.购进的原辅材料应符合国家标准,并按相关要求进行验收;
5.及时向供货方索取检验报告或产品检验(检疫)合格证明;进口原辅料应及时向供货方索取通关单和进出口检验检疫部门出具的检验报告或产品检验(检疫)合格证明;
6.采购人员应及时建立原辅材料采购台账,保存相关购货凭证。记录和购货凭证保存期限不得少于产品保质期满后六个月;没有明确保质期的,保存期限不得少于1年;
7.对索取的相关证明材料应及时归档保存;
8.对购进的不合格品按《不合格品管理制度》处置。
五、生产加工过程管理制度
1.从业人员进入生产场所,应穿戴整洁的工作衣、帽。并对设施、设备和工器具进行检查,符合要求后方可开始工作;
2.配料时应对原辅材料的质量状况现场查验,按工艺要求准确称配,填写原辅料使用记录。发现不合格的原辅材料,不得投入生产使用;
3.加工过程中应严格按照操作规范或工艺要求进行操作,对操作规范或工艺要求规定的各种参数应遵照执行;
4.发现不合格品,不得流入下道工序,应按照废弃物进行处置;
5.生产场所、设施设备及工器具应在生产结束后进行清洗、消毒,并记录;
6.生产场所内物品堆放应整齐、有序,半成品、成品应在规定的区域堆放整齐;
7.食品添加剂应由专人领用、添加,并做好记录。
8.应做好生产加工记录,并保存至产品保质期满后6个月,没有保质期的不得少于一年。
六、食品添加剂管理制度
1.使用的食品添加剂必须在醒目位置公示;
2.食品添加剂应从有合法资质的生产经营单位购进。食品添加剂生产企业资质包括食品添加剂生产许可证、营业执照、产品合格证明等材料;食品添加剂经营单位资质包括营业执照;
3.进口食品添加剂应向供货方索取通关单和进出口检验检疫部门出具的检验报告或产品检验合格证明;
4.食品添加剂必须严格按《食品添加剂使用标准》(GB2760)规定使用,不得超范围、超限量使用食品添加剂。不得使用不符合GB2760标准或未列入国家相关部门新增品种公告目录的食品添加剂;
5.禁止使用食品添加剂以外的化学物质生产加工食品,不得使用不符合质量安全要求的食品添加剂生产加工食品;
6.食品添加剂应当严格管理,专区(柜)、专账、专人管理,并标示食品添加剂字样;
7.应配备与食品添加剂使用相适应的计量器具,并定期校检。
8.使用食品添加剂应详细记录添加剂的名称、生产企业名称、证书编号、国标使用量以及生产食品的名称、添加剂使用量标准、添加剂领用量、使用日期、领用人等相关内容。记录保存期限不得少于1年;
9.使用的食品添加剂应向县级食品药品监管部门备案。
七、检验管理制度
1.在申请生产许可前应当送有资质的检验机构检验,检验项目依据《陕西省食品生产加工小作坊许可检验项目清单》;
2.生产用水采用集中管网供水的无需检验,采用自备水源的须经检测合格后方可使用;
3.生产过程中,应当定期或不定期对产品进行送检;
4.食品小作坊生产的食品应按生产日期留样;
5.留样的食品应存放在固定区域,存放环境应与食品保存环境要求相一致;
6.留样量应当满足检验要求。留样标签应标明样品名称、生产日期、留样时间、保质期等内容;
7.样品存放期限应不低于食品的保质期。
八、加工废弃物处置制度
1.食品小作坊加工废弃物是指食品加工过程中产生的废弃油脂、各类油水混合物及不合格品等;
2.生产中的废弃物要及时收集于带盖的容器中,在加工场所外单独存放,标识明确,并保持周边环境干净、整洁;
3.废弃物收集容器应完好、密闭和整洁;
4.应与具有合法资质的企业签订收购、运输废弃物协议,企业资质应留存备查;
5.处置废弃物应做好记录。不得将废弃物随意排入雨水管道、污水管道、沟渠等;
6.严禁以废弃物为原料生产加工食品。
九、不合格品管理制度
1.产品不合格是指原辅材料、半成品和成品的不合格;
2.不合格原辅材料不得用于生产加工;
3.不合格半成品不得进入下道工序,并采取有效措施进行处置;
4.不合格成品不得销售;
5.产品检验不合格应立即暂停生产、销售,并按有关规定召回,并记录,封存库存的不合格产品,查明原因并及时整改;
6.对不合格品应无害化处置,并记录。
十、仓储与运输管理制度
1.食品仓库不得存放与食品生产加工无关的杂物和有毒有害物品;
2、原辅材料入库时,应对其外包装、标识标签和数量进行验收,并详细记录入库产品的相关信息;
3.应查验原辅材料外包装是否完整、有无破损、是否受污染;标识标签是否齐全、与所采购的产品信息是否一致;
4.库房内定期清扫,保持整洁。应配备防尘、防鼠、防蚊蝇设施;
5.食品仓库应有良好的通风设施。有温湿度储存要求的食品及原辅料,应配备温湿度监测和控制设施;
6.仓储应分区,生熟食品应分开存放;食品及原辅材料应离地离墙存放,标识明显;
7.仓储产品应“先进先出”;
8.贮存、运输食品的容器和设备应当安全、无毒,保持清洁,防止食品污染,并符合保证食品安全所需的温度等特殊要求,不得将食品与有毒、有害物品一同运输。
十一、销售管理制度
1.生产加工的食品经确认合格后方可销售;
2.销售的食品发现质量安全问题应立即召回,查明原因,立即组织整改;
3.应当按照“先产先出”的原则销售产品;
4.应当建立食品销售台账,如实记录销售食品的名称、规格、数量、生产日期、销售去向等内容。销售台账保存期限不得少于一年;
5.向食品生产经营者销售产品时应出具“一票通”票据。
十二、食品安全应急处置制度
1.食品小作坊产品对消费者的健康造成伤害时,应采取应急处置措施;
2.食品小作坊负责人是食品安全应急处置的责任人,其他从业人员应积极配合食品小作坊负责人开展食品安全应急处置工作;
3.发生食品安全应急情况时,食品小作坊应停产,封存问题食品及其原料,并立即向监管部门报告;
4.对确认属于被污染的食品,应在监管部门的指导下开展召回等处置工作;
5.不隐瞒、谎报、缓报食品安全应急情况,不得毁灭有关证据;
6.发生食品安全应急情况时,应积极配合监管部门进行调查处理;
7.应加强对食品质量安全信息的收集,加强对从业人员的食品安全应急知识的培训。
十三、停歇业报告制度
1.因季节性生产或者其他原因需停业、歇业三个月以上的,需向所在地食品药品监督管理部门书面报告停业、歇业时间。
2.恢复生产前,应对生产场所、设施设备进行自查,具备生产条件后,在生产前十日内向所在地食品药品监管部门提交书面报告,并对报告内容的真实性负责。
3.停、歇业期间,应定期对生产设备进行维护保养。
4.停、歇业期间不得进行生产活动。
写在最后
以上13个管理制度仅供参考,大家可以根据自己公司的实际情况来制订,在生产过程中遇到任何痛点难点,都可以请教咱们食品伙伴网的咨询专家,多年丰富的企业实战经验,助您一臂之力,同时咱们还设有微信交流群,欢迎行业人士免费加入交流!
提醒:文章用于学习和交流,仅供参考!如有不当,欢迎留言指正和交流。且读者不应在在缺乏具体的专业建议的情况下,擅自根据文章内容采取行动,因此导致的损失,此公众号运营方不负责。如文章涉及侵权或不愿我平台发布,请联系处理。
名品导购网(www.mpdaogou.com)陕ICP备2026003937号-1
CopyRight 2005-2026 版权所有,未经授权,禁止复制转载。邮箱:mpdaogou@163.com