优牧墙布创始人陈荣仁:以品质为基础,打造高品质软装品牌
近年来,墙布越来越流行,在蓬勃的市场态势...
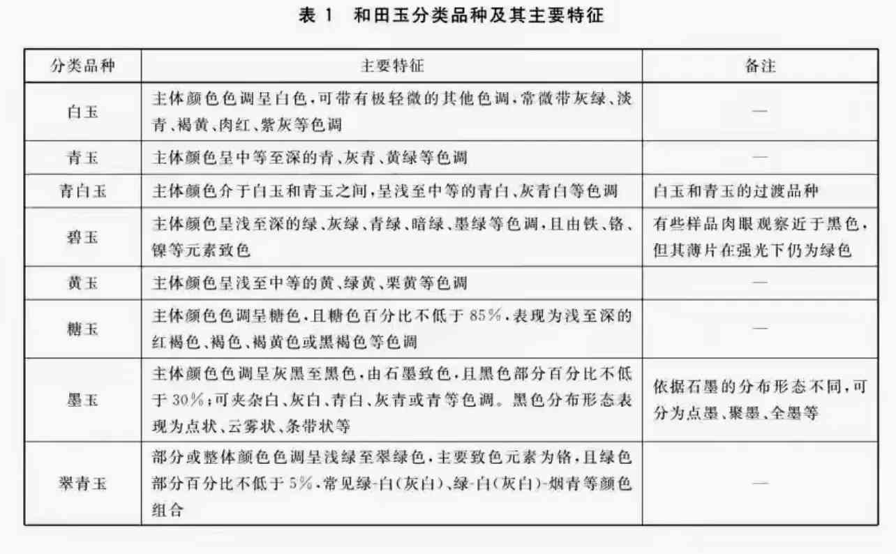
关于和田玉的色彩分类方法不少,却往往难以自圆其说。仅仅一个红玉是否存在的问题,就够不同阵营的玩家吵上三天三夜。

好在和田玉新国标中,专门对玉石的色彩种类进行了规范。今天就以此为基础,聊一聊和田玉的玉色问题。

白玉:光白籽、白玉山料

白色是大多数人心中最标准,也最理想化的玉色,但现实中的和田玉却不太可能存在绝对的正白色。
作为一种透闪石为主,多种元素并存的矿物玉石,即使是白玉也往往会有其他色调存在。
青玉:沙枣青、塔青、黑青

从目前的开采情况来看,青玉仍是和田玉中储量最为丰富的玉色。
青玉的多还体现在产地分布上,新疆、青海、俄罗斯、韩国、加拿大等地区,都有着大量的青玉矿脉。而青玉的价格一直不高,原因可能也正因如此。
青白玉:高青白、闪青料

青白玉是青玉和白玉之间的过渡色,也是老玩家眼中珍贵的价值洼地。
青白玉的玉质比白玉更好,又没有青玉常见的结构问题。其中的高青白料尤其优质,堪称最有性价比收藏之选。
碧玉:菠菜绿、苹果绿、粉青、鸭蛋青、墨碧

碧玉的致色成分比较复杂,铁、铬、镍等离子都有参与,所以呈现出的色调也极为丰富。
比如一些墨碧原石,在自然光下完全就是黑色,切料雕刻后却会变绿,打灯更是绿光一片,非常具有辨识度。
黄玉:黄口料、黄沁、黄玉籽料

如果有商家说自己出售的是黄玉,最好问清楚是山料、籽料,还是戈壁料。因为在大多数情况下,黄玉指的都是若羌黄口料。
值得注意的是,黄口料中有一部分戈壁料,硬度高刚性足,油性细度甚至不输籽料,标本收藏型玩家切勿错过。
糖玉:红糖、黄糖

和田玉的山料中,很大一部分都是带糖的白玉,其中糖色占比超85%的料子才可以称作糖玉,业内习惯会称为全糖。
糖料的色调以红、黄、褐为主,常见的是且末料与俄料,且末糖的整体品质与价格略高于俄糖。
墨玉:青花、墨玉

墨玉是石墨元素侵染的产物,其中黑色占比30%以上95%以下的是青花,95%以上的才是墨玉,因此青花的数量也远高于墨玉。
但即使是全墨,强光手电筒照射时光圈仍应是白光。这也是墨玉与墨碧,以及黑青玉的最大区别。
翠青玉:翠青籽料、青海翠青料

翠青是2020年出台的新国标中增加的玉色,规定翠色占比超过5%以上的就是翠青玉。
客观来看,这种新增玉色有着非常高的指向性,基本是为青海翠青量身定做,目的就是解决它在和田玉家族的户口问题。

看到这里肯定有人会觉得奇怪,为什么八大玉色中会没有红玉的存在,红沁、红玉籽难道被专家吃了?
事实还真就如此,红玉确实不在现有的国标之中。具体原因比较复杂,简单来说就是不够红的不算红玉,够红的不算和田玉,所以不存在和田玉的红玉。

只能说和田玉的色彩分类,确实不是个简单的问题。随着时间的推移,也会有越来越多的色系加入其中。
您觉得下一个会是藕粉、烟紫、晴水,还是桃花呢?

近年来,墙布越来越流行,在蓬勃的市场态势...

戒指自古以来就有着情感意义,戒指戴在不同...

安徽雅丽家智能家居有限公司自2001年成...

芭蕾舞继续推动艺术教育增长脚背绷紧,足尖...

维多利亚女皇肖像在四百多年前的瑞士,怀...

纵览品牌长达147年的历史,从过往单品中...
名品导购网(www.mpdaogou.com)ICP证号: 鲁ICP备2025191931号-2
CopyRight 2005-2025 版权所有,未经授权,禁止复制转载。邮箱:mpdaogou@163.com