从三无企业到上市公司——兔宝宝董事长丁鸿敏的创业故事
“德华之所以能在一次次大浪淘沙中生存、发...


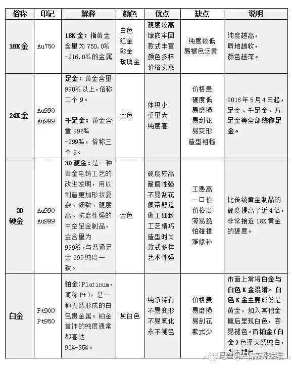
一、什么是18K金?
18K金:是黄金含量至少达到75%的合金,即金含量为18/24的合金,其余25%为其它贵金属,包括铂,镍,银,钯金等。18K金是造价较低而且佩戴较舒适的一种金饰。
18K金饰不但拥有黄金珍贵的价值,而且因其成分比例完美,具有延展性强、坚硬度高、色彩多变的优点,运用在饰品设计上,能尽情发挥复杂精美的创意表现。
颜色:白色、红金、彩金、玫瑰金
优点:硬度较高、镶嵌牢固、款式丰富颜色多样、价格实惠。
缺点:佩戴时间长了,经常摩擦的部位容易褪色,露出黄金的本色,产生泛黄现象。

二、什么是足金、千足金?
足金:纯度≥99%的黄金,俗称“二九金”。打的印记是“足金”或“99金”
或“G99”等。
千足金:纯度≥ 99.9%的黄金,俗称“三九金”。打的印记是“千足金”,或“999金”或“G999”等。
按照规定自2016年5月4日起新国标GB11887-2012 正式实施,印记和首饰标签都不能出现千足金、万足金的字样,统一标记为“足金”。
优点:体积小、重量大、纯度高。
缺点:价格贵、硬度低、易磨损、易刮花、易变形、造型粗糙。
三、什么是3D硬金?
3D硬金:是以“电铸”模式生产而成。它主要通过对电铸液中的黄金含量、PH值、工作温度、有机光剂含量和搅动速度等进行改良形成的。
新一代3D硬金却在不同位置采用不同工艺,有的抛光,有的磨砂,造成明暗对比。色彩的分层更为清晰,立体感更强,质感也有了区分,摸上去的时候,有的地方光滑细腻些,有的地方带着轻微的磨砂感,手感丰富。
优点:硬度较高、耐磨性强、不易刮花、佩带舒适、做工细致、工艺精巧、造型时尚、款式多样、艺术性强。
缺点:工费高、一口价、价格贵、薄易脆、怕碰撞、难修补。大部分不参与以旧换新。
四、什么是铂金?
铂(Platinum)是一种化学元素,俗称白金。其化学符号为Pt。铂是一种密度高、延展性高、反应性低的灰白色贵金属,属于过渡金属。
根据国际规定,只有“铂金”才能被称作“白金”,所以二者是同一种东西。是一种天然形成的白色贵重金属。
市面上常将白金与白色K金混淆。但白色K金英文为white gold,主要成份是黄金,是由于加入其他金属后呈现白色,容易褪色。而铂金(白金)色泽天然纯白,永不褪色。
铂金首饰的纯度通常都高达90%-95%,常见的铂金首饰纯度有Pt900,Pt950。根据国家规定,只有铂金含量在850‰及以上的首饰才能被称为铂金首饰。铂金首饰纯度极高,因此也不会使皮肤过敏。
优点:纯净稀有、不易变形、不易氧化、永不褪色。
缺点:就是贵,易磨损,易刮花,款式少。
五、购买建议:
对于国人来说,大家多出于保值心态,购买首饰更看重成色比较足的纯金制品。但随着认识的提高和观念的改变,人们不再以购买高纯度黄金制品作为保值和投资手段,越来越多的中国消费者对10K金、14K金、18K金珠宝首饰有了认同,为追求时髦与独特品味的时尚消费族群所喜爱。
与18K和24K金珠宝首饰相比,10K和14K金珠宝首饰硬度和可塑性更高,不易磨损和变形,能保持细微花纹,特别是镶嵌宝石后牢固美观,更显出宝石的珍贵美丽,可制作各式繁复细致的金饰设计和尽情幻化出各种造型。
珠宝首饰,买来无非就是装扮与佩戴的,大可不必盲目追求产品的纯度与保值性。所以门店导购大多建议大家购买18K金和铂金的首饰,是本着产品容易保养、经久耐戴、款式时尚去的。


“德华之所以能在一次次大浪淘沙中生存、发...

Prada是一家历史悠久的奢侈品牌,它给...

SAINTLAURENT即将推出.KI...

近日,由优居主办,贝壳战略支持的“时代追...

近年来,老爹鞋火爆全球,成为了时尚圈最常...

据艾瑞发布的《2021中国母婴消费市场趋...
名品导购网(www.mpdaogou.com)ICP证号: 鲁ICP备2025191931号-2
CopyRight 2005-2025 版权所有,未经授权,禁止复制转载。邮箱:mpdaogou@163.com