山东菲斯特汽车零部件有限公司荣获“2022聊城先锋跨境网商”奖
近年来,国际政治经济环境复杂多变,不确定...
您的房子交房了吗,办理不动产权证了吗?
近年济南不动产权证的办理流程已大为简化,办证可以一趟也不用跑。不过,齐鲁晚报·齐鲁壹点记者从济南市不动产登记中心了解到,目前济南还有近23万新建商品房,开发商办了不动产权大证,但业主还未办理自己的不动产权证。
330个小区15万户业主
可直接办证但一直没办
济南已经实现了“交房即办证”,通过手机或电脑操作,就能足不出户办好不动产权证。不过,济南市不动产登记中心梳理发现,目前,济南仍有近23万户,开发商已办不动产权大证,但业主还未办理自己的不动产权证。

一边是办证越来越方便,另一边却还有不少人没有办证,济南市不动产登记中心相关负责人说,在为群众办实事上,中心不停留在流程简化上,还在进一步深化落实,打通不动产权证办理过程中可能存在的障碍。
交了房为什么还不办证?济南市不动产登记中心相关负责人说,通过进一步落实,济南这近23万未办证的房产中,超过15万户其实只差最后一步,也就是业主申请这一步。
上述负责人解释,不动产权证办理并不强制。现在济南市不动产权证的办理流程主要有三个步骤,一是开发商先办理不动产权大证;二是开发商做转移登记的预申请;三是业主提出申请办理自己的不动产权证。

“也有的业主可能怕办证麻烦,一直拖着就忘了。”上述负责人说,这23万户中近7万户开发商已办理不动产权大证,中心正一一落实,督促开发商尽早做好转移登记的预申请。目前这15万户可以直接办证。“我们需要精准告诉这23万户业主可以办证或者马上就可以办证了,但是目前我们掌握的业主信息主要来自开发商,并不完全准确,所以我们希望能让尽可能多的相关业主知道自己能办证了。”该负责人说,不动产登记中心已通过短信通知、联系开发商通知、联系部分网格员通知的方式告知业主。
济南市不动产登记中心提供的信息中,目前这超15万户可直接办证的业主分布在330个小区,齐鲁晚报·齐鲁壹点记者发现,其中未办证户数过千的小区有40多个,包括万象新天小区、中海御山首府小区、中海御景台小区、重汽翡翠雅郡、中新锦绣天地、龙湖春江郦城等。
规避风险、交易房产
早办证更合适
上述负责人介绍,办理不动产权证虽然遵循自愿原则,也没有办理时限要求,但个人办理不动产权证书之前,房屋的产权还归属开发商,一旦开发商出现问题,需要查封相关资产时,还未及时转移到业主们手中的房产,可能会受到牵连,业主们尽早办理不动产权证将能免去这样的风险。
此外,证书在手,在房产抵押、融资时将更加方便,而在房产交易时,更对不动产权证办证年限有要求。记者了解到,根据2017年4月济南市人民政府办公厅发布的“关于进一步完善调控措施促进我市房地产市场平稳健康发展的通知”,目前在济南限购区域内购买的住房,必须取得不动产权证满2年后才能上市交易。此外,领证满2年在房屋交易时,可享受增值税减免优惠;而在济南市区不动产权证满5年且是名下一套房产时,在交易时还能享受个人所得税部分减免。
线上办、就近办、不需要找中介
不动产权证现在办起来很方便
“5年前我办套房子的不动产证,开发商让统一找中介办,没想到交了几百元还要跑四五趟。我第二套房子到现在没有办,就是怕麻烦。”张先生说,自己不办证也是怕麻烦。而他还不知道,现在,新房不动产权证的办理流程已经简化到一趟也不用跑。
“我们也在加大办证流程的普及力度。”上述负责人说,现在开发商完成了预申请登记后,业主们可以在济南市政府网站的网上政务服务大厅或“爱山东泉城办”手机APP上提交资料申请办证。提前准备好购房发票、网签合同号,实名注册并认证后,在网站或APP主页点击不动产登记专区选择“新建商品房买卖”,再按照流程引导一步步确认,录入家庭成员信息,上传购房发票,同步缴税,选择EMS领取,完成电子签名提交,就能免费邮寄到家。
线下办证现在也可以选择离家最近的网点办理,可以跨区领证。济南市不动产登记中心工作人员介绍,现在不动产权证的办理都是“综合窗口,一窗办理”,交税、办证都能在同一个地方办成。“我们计划在3月份加大‘流动服务车’上门办证的力度,对一些不动产权证办理需求相对集中的小区业主进行上门服务。”
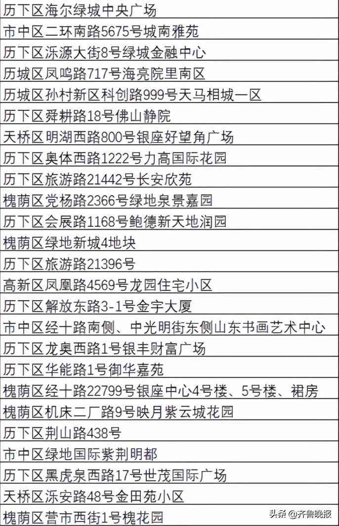
附:已完成预申请小区表














(齐鲁晚报·齐鲁壹点记者 樊瑞琳 王皇)
名品导购网(www.mpdaogou.com)陕ICP备2026003937号-1
CopyRight 2005-2026 版权所有,未经授权,禁止复制转载。邮箱:mpdaogou@163.com