山东菲斯特汽车零部件有限公司荣获“2022聊城先锋跨境网商”奖
近年来,国际政治经济环境复杂多变,不确定...
企业分析
一、公司介绍
公司主要从事各种药用玻璃包装产品的研发、生产和销售,产品包括模制瓶系列、棕色瓶系列、安瓿瓶、管制瓶、丁基胶塞、铝塑盖塑料瓶等六大系列,千余种规格,涵盖从玻璃瓶到丁基胶塞、到铝塑组合盖一整套的药用包装产品,能满足不同客户的需求,在行业内具有规模优势。
二、行业所处阶段
作为医药行业产业链上游的医药包装行业,在过去5年间市场规模一直保持较高的复合增长率,以中国为主要驱动力的亚太市场在规模上已经赶超欧洲、逼近北美。但是,在高速增长的背后,中国医药包装行业大而不强,行业整体附加值不高,企业普遍规模小、技术水平低、产品结构单一、人员、装备和管理方面与欧美成熟市场企业相比仍存在非常大差距。
从政策的实施上看,关于“注射剂一致性评价”和“关联评审”等重要的行业政策的实施落地,将影响未来的格局,低硼升级为中硼仍是不可逆转的趋势。“近年来,中国正在加快推进一致性评价、关联审评审批等政策,这将有力推动药包材跟随仿制药实现产品升级,中性药用玻璃替代进程有望加快。”
结合现在中国的政策以及健康中国的理念,医药包装正在不断升级,这将大力推动低硼硅玻璃升级为中硼硅玻璃。预计未来5-10年,中国30万吨的药用玻璃当中将会有30%-40%由低硼硅玻璃升级为中硼硅玻璃。
未来随着中国国民生活品质的改善和保持健康意识的增强,以及国家产业政策的引导,采用全部标准的中性药用玻璃是社会发展的大势所趋:虽然当前国内中性硼硅玻璃瓶的市场份额较小,但是目前在美国、欧洲和日本的已普遍使用中性硼硅玻璃包装。从国外药用玻璃行业发展的长远趋势上看,高质量的中性硼硅玻璃未来必然逐步取代低硼硅玻璃,成为药用包装的选择材料。
国内中硼硅玻璃使用量远低于发达国家,中硼硅玻璃生产技术壁垒高,行业集中度高。
山东药玻是国内第1家、大部分国家第六家掌握中性硼硅玻璃(Ⅰ类玻璃)模制瓶生产技术的企业,已基本实现进口替代。
三、行业市场规模
作为医药包装的重要组成之一,药用玻璃行业市场规模也随着医药包装市场规模的扩张而不断增长。随着一致性评价等相关行业政策的不断出台,医药包装将跟随仿制药同步实现产品升级。根据中国玻璃网相关数据显示,我国医药包装行业市场规模突破千亿元,预计在2021年医药包装行业市场规模可达到1343亿元,市场前景可观。


随着我国人口老龄化的加速以及居民健康意识的提高,药品及保健品市场迎来了广阔的发展空间,也给医药包装材料行业带来了良好的发展机遇。作为药品及保健品的主要消费群体之一,老年人口的增加势必会刺激行业的快速增长,也给医药包装材料带来了巨大的市场空间。另一方面,随着经济的持续发展,我国居民健康意识也在不断提高,卫生消费相关支出逐步上升,也给医药及医药包装材料行业带来了正向推动。
四、行业竞争格局
国内同行业情况
(1) 模制瓶系列产品:目前国内主要竞争对手为德州晶华药玻,销量不足 10 亿支;另外山东吉诺玻璃,其市场范围一直没有形成规模,目前其产品仅能在兽药市场小范围销售;四川广汉输液瓶主要依托四川科伦药业,自 2018 年开始生产西林瓶,目前年销量在 5000 万支左右; 2014 年我公司成功收购绵竹成新公司,自此形成了以药玻总厂、康瑞、成新三大生产基地,更加提升了模制瓶的市场竞争力。公司通过自主研发,自 2004 年开始生产中硼硅玻璃模制系列产品,填补国内空白,目前在血液制瓶、造影剂、高端生物制剂领域被广泛使用,全面取代进口产品。一致性评价过程中,中硼硅模制注射剂瓶以其优越的性能以及相对于相同材质管制瓶产品的价格优势,倍受广大制药企业的青睐。目前,公司生产的模制瓶产品质量已接近国际同类产品先进水平,居国内领先。公司 2020 年突破了中硼硅模抗瓶轻量薄壁技术壁垒。
(2)管制瓶系列产品:目前,国内有肖特、双峰、正力、正川、力诺、四星等众多竞争对手,目前 CDE 官网公示的管制瓶生产企业有 155 家、安瓶生产企业 125 家,竞争十分激烈;但凭借公司多年技术经验积累、原料优势(玻管自产)以及良好的平台优势,在限抗、中药注射剂和辅助用药限制清单的多重影响下,公司管制瓶的销量稳步上升;随着注射剂一致性评价工作的深入推进,市场需求的重心将向中硼硅管制瓶和中硼硅安瓿产品转移,目前公司已配置多台进口成型设备,新建了大型现代化车间,引进了国际的生产设备,强化了质量管理,加上自产低硼硅玻璃管、中硼硅玻璃管的成本优势和质量可控优势,在行业内的竞争力和影响力不断加强。
(3)棕色瓶系列产品:目前国内主要竞争对手为日照鼎新、青岛昱泰、青岛崂山玻璃厂、淄博汇晶、广东华兴等,同行业总体产能不足 20 亿支, 2020 年底公司总产能已经达到 30 亿支以上;在行业内,公司一直秉承品质的原则向市场输送精良产品,在中高端市场,特别是保健品市场、化妆品市场获得良好口碑及市场份额。
(4)丁基胶塞:公司胶塞产能达到 60 多亿支,成为行业内规模、环境、设备条件居前的企业。目前胶塞行业内拥有注册证的企业 60 余家,总产能达到 520 亿支,实际产量达到 400 亿支左右,公司专注于医药包装领域的产品生产、研发和销售,常年服务于科伦集团、齐鲁制药、石药集团、鲁抗医药、罗欣制药、瑞阳制药等国内重点的制药生产企业。
(5)预灌封:主要竞争对手有山东威高、美国 BD、宁波正力三家,随着生物疫苗、重组基因、单抗、微球及血液制品领域迅速发展,预灌封产品市场发展空间巨大, 2020 年全国市场需求 3.5-4亿只,新冠疫苗的开发将使得国内预灌封市场需求实现爆发式增长,目前公司已经与中国生物制药集团、科兴中维、康希诺等企业达成多项疫苗包装的合作。公司自 2008 年投产以来逐步提升制造工艺和管理水平,目前已经形成专门的质量控制体系,目前已经与多家知名企业合作,具备了迅速发展的基础。
公司外贸出口方面的基本情况
根据对全球知名的药用玻璃包装制造商进行调研结合国际知名调查公司的数据,公司目前已经成为国际上知名的药用玻璃包材生产企业,整体生产及销售数量位居前列。
随着公司生产装备的升级换代、质量管理水平的不断提升、产品结构进一步优化, 公司成为全球药用玻璃包装的领先者,无论在质量上、数量上还是市场知名度上公司已步入全球行业梯队。近几年来,以亚洲为代表的公司、印度 PIRAMAL 和日本的 NIPRO 公司等在规模上和质量上都有很大的进步,带来了全球药用玻璃包装的格局和行业竞争很大的变化,亚洲行业领先者逐步在挤占着欧洲的德国肖特、格雷斯海姆、法国SGD和意大利BORMIOLI为代表的其亚洲和传统的欧美市场,模制瓶系列产品因为市场准入门槛高和市场集中度高,无论是产销还是利润空间都会稳定上升和发展;管制瓶系列产品因为起步门槛低和发展中国家本土民族化产业发展的需要,其竞争将会越来越激烈产品盈利的空间越来越窄,对于公司的贡献将主要体现在量上和销售额上的增长; 丁基胶塞和配套产品的发展将会逐步成为公司外贸出口的一个主要的经济和利润的增长点。
综合以上分析
随着国家政策改革的深入推进,特别是一致性评价、 集中带量招标采购等具体措施的实施,行业将朝着集约化发展,公司拥有全国 4000 余家客户,其中制药企业 3000 余家,并已与赛诺菲安万特、辉瑞、诺华、勃林格殷格翰、 GE、恒瑞、扬子江、齐鲁、正大天晴、复星医药集团、华润集团、国药集团等国内外知名企业形成良好、稳定的合作关系,综合实力的优势将进一步体现出来。

五、企业护城河
(1)品牌优势
公司有长期从事药用玻璃生产经营的历史,公司生产的模制抗生素玻璃瓶及棕色玻璃药瓶被评为山东省名牌产品,公司产品以其产品质量优良在药用玻璃包装行业及制药企业中享有较高知名度,国内大型制药企业主要使用公司产品。在 2018 年中国品牌排行网主办的全网范围最广、规模最大的品牌综合实力排名评选活动中,公司被评为“2018 年度中国医药包装十大品牌”名。同时,公司一直在积极开拓国际市场,取得了良好的销售业绩,产品在国际市场获得了一定的品牌认可度,包括赛诺菲、诺华、拜耳、勃林格殷格翰、辉瑞制药等跨国公司均为公司客户。
(2)规模优势
公司是国内药用玻璃行业的龙头企业,现拥有模抗瓶年产 70 多亿支的产能,是国内最大的模抗瓶生产厂家。公司现有六大类系列产品,千余种规格,涵盖从玻璃瓶到丁基胶塞、到铝塑组合盖一整套的药用包装产品;产品材质涵盖中硼硅玻璃、耐碱玻璃、低硼硅玻璃、钠钙玻璃等高低端,能满足不同客户的需求。完整的产品线以及产业链格局形成了明显的规模生产优势,体现在采购和管理成本降低、市场风险分散、综合毛利率提升等各个方面。公司积极在行业内进行全国性战略布局, 2002 年在内蒙古投资设立包头市康瑞药用玻璃包装制品有限公司, 2014 年控股收购四川绵竹成新药用玻璃有限责任公司,突破了公司营销半径的限制,极大增强了市场辐射能力,为企业做大做强创造了必要条件; 2018 和 2019 年对原有的两个胶塞车间进行了大修改造,使胶塞的产能从 40 多亿支提升到 60 亿支,胶塞产品的规模化生产进一步提高,也提高了与瓶子的配套能力。
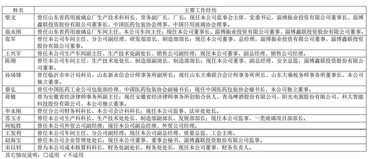
六、企业领导团队



七、企业文化
核心价值观
提倡创新,反对守旧;提倡实干,反对应付;
提倡奉献,反对索取;提倡负责,反对推诿;
提倡高效,反对拖沓;提倡诚信,反对虚假。
药玻精神
务实创新谋发展、拼搏奋进求共赢!
经营理念
管理学习化,工作标准化,考核证据化!
用人理念
以成绩定升迁,有作为就有地位!
八、总结
低硼升级为中硼仍是不可逆转的趋势,高质量的中性硼硅玻璃未来必然逐步取代低硼硅玻璃。中硼硅玻璃生产技术壁垒高,行业集中度高。山东药玻目前已经成为国际上知名的药用玻璃包材生产企业,整体生产及销售数量位居前列,无论在质量上、数量上还是市场知名度上公司已步入全球行业梯队。
1.企业自身层面: ①生产一线员工招工难;质量、技术研发、管理等人才欠缺; ②生产经营管理方面存在一定潜力仍没有释放出来; ③受产业链上(矿产资源材料和能源供应商)下游企业(中间商和终端客户)的双重挤压,成本控制难度较大。
2.外部环境层面: ①日化食品瓶行业中小企业多、产能过剩和产品同质化加剧了市场竞争; ②印度、越南、印尼等新兴国家具有低成本替代的优势,形成一定的竞争压力; ③国家对药品食品管理不断加严,企业经营风险变大。
财报分析
1. 看总资产,判断公司实力及扩张能力

2020年总资产56亿,规模不算大;总资产增长率有2年小于10%,成长性一般。
2. 看资产负债率,了解公司的偿债风险

资产负债率小于40%,基本没有偿债风险。
3. 看有息负债和准货币资金,排除偿债风险

准货币资金与有息负债之差大于0无偿债压力。
4. 看“应付预收”减“应收预付”的差额,了解公司的竞争优势

应付预收-应收预付的差额大于0,公司的竞争力较强,具有“两头吃”的能力。
5. 看应收账款、合同资产,了解公司的产品竞争力

(应收账款+合同资产)占总资产的比率在10%左右,且基本都在1年内,问题不大。

6. 看固定资产,了解公司维持竞争力的成本

固定资产工程占总资产的比率小于40%,属于轻资产型公司,保持持续的竞争力成本相对要低一些。2019年突然增加主要是购置和在建工程转资增加固定资产所致。

7. 看投资类资产,判断公司的专注程度

投资类资产占总资产的比率小于10%,专注于主业,属于优秀的公司。
8. 看存货,了解公司未来业绩爆雷的风险

存货占总资产的比率很稳定,问题不大。
9. 看商誉,了解公司未来业绩爆雷的风险

没有商誉,该项没有风险。
10. 看营业收入,了解公司的行业地位及成长性

营业收入增长率大于10%,说明公司处于成长较快,前景较好。
11. 看毛利率,了解公司的产品竞争力及风险

毛利率小于40%,中低毛利率说明公司的产品或服务的竞争力较差;毛利率波动幅度基本小于10%,优秀的公司。
12. 看期间费用率,了解公司的成本管控能力

期间费用率占毛利率的比例大于40%,成本控制能力差。2020年突然降低主要是销售费用减少所致,执行新收入准则,与合同履约直接相关的运输费等作为合同履约成本调整到营业成本核算,2020年度发生的与合同履约直接相关的运输费为131,792,569.34元。

13. 看销售费用率,了解公司产品的销售难易度

销售费用率小于15%,其产品比较容易销售,销售风险相对较小。
14. 看主营利润,了解公司主业的盈利能力及利润质量

主营利润率基本大于15%,主业盈利能力强;主营利润占营业利润的比率大于80%,利润质量高。
15. 看净利润,了解公司的经营成果及含金量

过去5年的平均净利润现金比率大于100% ,现金流很好。
16. 看归母净利润,了解公司的整体盈利能力及持续性

净资产收益率(ROE)小于15%,不够优秀,但一直在增长,这点很好;归属于母公司所有者的净利润增长率大于10%,说明公司在以较快的速度成长。
17. 看购买固定资产、无形资产和其他长期资产支付的现金,了解公司的增长潜力

购建支付的现金与经营活动产生的现金流量净额的比率较大,说明一直在快速扩张,增长潜力较大。
18. 看分配股利、利润或偿付利息支付的现金,了解公司的现金分红情况

分配股利、利润或偿付利息支付的现金/经营活动产生的现金流量净额基本在20%到70%,分红的长期可持续性较强。
从财务数据看,山东药玻还是比较优秀的,资产负债率低,现金流较好,成长性好,但roe不高。
企业估值
1.合理市盈率
山东药玻有2项护城河;资产负债率小于30%,净利润现金含量大于100%,合理市盈率取24倍。
2.净利润
2015年归母净利润1.45亿元,2020年归母净利润5.64亿元,复合增长率31.21%,未来3年的归母净利润增长率取25%。公司总股本5.95亿股。
2023年预测归母净利润:5.64亿元×1.25×1.25×1.25 =11.02亿元
2023年合理市值:11.02亿元×24=264.48亿元
2023年合理价格:264.48亿元÷5.95亿股=44.45元/股
好价格:44.45元/股÷2=22.23元/股
风险提示:以上分析仅作分享交流使用,不作为任何投资建议,据此操作风险自担。
名品导购网(www.mpdaogou.com)陕ICP备2026003937号-1
CopyRight 2005-2026 版权所有,未经授权,禁止复制转载。邮箱:mpdaogou@163.com