山东菲斯特汽车零部件有限公司荣获“2022聊城先锋跨境网商”奖
近年来,国际政治经济环境复杂多变,不确定...
在《化妆品卫生监督条例》等文件中对于化妆品的定义是:指涂擦、喷洒或者其他类似方法,用于人体表面(皮肤、毛发、指甲、口唇等)、牙齿和口腔黏膜,以清洁、保护、美化、修饰以及保持其处于良好状态为目的的产品。

化妆品是作用于人体皮肤表面的产品。在认识化妆品的时侯我们需要注意区别化妆品和消字号产品,消字号产品属于消毒用品。与化妆品不同的是这类产品可以适当宣传产品功效。
化妆品可以分成非特殊用途和特殊用途两大类,特殊用途化妆品包括特殊用途化妆品是指用于育发、染发、烫发、脱毛、美乳、健美、除臭、祛斑、防晒等类别的产品,除此之外的都属于非特殊用途化妆品。
之所以进行这样的划分是因为特殊用途化妆品可以在产品规定的范围内宣传产品的功效,而非特殊用途化妆品是不能进行这样的宣传的。
化妆品的开发程序大致有以下环节:
→产品创意→市场需求、科技动态→产品配方设计→剂型、基质、生产工艺
→产品研制实验→产品质量控制→产品包装设计→备案→生产产品→市场销售
研发根据品牌或者是公司的实力自己组建研发团队,委托研发,或者是直接采用生产厂商的配方,选择种方式通常是公司本身具有比较强的实力,后两种方式也是实力不够或者是不愿意进行研发。目前国内不少生产厂商都具有研发实力,可以根据客户的要求定制配方。
对于化妆品来说,配方的研发难度并不是特别大,化妆品研发难度大的在于对于原料的研发,一种原料的成功研发往往需要投入上千万。

包装设计,化妆品包装上的每一个文字都要符合相关法律法规,应当真实、准确、科学、合法,禁止使用夸大,虚构,绝对性的词语等。所以在做一个化妆品及其包装设计的时候,一定要了解相关的法律法规。
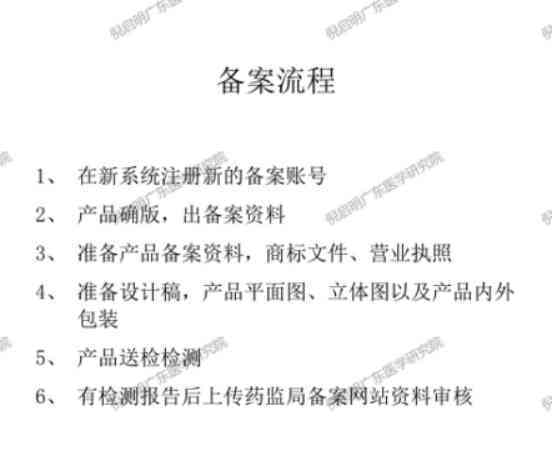
备案
任何一款化妆品在上市之前都需要在国家网站上进行备案。

非特殊用途化妆品备案需要一两个月时间。特殊用途化妆品需要的时间比较长,大约在18到24个月,一般生产厂商会帮助企业完成备案。
生产
配方和包装确定及送检备案通过之后,就可以进行生产了,选择代工需要配方、包装、送检备案一系列程序完成后向厂商下订单,等待上市销售就好了,厂商会负责产品的质量。
名品导购网(www.mpdaogou.com)陕ICP备2026003937号-1
CopyRight 2005-2026 版权所有,未经授权,禁止复制转载。邮箱:mpdaogou@163.com