山东菲斯特汽车零部件有限公司荣获“2022聊城先锋跨境网商”奖
近年来,国际政治经济环境复杂多变,不确定...
1,铝价120年的繁荣与萧条
铝是人类发现的金属之一。铝不是以最纯的形式自然存在的,所以直到19世纪化学的发展和电的出现,铝才被发现。在短短一个半世纪的时间里,铝经历了一段令人难以置信的有趣旅程,从一种贵金属变成了几乎用于人类生活各个领域的材料。
最早的铝价可以追溯到1900年,随着勘探和生产技术的进步铝的实际价格从1900年14000美元/吨一路回落至2021年的1855美元/吨。

2,铝的发现至1914,从奢侈品到工业品
1825年,汉斯·克里斯蒂安·奥斯特德(HansChristianOersted)首次将铝分离出来。直到19世纪80年代早期,铝还被认为是一种贵金属,1852年,铝的售价为每盎司34美元,而当时黄金的价格是每盎司19美元。1886年,铝的电解技术出现,后来被称为霍尔-埃罗特过程(Hall-Heroultprocess),这导致了铝的大规模商业生产。铝开始应用于船体制造和汽车车身,到1895年,美国的产量达到了453吨。
由于重量轻且质地坚的特性,在20世纪初,用于航空的铝成为了真正的需求革命,这也是“带翼金属”(wingedmetal)这个名字的由来。1903年12月17日,美国莱特兄弟在人类历史上首次驾驶了一种被控制的飞行器——Flyer-1。而这架飞机的发动机是铝制的。后来,铝和铜、镁和锰组成的铝合金—硬铝,重量和铝一样轻,但在强度、硬度和弹性方面远远超过铝,很快成为航空领域的主要材料。
与此同时,由于铜价的高企,铝在导电方面对铜的替代也开始应用。由于经济的衰退和为了鼓励消费者使用铝,生产商将铝金属的价格下调至一个较低、稳定的水平,以与铜在电气行业竞争。1914年铝的价格回落至7000美元/吨下方。

2,次世界大战(1914-1921),战争机器
1914年次世界大战在欧洲爆发,战争期间没有任何一种金属比铝更受到科学的关注。铝的最大用途是生产铵弹,一种铝粉和硝酸铵的混合物,用于制造军火。其他军事用途包括飞机机身、熔断器、剥皮器、发动机铸件、个人设备、公共设备和钢铁生产中的脱氧剂。新增需求远远超过了当时的产能,价格开始急剧上涨,1916年铝的实际价格攀升至20000美元/吨。1918年3月,当时铝的主产国美国对铝金属实行价格管制,将铝用于军事设备和基本民用需要置于政府管制之下。
战争迅速推高铝的产量,1900年世界铝产量为6800公吨,而到1916年,铝年产量已超过10万吨。战争结束后,需求迅速回落,1921年铝的实际价格暴跌至4430美元/吨。

3,第二次世界大战(1939-1945),以铝制胜
次世界大战后,铝被当作一种重要的战略资源,德国开始积极扩充铝的产能,1939年,德国已是世界上产量最大的铝生产国。而美国则凭借强大的金融力量向铝行业注入大量资金,战争期间铝行业迅速扩张,1942年美国铝的年产量达到了744千吨,而1939年这一数字是182千吨。铝价在战时被正式控制在331美元/吨。

根据美国国家统计局数据,1939年,美军的飞机生产总量不到3000架。到战争结束时,美国生产了30万架飞机。制造一架完整的飞机只需要一个小时,远远的超过了德国和日本击落它的速度。没有一场战争的工业化程度超过第二次世界大战,这是一场以铝制胜的战争。

4,“铝时代”的来临
二战期间铝的短缺,刺激了铝土矿勘探技术的快速进步。大量储量被发现,据USGS数据显示,1950年铝土矿的可开采年限(储量/年产量)达到了180年,这一数字与2021年相同。因此,铝变得比其他一些金属更便宜,铝工业因其价格优势而受益。其工业需求在二战后被充分挖掘并深受世界经济周期和美元汇率的影响。
铝材料的显著性能包括重量轻、强度高、熔点适中、延展性、导电性、耐腐蚀性和阻隔性。因为这些特性,铝材料成为在商业领域和军事领域的最经济和最适合结构使用的材料之一。当暴露于空气中,铝的表面会形成一层稳定的氧化膜。这层氧化膜可以有效阻止腐蚀的发生。战争结束后,铝开始了广泛的应用于建筑和交通等民用领域。
1947-1951年,美国实施马歇尔计划,对被战争破坏的西欧各国进行经济援助、协助重建。基础设施和房屋建设给铝价带来一定的支撑。1950朝鲜战争爆发,期间的重整军备计划增加了对铝的需求。1951年,铝供应的分配和价格再次置于政府的控制之下。
地球上的颗人造卫星于1957年发射,由两个连接在一起的铝半球组成。铝罐最早制造于1956年,1958年被用来装饮料。世界金属产量从1900年的6800吨增长到1954年的2810,000吨,铝超过铜成为生产最多的有色金属。
5,1970s早期铝的垄断
20世纪70年代初,国际铝业被“六大巨头”美国铝业、加拿大铝业、雷诺兹、凯泽、佩希尼和阿鲁苏塞垄断——铝土矿的市场份额总和超过60%,氧化铝的市场份额接近80%,原铝的市场份额徘徊在73%左右。在这一时期,尽管市场条件相当不稳定,但生产者的标价通常是固定的。生产者价格的这种不敏感或“粘性”是可能的,一方面在短期内主要生产商所面临的金属需求对价格变化不敏感(因为缺乏替代品),另一方面管理层能够协调减产(因为集中度飙升)。
消费方面,1967年可口可乐和百事可乐开始出售铝罐饮料。铝包装的发展进一步加强了铝回收业的发展。根据WBMS的数据,1972年西方国家从废料中回收的铝约占西方世界铝总消费量(一次和二次)的21%。这一时期的铝的终端消费主要集中在交通运输、工程机电、建筑结构,铝包装行业开始兴起,不同国家之间的消费结构差异较大。

6,两次石油危机(1973-1975,1979-1980)
作为能源密集型的铝行业,电力成本占到了其成本构成的40%。两次原油危机对铝影响深远。
次石油危机:导火索是1973年10月的第四次中东战争,石油出口国决定减少石油产量,以攻击以色列及其支持者,并对西方国家实施石油禁运。1972年12月,欧佩克阿拉伯成员国将基准原油价格从每桶3.011美元上调至10.651美元。结果,从1973年10月1日到1974年1月1日,国际石油价格从每桶3.11美元上涨到11.65美元,严重影响了工业化国家的经济增长。
第二次石油危机:由于1978年底伊朗政局的变化和两伊战争的爆发,全球石油产量从580万桶/天暴跌到不足100万桶/天。因此,从1979年到1980年,国际油价从每桶13美元飙升到34美元,这成为西方国家整体经济衰退的一个重要原因。
根据世界银行公布的铜和原油的月平均价格数据,在次石油危机的油价上涨阶段,原油价格上涨了3.8价,铝价上涨了38%;第二次石油危机时,原油价格上涨了1.8倍,铝价上涨了50%。

1973年和1979年的能源冲击,不仅推高了石油的价格,而且推高了所有其他形式的能源的价格,从而提高了发电的价格,进而改变了铝在全球的行业配置。

能源冲击并没有平等地推高所有国家的电价,一些国家拥有充足的水电或低成本的煤炭资源,上述因素加剧了电价和各国原铝生产成本的区域间差异,加速了电解铝生产中心从1970年代开始从日本、美国和西欧等高成本地区向澳大利亚、加拿大、中东、俄罗斯和中国等低成本地区的转移。

12,日本经济腾飞与泡沫破裂(1987-1993)
1973年,受次石油危机影响日本的工业生产下降了20%,为了节约成本,日本不得不以更环保的方式生产产品,减少石油消耗,让经济从能源集中型向技术集中型转变,从图9中我们也可以看出70年代末期开始,日本铝产能断崖式的出清,一系列措施确保了日本经济的稳步增长,并在第二次石油危机中受到严重伤害的其他资本主义国家中脱颖而出。
80年代后期全球经济在日本的带领下强劲复苏,由于在全球产能转移的过程中铝过剩的生产能力已经被永久关闭,库存很低,随着铝在汽车零部件和饮料罐中的使用越来越多,世界范围内对铝的需求也在增加。在美元的持续贬值助力之下铝价2年上涨了近2.2倍。

为了扭转对外贸易逆差,1985年,美国与日本、西德、法国和英国签署了《广场协议》。《广场协议》试图让美元贬值,但对日本的伤害最大。日本试图通过日元升值扩大国际市场,但却过度升值,形成了泡沫经济。为了应对泡沫日本没有选择软着陆的方式缓释风险,而是采取了较为激进的强硬紧缩手段,最终使得日元资产价格泡沫迅速破灭,经济陷入了长期衰退和停滞。而此时恰逢苏联解体,为了产生硬通货,大量的俄罗斯铝锭进入了世界流通,市场铝的涨势也到此结束,名义美元价格从1988年年初的3500美元/吨下跌至1993年末的1170美元/吨。

13,新经济时代与亚洲金融风暴(1993-1999)
克林顿上任以来美国开始进入以信息技术为代表的“新经济”时代,不仅GDP连续多年维持在4%左右的中高速增长水平上,通胀也较80年代进一步缓解,失业率创下历史新低。这一时期“互联网革命”的爆发,是推动美国经济持续繁荣的主要原因。铝供需双旺,名义价格也从1993初年的1200美元/吨上涨至1995年初的2060美元/吨。

随着美国经济转为过热,美联储开始加息以应对通胀压力。这导致国际资本快速的回流美国,美元愈发坚挺。由于当时泰国实行的是与美元挂钩的固定汇率制度,泰国政府不得不耗费大量外汇储备去强制抬高泰铢的名义汇率,到1997年6月底,泰国外汇储备失去了继续干预外汇市场的能力。最终泰铢彻底陷入崩溃,贬值近100%。不久汇率危机开始蔓延,东南亚各国面临经济下行,汇率贬值的压力,最终演变成亚洲金融危机。亚洲金融危机的爆发冲击了亚洲新兴经济体这一世界经济新增长点,铝的需求再次陷入低迷,名义价格也回落至1500美元/吨附近,维持震荡。

14,中国经济腾飞(2002-2007)
进入21世纪,为了抑制经济过热,美国提高其利率至6.5%。美国互联网泡沫随后破裂,GDP小幅收缩,失业率上升,并导致长达8个月的经济衰退。“911恐怖袭击”加剧了美国经济问题。铝价此时震荡下行,LME铝价在2000年初的1680美元/每吨,回落至2001年末的1325美元/吨。国内上海期货交易所(以下简称SHFE)铝价则从17000元/吨,回落至13250元/吨。
2001年末,中国加入世界贸易组织(WTO),并开始实现经济现代化。城市化、农村电气化以及汽车和家电拥有量的增长导致了铝消费的迅速增长。生产难以维持,库存急剧下降,而此时正值美联储“开闸放水”,这引发了大量投机性购买。在种种强劲需求的刺激下,LME铝价从2002年1400美元/吨上涨到2004年2月的1744美元/吨,SHFE铝价也从13500元/吨涨至18800元/吨。
2004年年中,为了抑制通胀和经济过热,美联储开启加息周期。中国政府则出台一系列对铝行业宏观调控的措施,以抑制国内旺盛的需求。7月国家对铝取消8%的出口退税,并且加征出口关税(税率大约是5%),并对铝的产能进行了严格的限制。2004年6月至2005年10月LME和SHFE铝价维持宽幅震荡。
2005年末随着原油价格的上行,国内电价和氧化铝原料价格不断上涨,电解铝的冶炼总成本,也自2003年的13000元/吨附近增加到2006年初的17000元/吨左右。在成本和国内难以抑制的经济增长的加持下铝价上涨进入高潮。LME铝价最高飙升至2006年2月的2667美元/吨,2002-2006年累计涨幅达90%。SHFE铝价最高飙升至2006年2月的22800元/吨,累计涨幅达68%。随着美联储提到利率至5.25%,以及全球经济的放缓,铝价2006年初至2007年进入震荡期。

2000-2007年全球GDP平均增速为3.68%,中国平均GDP增速达到了惊人的10.55%,而美国、德国和日本平均GDP增速分别为2.72%、1.55%和1.45%。中国经济的崛起也带动了全球经济的复苏。

中国经济的快速发展带动全球电解铝产量迅速扩大,到2007年全球电解铝产量超过了3800万吨/年,其中中国产量达到1260万吨/年,全球产量占比达到33%,稳居。2000年以后全球产量平均增速6%,而中国平均增速达到了23%。全球的电解铝产量中心转移至中国。

中国现在在全球消费中扮演着领导角色,其市场份额从1972年的2%膨胀到2007年的34%。国内消费建筑行业用铝占到33%,其次是交通运输行业20%,电力行业和机械行业分别占比为15%,13%。

铝的终端消费也异常强劲,受益于我国持续增长的房地产投资和汽车消费,房地产投资完成额累计同比增速、汽车产量累计同比增速和电力电缆产量同比增速在2000年-2007年平均累计同比增速分别达到了27.7%、21.9%和17.6%。

15,美国次贷危机与各国救市(2007-2011)

2007年上半年LME铝价维持2650-2850美元/吨震荡,下半年铝价回落至2500美元/吨下方。2007年国内铝行业的总体政策趋势是紧缩的。10月国家发改委宣布,取消对电解铝、铁合金和氯碱企业的电价优惠政策。11月又出台《铝行业准入条件》,意在抑制电解铝的投资过热。美国这边美联储在2006年6月完成了2005-2006年的加息行动。到了2007年由于美国的利率上升和住房市场持续降温,购房者难以将房屋出售或者通过抵押获得融资,很多次级抵押贷款市场的借款人无法按期偿还借款,到了夏季美国次级房屋信贷行业违约剧增、信用紧缩问题引发了国际金融市场上的震荡、恐慌和危机。同时中东地缘政治动荡,推动原油价格一路走高,为世界经济发展带来另一负面冲击。由于经济不景气,联邦公开市场委员会在2007年9月开始降低利率,最终在不到一年的时间里削减了2.75个百分点。

2008年夏天由美国次贷危机引发的全球金融危机开始爆发,全球资产价格暴跌,铝也不例外。铝价自2008年7月的最高价3280美元/吨暴跌至2009年2月份的1302美元/吨,跌幅达到-151%金融危机使全球经济陷入衰退,在2008年底将利率降至零之后,美联储开始实施一种被称为量化宽松(QE)的新型货币政策。由于无法进一步降息,美联储开始购买数万亿美元的债券,以刺激经济,2009年3月,美联储购买了总计1.25万亿美元的MBS,这是轮量化宽松。
除了美联储的救市,2009年3月份美国国会批准也约8000亿经济计划。中国政府为应对金融危机也提出一揽子计划,俗称“四万亿计划”。除此之外,2008年12月中国开始实施家电下乡政策即:居民购买彩色电视、冰箱、移动电话与洗衣机等四类产品,按产品售价13%给予补贴,最高补贴上限为电视2,000元(人民币,以下皆同)、冰箱2,500元、移动电话2,000元与洗衣机1,000元。
中国“四万亿计划”带来的一个直接影响是房地产市场迅速发展,2009房屋新开工面积达到9.24亿平方米,同比增长10.5%。2010年房屋新开工面积达到12.9亿平方米,同比增长38%。房地产市场的繁荣带动了电解铝消费,铝价也在世界经济复苏的带动下从2008年底的1302美元/吨最高涨至2010年4月的2482美元/吨。

2010年上半年,尽管前期金融危机的影响在逐渐消退,但是年初希腊债务危机的大爆发开始引发市场对于欧元区债务问题的普遍担忧,而美国在QE1之后复苏步伐依然缓慢,投资者对于全球经济会否二次探底的忧虑情绪打压了此阶段大宗商品的走势。而欧元区的债务问题也令欧元走弱的同时,美元一路走强。随着中国货币政策也开始收紧,铝价从2010年4月份2482美元/吨回落到6月份的1931美元/吨。
2010年中欧盟通过了7500亿欧元希腊援助计划,欧债危机得到缓解,欧元触底反弹。美国则在高失业率与经济放缓的背景下,推出了第二轮量化宽松。美欧之间的基本面差异让美元持续走弱,加上中国原铝需求高速增长,LME铝价反弹至2011年5月的2614美元/吨,而SHFE铝价则受制于国内紧缩的货币政策,没有大幅跟涨。
然而在2011年5月之后,欧债危机卷土重来,伦铝在5月之后也开始步入下行轨道,但沪铝走势与伦铝出现分化,并在该年8月初攀升至近19个月以来的高位18600元/吨。之所以国内铝价更显坚挺,主要是受到了该年电价上调的成本端支撑和资金炒作。
2011年8月初,标普调降美国主权评级,引发全球大宗商品普跌,市场避险情绪快速升温,美元反弹,LME铝价自高位迅速回落。此后在整个2011年下半年,欧债危机愈演愈烈,希腊问题进一步恶化;与此同时,在中国持续调控房地产的政策压力下,国内原铝消费逐渐降温,更令铝价弱势得到延续。LME铝价自2011年8月份的2436美元/吨,回落至年底的1992美元/吨。SHFE铝价自8月的18535元/吨,回落至年底的15845元/吨。

2007-2011年期间国内电解铝消费持续增长,2011年消费量达到1724万吨,环比增长12.1%,国内消费量占到全球消费量的40%。从国内的消费结构来看,建筑行业是国内主要的电解铝消费领域占比40%,其次是交通行业占到18%。而当时的主要发达国家铝的主要用途是生产运输部门的产品。

16,产能过剩下的熊市(2012-2015)

2012-2015年铝价整体呈现熊市形态,价格一路震荡下行。2012年LME铝价总体呈现区间震荡走势。3月到8月,受欧元区债务危机和中国经济增速放缓等宏观因素影响,LME铝再次寻底,并在8月中旬创下了3年来的低点1827美元/吨。8月底,随着QE3预期增强,LME铝价再度反弹,连续11个交易日收出阳线,最高上至2199美元/吨。但随着QE3利好的兑现,9月中旬,LME铝价出现回落。2013年初全球经济增长乏力、市场对美联储退出QE的预期不断升温导致美元走强、行业产能过剩等原因导致期铝不断下探。
受美联储加息预期以及中东、东欧局势动荡等因素影响,2014年全球经济复苏未如预期,铝价走势有所反复。印尼年初以来的原矿出口禁令持续,铝上游风险正积聚,上游价格上涨,铝价在经历调整后有所回升,后受美元走强抑制回落,总体铝价波动增加。下半年稳增长措施陆续出台,中国经济总体稳健增长。LME铝价从低位1761美元/吨反弹至2050美元/吨的高位。年末随着美联储退出QE3的预期升温,美元走强,LME期铝回落至1950美元/吨下方维持震荡。
2015年全球大宗商品熊市持续,虽然国内继续降息,但是国内从二季度开始并持续到三季度的“股灾”,使得市场忧虑中国经济崩盘风险,商品市场也殃及池鱼。美元指数持续高位整理,一定程度上加大铝价下行压力。在政府推出棚改货币化,供给侧改革等救市政策之下,“股灾”得到了有效解决;但同时国内经济增速下滑加剧,其中三季度GDP增速首次跌破7%,官方PMI指数也跌破荣枯线。
2008年金融危机后了铝的产能一直处于过剩状态,2015年全球电解铝产量达到了5780万吨,铝的产量超过了其他所有有色金属的总和。

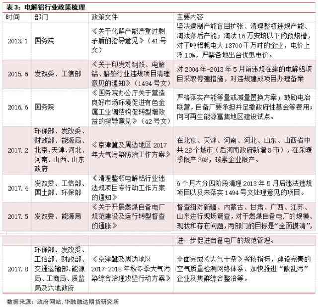
17,供给侧改革(2016-2017)
2015年6月国务院下发《国务院关于进一步组好城镇棚户区和城乡危房改造及配套基础设施建设有关工作的意见》积极推进棚改货币化,加速城镇化进程。同年11月召开的中央财经领导小组第十一次会议上,习总书记首次提出了供给侧结构性改革的概念。12月,中央经济工作会议提出2016年结构性改革主要是抓好去产能、去库存、去杠杆、降成本、补短板,即“三去一降一补”五大任务。从那时起,供给侧改革、“三去一降一补”相继铺开。

在棚改和供给侧改革的推动下房地产领域再次高速发展。带动地产、电缆、汽车等领域强势复苏。随着下游需求改善2016年铝价从熊市低谷中大幅反弹,LME铝价从年初的1483美元/吨涨至年末的1701.5美元/吨。SHFE铝价也从10745元/吨涨至12795元/吨。国内供给侧改革和棚改货币化初见成效,经济稳步复苏。

2017年,作为电解铝行业供给侧改革元年,政策成为影响铝价波动最重要的因素,在偏强的政策预期和美联储加息背景的博弈下,价格整体呈现偏强走势。
阶段:2017年上半年,在电解铝行业供给侧改革和采暖季环保限产双重政策预期推动下,铝价呈现易涨难跌走势。沪铝主力从年初的12500元/吨向上提升一个台阶,上半年整体维持在13500-14500元/吨区间偏强震荡。
第二阶段:6月下旬至10月底,供给侧改革和采暖季限产相继对国内电解铝生产造成实质性影响,伴随着违规在产能以及采暖季涉及产能的关停,沪铝主力开始从6月中旬的13485元/吨持续上涨至9月21日的年内新高17250元/吨,最大涨幅接近28%。
第三阶段:11月份之后,供给侧改革暂告一段落,而采暖季限产由于魏桥豁免使得关停产能大幅不及预期,加上新增产能投放,库存持续累积,等多重因素压制,导致外强内弱,沪铝大幅回调至14250元/吨。随着美联储12月加息落地后,市场短期利空出尽,沪铝反弹至15250元/吨上方。而LME铝价则乘势再次创出年内新高至2251美元/吨。

我国电解铝产能过快增长控制势在必行。长期以来,尽管多次对电解铝调控,但中国电解铝产能增长过快,2010-2016年产能复合增速高达约12%,2016年达到4320万吨,期间产能利用率徘徊在70%-80%之间。根据国际通行标准,产能利用率79%-90%为正常水平,低于79%为产能过剩,低于75%为严重产能过剩,可见,我国电解铝产能过剩问题突出。

全球铝的产能转移仍然在加速进行,美国和西欧等高成本地区向澳大利亚、加拿大、中东、俄罗斯和中国等低成本地区的转移。在国内,这种转移是从南部和东南部的高成本地区转移到西部和西北地区。
国内电解铝轮产能迁移(2010-2016年):从资源聚集地向能源聚集地转移。2010年前国内电解铝分布相对稳定,主要集中在河南、山西、山东、广西、贵州等铝土矿资源丰富的区域。2010年国家出于限制高能耗企业取消优惠电价,电解铝往新疆、山东迁移,能源集聚地的电解铝自备电时代崛起。
国内电解铝第二轮产能迁移(2017以后):2017年打响电解铝行业供给侧改革,合规产能“白名单”出炉,并规定未来国内电解铝新增产能必须在既定的指标内通过等量置换形式完成,电解铝产能天花板诞生。这使得新疆、山东两大电解铝产能聚集地关闭部分不合规产能。同时,如山东、河南等地方政策出台控能耗计划,迫使当地电解铝产能外迁,水电、风光电等清洁能源富裕的区域——云南、内蒙古、广西。

18,贸易战(2018-2019)

2018-2019年国际铝价走势呈现震荡走弱,2018年期间有过两次明显的事件性行情。一是俄铝制裁事件,俄铝货流不能正常进入交割,并且全球铝供应可能出现6%以上的供应下降,导致全球性恐慌,LME铝价从1977美元/吨的低位,半个月的时间暴涨至2587美元/吨,涨幅达到30%。沪铝也从13715元/吨的低位最高涨至15035元/吨,涨幅9%。国内涨幅明显低于LME涨幅,因为我国是国际铝主要生产国,并且俄铝有流入国内预期。随着4月下旬美国延缓了对俄铝的制裁,LME铝价和沪铝均回吐前期近一半的涨幅。第二波事件性拉升来自海德鲁污染事件导致的减产,海外氧化铝供应骤然短缺,期间LME最大涨幅达10%,而同时国内因环保政策推动铝土矿报价快速拉涨,导致沪铝亦形成一波同期上涨,最大涨幅接近7%。而后随着俄铝制裁的落地,海德鲁逐渐复产,美联储加息带来的全球的需求疲软的问题开始显现,加之国内生产仍小幅维持增长,铝价一路走弱,截至2018年12月底,LME铝价全年跌幅18.73%,国内铝价底部成本支撑较海外强烈,12月跌幅低于海外,最终全年跌幅10.74%。
2019年沪铝和伦铝呈现出较为明显的分化走势,沪铝从年初的13395元/吨涨至年末的14410元/吨,全年涨幅5.3%,而伦铝则从年初的1846.5美元/吨微幅下跌至年末的1830美元/吨,跌幅1%。走势分化的原因主要是国内外的基本面差异。国内央行降准、下调增值税税率,市场情绪较为乐观;加上山东魏桥出现内涝,关停了部分生产线,同时新疆信发出现变压器爆炸事件,导致部分生产线被迫关停。短期供应扰动也造成了一定程度的内强外弱。不过较18年俄铝制裁以及17年国内供给侧改革来说,19年的铝市波动下降了很多。但是12月29日出现的肺炎病例却为下一年埋下了“黑天鹅”的种子。
19.全球疫情危机与救市(2020)

2020年初全球爆发新冠疫情,悲观经济预期下,全球出现流动性恐慌。之后在全球经济复苏和全球央行的宽松政策刺激下,铝价又惊奇的V型反转创出疫情前的新高。具体来看,2020年沪铝走势可以大致分为4个阶段:
阶段,1月-3月底,因国内新冠疫情集中爆发影响走出一波单边下行行情,沪铝主力从14110元/吨一路下探11345元/吨,疫情致需求骤降,悲观经济预期下铝价维持下行。
第二阶段,4月初-5月中旬,国内疫情率先控制,而此时国外疫情正加速恶化,国内外的基本差异让铝价呈现出内强外弱的情形。沪铝自11435元/吨低点反弹至5月中旬的12495元/吨,涨幅9.2%。而LME涨幅只有2%。
第三阶段,5月中旬-11月初,此阶段美欧复工复产,全球经济脆弱复苏。国内已基本走出疫情的阴霾,复工复产情况良好,而口罩、呼吸机、餐盒、动力电池软包等消费领域则带来了新的边际需求。LME铝价和沪铝均维持上行,创出疫情前的新高后维持震荡。
第四阶段,11月初-12月,行情主要由通胀预期带动上行。11月9日,辉瑞与BioNTech宣布全球新冠疫苗试验的中期分析初步结果,显示其有效性超过90%;美大选拜登胜选,相较于特朗普,其在经济刺激计划方面加码更大。该阶段,宏观利好集中释放,市场风险情绪重新得到提振,沪铝也得以走出一波较为流畅的上涨行情,12月2日,沪铝收盘于16835元/吨,创2017年9月20日以来的新高。

铝兼具工业属性和金融属性,宽松货币政策和需求共振,往往会助推铝价的上行,2020年各大经济体为了应对新冠疫情带来的经济冲击,纷纷向市场注入大量的流动性。美联储早早把利率降至零,并通过各种金融工具向市场“撒钱”。在一系列超宽松货币政策刺激下,美联储资产负债表规模迅速扩大,从上图也可以看出,美国M1同比增速在疫情期间达到了夸张的350%。此外疫情期间美联储对长期货币政策目标也进行了调整,允许通胀超调,在美联储新框架下,就业过热的容忍度上升,通胀的目标中枢抬升,大概需核心PCE平均维持在2%左右。
20,见顶后的危机(2021至今)

2021年至2022年末铝价继续走出波澜壮阔的行情,沪铝自2021年初的15340元/每吨最高涨至2021年10月份的24695元/吨。之后又震荡回落至2022年末的18350元/吨左右。LME铝价则从2025美元/吨,涨至2022年3月上旬的最高价3966美元/吨。之后又大幅回落至2022年末的2300美元/吨。价格运行逻辑主要可以分为以下几个阶段:阶段(2021年1月-5月中旬):海外经济加速复苏,拜登上台后经济刺激政策加码,通胀快速上涨,叠加国内进入消费旺季,铝价迎来一波需求驱动的快速上涨。
第二阶段(2021年6月初-10月中旬):“电荒”+“暴雨”模式引发限电全面升级,云南、广西等水电铝地区面临枯水期,内蒙古、山东等火电铝企业面临缺煤的危机,导致全国范围内爆发限电危机,叠加河南等地发生前所未遇的暴雨灾害,铝厂出现大规模的减产。8月中旬各省开始发布能耗双控政策,叠加部分地区因电力紧张问题,截至9月底,各地区累计减产约300多万吨,至此市场对于供给短缺的预期达到顶峰。而此时动力煤价格暴涨,
第三阶段(2021年10月中旬-12月):由于国家监管动力煤价格自高位一路狂跌至800元/吨左右暴跌,引发成本坍塌,铝价出现连续暴跌行情,铝价自24695元/吨的高位持续下挫,一度跌破19000元/吨。

第四阶段(2022年1月-3月)海外2021年底欧洲能源危机一直延续至2022年一季度,天然气、电价继续上涨,海外电解铝产能关停预期不断上升,成本压力下沪铝和LME铝价自低位持续反弹,2月24日俄乌冲突爆发,市场对俄铝制裁导致的供应减少预期升级,伦铝加速上涨步伐一路高歌猛进创历史新高4073.5美元/吨。而国内则收涨至24020元/吨,并未创出新高。

第五阶段(2022年3月-至今)3月下旬上海疫情蔓延导致全域管控,国内需求下滑预期升温,叠加美国进入加息周期,失控的通胀让美联储5月更是加息75BP,截至11月初美联储已经将利率提升至4%,美国10月PMI已跌破50,欧元区则深陷俄乌冲突的泥潭PMI已连续4个月跌至50一下。全球经济进入衰退周期。LME铝价从高位回落至2022年末2300美元/吨,沪铝也回落至2022年末的18350元/吨。

中期展望:货币周期导致全球总需求下行,铝价偏空
根据泰勒规则,当通胀率超过2%或实际GDP增长超过2.2%时,美联储将提高目标联邦基金利率,而当两者中的任何一个低于各自的目标时,美联储将降低目标利率。在2020年美国抗击疫情期间美联储又更新了平均通胀2%货币政策目标,旨在通过0利率的货币政策来刺激经济复苏。
美国9月核心PCE物价指数录得5.15%,是美联储通胀目标的近2.5倍,另外非农就业数据也持续好转。美联储于2022年3月16日正式宣布加息。作为全球通用货币—美元的供给者美联储抗击通胀的决定不会改变,其货币政策转变为引导核心PCE回归至2%附近。由于铝价和美国核心PCE通胀指数的高度相关性,铝价亦会承压下行。

短期展望:供应扰动仍存,铝价短期仍存在大幅反弹可能
2021年全球共产电解铝67343千吨,其中中国产量38920千吨,占比57.8%;中西欧产量为3329千吨,占比4.9%;东欧含俄罗斯产铝4139千吨,占比4.9%。随着欧洲能源危机的不断升级,海外电解铝减产在不断扩大,截至目前欧洲和北美洲已经减产电解铝产能达到148万吨,欧洲转移出去的电解铝产能大多又被中国承接,2022年上半年国内电解铝产能加速上行,8月份达到了4440万吨,离4500万吨产能天花板仅剩60万吨。后续电解铝的产能如果因为俄乌战争的升级而导致欧洲和俄罗斯的贸易链条中断,那么这部分短缺的产能很可能难以被国内完全承接。铝的供应瓶颈仍存,短期仍然有可能随时发酵。

本文源自行业资讯
名品导购网(www.mpdaogou.com)陕ICP备2026003937号-1
CopyRight 2005-2026 版权所有,未经授权,禁止复制转载。邮箱:mpdaogou@163.com