山东菲斯特汽车零部件有限公司荣获“2022聊城先锋跨境网商”奖
近年来,国际政治经济环境复杂多变,不确定...
(报告出品方/分析师:平安证券 易永坚 徐熠雯)
公司是国内免税行业领军者。我国于1979年开办免税品销售业务。从国际上看,由于免税品销售免掉的是国家关税、进口环节税等中央税收,因此国际上免税业均体现国家垄断和特许经营性质。

我国对全国免税店实行“统一经营、统一组织进货、统一制定零售价格、统一制定管理规定”的政策,经国务院批准,由中免统一管理经营免税品销售业务。复盘公司发展历程,大致可分为三个阶段:
(1)起步阶段(1980s-2009 年):开拓零售业务,完成重组改制并上市。
1979 年,批准并授权中国旅游服务公司下设免税处在全国范围开展免税业务,标志着中国免税业的诞生。1984年,中国免税品公司成立(中免集团前身),早期从事批发。
1996年公司在黑河开设边境免税店,正式开启免税品零售业务。1999年中免集团成立。2004年,经国务院批准,中免集团与中国国际旅行社总社进行战略重组,共同组建中国国旅集团。2008年,本公司由中国国旅集团及华侨城集团出资成立,旗下涵盖旅行社业务和免税业务相关资产,并于 2009年在上海证券交易所成功挂牌上市。
上市前,公司在全国主要口岸城市及边境地区参控股免税店超过 100 家,零售业务收入达到11 亿元,约占免税品销售收入的 55%。
(2)稳步发展期(2009年-2016年):稳健发展,拓展离岛免税等业务。
2011年,海南离岛免税政策正式实施,中免三亚市内免税店同月开业,为海南离岛免税店。2013年,公司开启全国邮轮免税业态。2014年,公司在柬埔寨成功开设境外市内店。同年,中免三亚市内店迁址海棠湾,全球最大旅游零售单体三亚国际免税城开业,整体发展稳健。到 2016 年,海南收入占免税业务近一半收入。
(3)加速发展期(2017年至今):加快并购步伐,确立龙头地位。
2017年、2018年公司先后收购日上中国、日上上海 51% 股权,基本确立国内龙头地位。2019年公司旅行社业务出表,进一步专注免税。2020年新冠疫情爆发,公司积极转型线上,5 月份完成对海免公司收购,6月份离岛免税政策大幅放开,打开公司成长空间。
据弗若斯特沙利文,2021年,公司免税品零售额达到 413亿元,在国内市占率 86%;海南离岛免税销售额约达 407亿元,市占率 90%;含有税品的终端销售额达到 669 亿元,在全球市占率高达 25%,位列。

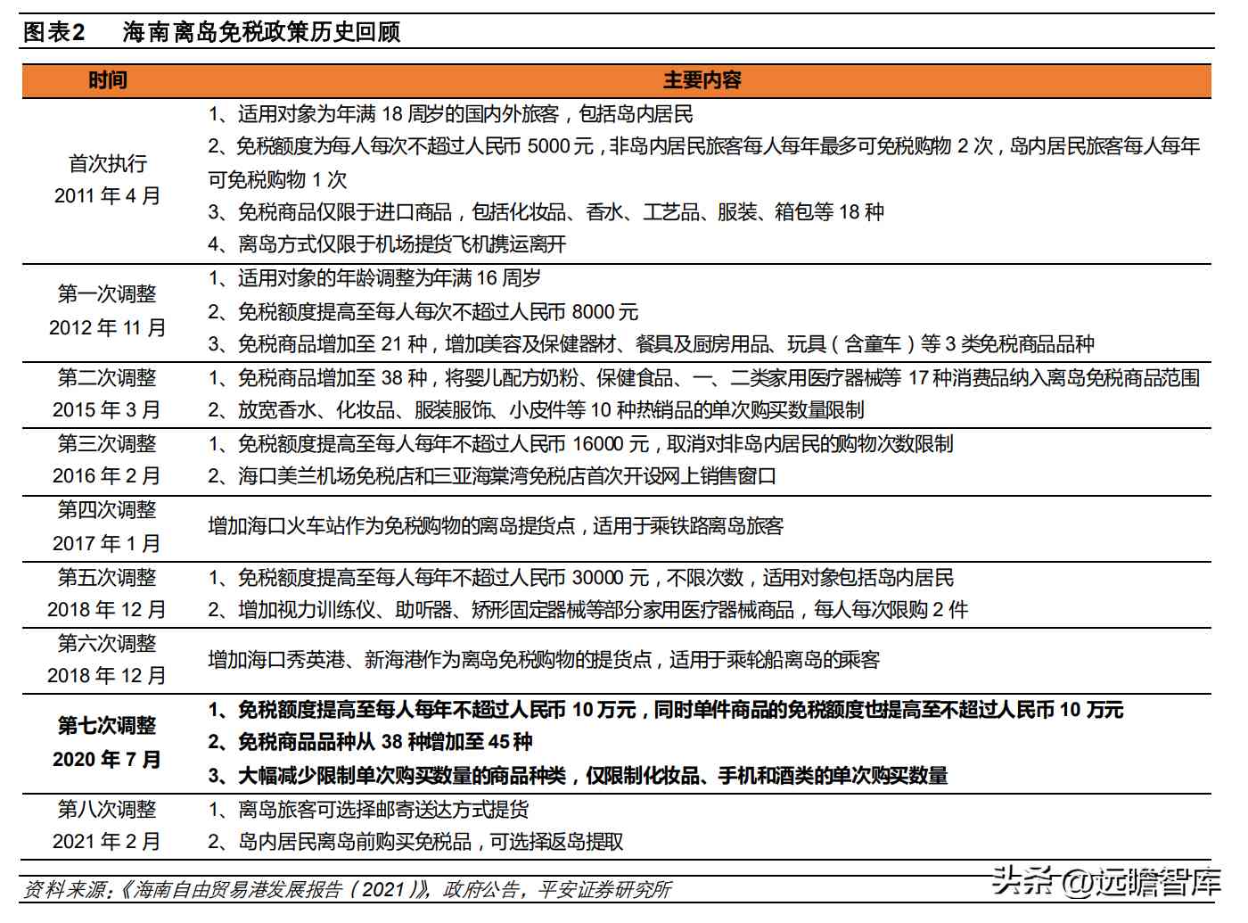
离岛免税政策自 2011 年试行以来历经多次调整,国家支持力度逐渐加大。
2009 年,《关于推进海南国际旅游岛建设发展的若干意见》明确提出,在海南建设国际旅游岛,加快海南现代服务业的发展,研究探索在海南试行离岛旅客免税购物政策的可行性。
2011 年,关于开展海南离岛旅客免税购物政策试点》事项,海南离岛免税政策开始试行,并分别在 2012年、2015年、2016年、2017年、2018年、2020年、2021年进行八次调整,免税商品范围和免税购买件数、免税额度、单品免税额度不断提高,购物方式、提货方式更加便利化。
其中,第五次、第六次和第七次调整以财政部、海关总署和税务总局三部门联合发文的形式发布文件,反映国家重视程度提升。
第七次调整为海南离岛免税政策实施以来最大力度的一次调整,免税额度从过去的每人每年不超过 3 万元大幅提高至 10 万元、取消单品免税额度(取消 8000 元行邮税限制)、新增手机/平板电脑等 7类消费品、大幅减少限制单次购买数量的商品种类(化妆品单次购买数量从原来的 12 件增至 30 件)。

新政刺激作用明显,离岛免税销售高增。
据海口海关,新政实施两周年,海关监管的离岛免税销售额累计达 906 亿元,超过过去十年总和。2020年、2021年离岛免税销售金额均实现接近翻倍的增长,2021年达到 495亿元。
拆分驱动因素来看,一方面,新政对旅客进店购买率有较大促进,免税购物渗透率(免税购物人次/海南离港旅客量*100%)从 2019 年的 9.7% 提升至 2021年的 29.7%。
另一方面,旅客购买件数提升成功带动客单价翻倍,2020年、2021年离岛免税人均购买件数分别为 7.61件、10.49件,较新政实施前的 3-5件提升近一倍,带动客单价从 2019年的 3587元提升至 2021年的 7367元。


公司业务板块分为口岸免税、离岛免税、市内免税及其他,2021年收入占比分别为25%、70%、2%、4%。
2019年公司口岸免税收入达到318亿元,疫情爆发后受到线上业务支撑,2021年维持在170亿元,2019-2021年复合增长率约为-27%。

离岛店收入从2019年的132亿元大幅提升至2021年的471亿元,2019-2021年复合增长率达到 88%。

分经营主体看,口岸免税经营主体主要包括日上上海(51%股权)、日上中国(51%股权)等。离岛店业绩主要由三亚市内免税店有限公司、海南省免税品公司(51%股权)贡献。
根据公司 H股招股书及历年财报,2019年,日上上海、三亚市内免税店、日上中国收入占合并报表收入比重分别约为 32%、22%、16%,归母净利润占比分别约为 10%、32%、3%。2021 年,三亚市内免税店、海免、日上上海、日上中国收入占合并报表收入比重分别约为 52%、24%、18%、3%,归母净利润占比分别约为 43%、8%、7%、7%。

2.1 业绩拆分:三亚市内免税店贡献近半收入、近四成利润
离岛免税
三亚市内免税店:三亚国际免税城一期开业于 2014 年 9月,二期河心岛项目于 2020年 1月投入运营,合计建筑面积 18.5 万平方米,是全球最大的旅游零售综合体。
据H股招股书,三亚国际免税城收入从 2019年的 105亿元增长至 2021年的 348 亿元,2021 年日均销售收入达到 9534 万元。
财报口径看,子公司三亚市内免税店 2019-2021 年收入 104.6 亿元、213.2 亿元、355.1亿元,净利润 14.2亿元、29.7亿元、41.7亿元,收入、净利润 2019-2021年复合增长率分别为 84%、71%。
2022 上半年,三亚市内免税店收入 153.5亿元,同比下降 17.1%,净利润 24.6亿元,同比下降 3.9%,净利率上升 2.2pcts,预计主要受到海南子公司所得税优惠影响。
海免:2018 年 10 月,海南省国资委将其持有的海免公司 51%股权无偿划转给公司控股股东中国旅游集团。2020 年 6 月,公司以 20.65亿元现金收购控股股东持有的海免公司 51%股权。
据 H股招股书,2019-2021年海免公司收入分别约为 30.0 亿元、99.1亿元、159.6亿元,净利润 3.2亿元、15.4亿元、18.5亿元,收入、净利润 2019-2021年复合增长率分别为 131%、 140%。2022 上半年,海免公司收入34.6 亿元,同比下降 55.1%,净利润 3.6 亿元,同比下降 64.3%。

口岸免税
上海机场:上海两大机场免税店运营主体均为日上上海。2018年 3月,公司收购日上上海 51%股权,并于 7月中标上海虹桥机场和浦东国际机场 7年免税经营权。
据 H股招股书,2019-2021年,日上上海收入 151.5亿元、137.3亿元、124.9亿 元,净利润 8.8 亿元、24.4 亿元、13.5 亿元,收入、净利润 2019-2021 年复合增长率约为-9%、24%。
2020 年疫情之下,日上上海推出“中免日上旅购”线上销售平台,弥补线下客流下滑,收入同比仅个位数下滑,同时 2020Q4收到上海机场租金返还,全年净利率达到 18%。2022年上半年,日上上海收入 54.5亿元,同比下降 5.3%,净利润 4.8亿元,同比下降 54.2%。
首都机场:北京两大机场免税店运营主体包括中免集团及日上中国。2017年,公司以 3882万元收购日上上海、日上集团持有的日上中国 51%股权,中免、日上中国分别中标北京首都国际机场 T2、T3 进出境标段 8年免税经营权。
2019年 3月,中免进一步中标北京大兴机场标段烟酒、食品标段和第二标段香化、精品标段的 10年免税经营权。
据公司财报,2019 年,首都机场免税店(含 T2、T3 航站楼和大兴机场免税店)整体实现营业收入 86亿元,同比增长 16%。
财报口径看,子公司日上中国 2019-2021 年收入分别为 74.8亿元、32.0亿元、19.1亿元,净利润 2.8亿元、-15.6亿元、13.9亿元,收入、净利润复合增长率-50%、+124%,其中 2021年扭亏,主因 Q3收到首都机场租金返还。2022年上半年,日上中国收入 7.7 亿元,同比下降 34.7%,净亏损 0.2 亿元,同比收窄近 1.5亿。

广州白云机场: 2019年公司广州白云机场免税店收入19亿元,同比增长118%。
香港国际机场:2017年,公司与拉格代尔组成的合资公司成功中标香港国际机场免税烟酒标段。2019年,公司香港机场免税店收入 24 亿元,同比增长 15%。2021年,香港机场店在国际客流暂未恢复的情况下保持了盈利。
2.2 其他主体:2021年收购港中旅补充回国补购型市内店
市内免税
国内:公司在北京、上海、厦门、青岛、大连经营 5 家针对外籍人士和港澳台居民的市内免税店。2021 年底,公司收购港中旅 100%股权,进一步获得一家位于哈尔滨的回国补购型的市内免税店。
据收购公告,2019年、2020年、2021年 1-9 月,港中旅收入分别为302.1万元、96.9万元和 8.1万元,净利润分别为 60.6万元、-14.5万元、-98.5万元,非疫情年份净利率达20.0%。
海外:公司在香港、澳门、柬埔寨设有 5家市内免税店。2021年香港、柬埔寨市内店保持盈利,2021年末澳门市内店实现试运营。
3.1 免税:政策赋予价格优势,本质是国家税收让利
免税品主要为免征进口关税、增值税和消费税的进口产品,销售对象为离境或者离岛(海南)不离境旅客。

免税品主要指免征进口关税、增值税和消费税的进口商品,同时也包括实行退(免)消费税、增值税进入免税店销售的国产商品。
免税品具有特定的销售对象,主要是离境旅客或者离岛(海南)不离境旅客,销售地点主要在机场、港口海关之外,或者在运行的国际交通工具上。
从税务法理学角度看,如果境外人员在一国逗留期间没有享受到本国福利,则不应该承担相应的纳税义务,因此应该退还商品中原本已经缴纳的增值税和消费税等;同时,离境区域或特定口岸商品的交易视同境外交易行为,也不需要缴纳进口关税。
免税经济由于免去了中央税收,本质是国家的让利。

免税品品种一般具有特定限制,烟酒、高档化妆品等免税幅度多在 25-50%,最高可达 300%。
在我国,口岸进境免税店经营品类限制为 14 类,包含烟、酒、香化产品、美容美发及保健器材、手表、眼镜、一二类家用医疗器械、纺织品和鞋子、小皮件和箱包、首饰和工艺品、食品和保健食品、婴儿配方奶粉或辅食、尿不湿以及其他百货。
离岛免税商品品种限定为 45 类,还包含了消费电子产品等。在各类免税品中,烟草、酒类、高档商品等由于关税、消费税较高,免征幅度相对较大。
以进口烟草商品为例,若仅考虑从价计税,假设商品关税完税价格 100元(即进口货物的到岸价格),当进口关税税率 25%、进口增值税税率 13%、进口消费税为 30%时,关税应纳税额=100*25%,消费税应纳税额=100*1.25/(1-30%)*30%,增值税应纳税额=(100*1.25+消费税额)*13%=(100*1.25+(100*1.25/(1-30%)*30%))*13%,合计应纳税额约为 102 元。
以同样的方式测算,烟草、酒、高档化妆品(进口完税价格 10元/ml(g)或 15元/片(张)及以上)、高档手表(单价 1万元以上)、贵重首饰及珠宝玉石免征的进口环节的综合税率最少约为 25%,最高可达约 300%。

“免税”特征赋予零售端较强的价格优势,如化妆品在免税店标价较国内官方标价低 30-55%。
由于免税品免征三税,免税商品定价基本等于商品的海外采购成本+免税店经营费用及利润。免税经营商需按年销售额的一定比例向国家上缴免税商品特许经营费,但比例较小,仅为年销售额的 1%或 4%。因此免税店相比一般零售、跨境电商等渠道具有价格优势。
以化妆品为例,对比近期的免税店日常价格与超头直播间 618价格(通常为上半年的全网最低价),部分国际大牌明星单品免税店的日常价格与 618超头直播间价格打平或更低。
根据贝恩的统计,化妆品在免税渠道的标价较官方标价低 30-55%,部分免税店针对部分品牌还额外提供 25-35%的促销折扣。
随着国内免税业的发展,国内免税商品价格在全球范围内的竞争力持续上升。
以化妆品为例,部分国际大牌明星产品在国内免税店日常价格已经低于韩国免税针对中国旅客返现 42%-48%的活动价格,部分产品在国内免税渠道享有全球最低价。


香化产品是免税渠道最大销售品类,在全球旅游零售市场占比近 40%,在我国离岛免税市场占比近 50%。
据 Generation Research,2018年全球旅游零售市场中,香水化妆品以 39.9%的占比位居大品类,酒水、香烟其次,占比 15.4%、9.9%,时尚配饰、手表珠宝、电子产品、美食糖果等占比约为 7-8%。
国内市场看,据海关总署,2020 年 7-10 月离岛免税新政实施 4 个月,化妆品以 48.5%的占比位居大品类,手表、首饰、服装销售占比均超 10%,化妆品、手表、首饰的平均件 单价约为 540 元、2394 元、6872 元。

3.2 政策红利:海南自贸港建设稳步推进,旅游零售受益
海南自贸港建设为重要国家战略,定位海南“国际旅游消费中心”。
2009年《关于推进海南国际旅游岛建设发展的若干意见》,提出充分发挥海南的区位和资源优势,建设海南国际旅游岛,打造有国际竞争力的旅游胜地。
2018年 4 月,《关于支持海南全面深化改革开放的指导意见》,宣布海南将分阶段建设自由贸易试验区及中国特色自由贸易港,对海南提出“三区一中心”建设的战略定位,分别为全面深化改革开放试验区、国家生态文明试验区、国家重大战略服务保障区、国际旅游消费中心。
2020年 6 月 1日,《海南自由贸易港建设总体方案》,提出与国际上其他自贸港不同,海南自贸港建设不以转口贸易和加工制造为重点,而是大力发展旅游、现代服务业、高新技术产业。
据《海南自贸港建设白皮书》,2021年,旅游业、现代服务业、高新技术产业和热带特色高效农业四大主导产业增加值占比达七成,对经济增长的贡献率近八成,成为海南经济高质量发展的最主要支柱。
全岛封关后,海南“零关税”政策有望全面铺开,或将推动海南成为全球领先的零售地。
《总体方案》提出海南自贸港建设的分阶段目标,即 2025 前海南适时启动全岛封关运作,到 2035 年成为我国开放型经济新高地,到本世纪中叶全面建成具有较强国际影响力的高水平自由贸易港。
海南“封关运作”指将海南全岛封闭为“单独关税区”,以“境内关外”模式运作,采取“一线放开、二线管住”的货物监管制度:境外(即国境线外)货物进出海南岛自由,免征关税;货物自海南岛进出内地接受全国海关常规监管,缴纳关税和进口环节税。
目前海南已经对部分进口商品,如交通工具及游艇、自用生产设备、原辅料等产品,免征关税和进口环节税。
封关后,海南将出台进口征税商品目录,对目录以外的进口商品免征进口关税。此外,海南税制也将大幅简化。
封关运作时,现行增值税、消费税等税费将得到简并,在零售环节征收销售税,封关后税制将进一步简化。
未来有望吸引全球品牌、商品进入海南,推动海南成为全球领先的零售地。


布局“两主两辅一货运”、“四方五港两核心”的机场、港口建设,提升交通运力,为海南发展提供坚实基础。
“两主两辅一货运”以海口美兰机场、三亚凤凰机场为干线机场,儋州机场、博鳌机场为辅线机场,东方机场为货运机场。
根据海南省十四五规划,海口美兰机场计划进行三期扩建,三亚新机场目标力争十四五期间开工,琼海博鳌机场计划实施改扩建,儋州机场计划加快前期工作,并引进市场主体推进东方货运机场建设。
“四方五港两核心”指形成以洋浦港为国际集装箱枢纽港,海口港为全国主要港口,三亚港、八所港、文昌港为地区性重要港口的港口分工格局,并构建以三亚国际邮轮母港为核心、海口国际邮轮始发港为重要组成的邮轮港发展格局。
根据海南省十四五规划,目标到 2025年,全省运输机场保障能力从 2020 年的 5630万人次提升到 6200 万人次,民航旅客吞吐量从 2020年的 4501万人次提升到 6000万人次,航空货邮吞吐量从 2020 年的 21.53万吨提升到 40 万吨;沿海港口万吨级及以上泊位数从 2020年的 78个提升到 80个,全省港口综合通过能力从 2020 年的 2.6 亿吨提升到 3.5 亿吨,集装箱通过能力从 2020 年的 299.79 万 TEU 提升到 750 万 TEU。



3.3 市场空间:离岛免税为核心看点,预计 21-25 年 CAGR 中枢 35%
3.3.1 国内旅游零售市场恢复至 19年的 89%,离岛免税比重大幅提升
受益于国内疫情有效防控及积极的扩消费政策,中国旅游零售市场快速恢复,2021年达到 808亿元,恢复到 2019年的 89%,降幅远低于全球平均。
据弗若斯特沙利文,全球来看,新冠疫情爆发前,全球旅游零售市场增长稳定,由 2017 年的 4697 亿元增长至 2019 年的 5991 亿元,年复合增长率为 12.9%。
受到新冠疫情及旅游限制影响,全球旅游零售市场规模大幅下降至 2021 年的 2720 亿元,约为 2019 年的 45%。其中,中国市场由于有效的防控以及消费刺激政策,受疫情影响较小。
2017-2019 年中国旅游零售市场以 25.9%的复合增长率快速增长,2019 年市场规模达到 910 亿元,2021 年已恢复到 808 亿元,约为 2019 年的89%。

免税品在全球及中国旅游零售市场中占比约为 60%。
2021年免税品在全球及中国旅游零售市场中的占比约 60%,较疫情前均有提升,主要由于各地政府在新冠疫情冲击下采取了一系列刺激政策,如中国政府鼓励离岛免税购物发展、提升限额,韩国政府暂缓每次免税店购物数量限制等。

中国免税品市场中,离岛免税份额提升到了 70%+。
据弗若斯特沙利文,2019 年中国免税品市场以口岸免税渠道为主,口岸免税销售规模约为 342 亿元,占比 68%,2017-2019 年复合增长率 30%。
疫情以来跨境游几乎停摆且恢复缓慢,2021 年口岸免税规模仅约 19亿元。离岛免税 2019年销售规模约为 135亿元,占比 27%,2017-2019 年复合增长率 30%,2021 年增长到 452 亿元,占比 94%,2019-2021 年复合增长率 83%。

3.3.2 吸引海外消费回流,海南市场潜力有待进一步释放
2019年中国人境外奢侈品消费规模约达 4500亿元人民币,2/3外流。由于国内奢侈品定价相对较高、税率较高、国际汇率变动等多重因素影响,中国人近 2/3的奢侈品消费发生在海外。
据贝恩,2019年中国消费者奢侈品消费约为 940亿欧元(约合人民币 6500亿元),其中接近境外消费规模约达 640 亿欧元(约合人民币 4500亿元)。
疫情以来,受到出境游限制、海南免税以及电商渗透,中国境内的奢侈品消费从 2019年的 2340亿元增长至 2020年的 3460亿元,预计 2021年增长至 4710 亿元,占比达到 94%-98%。
据贝恩预计,到 2025年,中国境内奢侈品市场规模预计可达 900-950亿欧元,约合人民币 6500 亿元左右,有望成为全球最大的奢侈品市场。其中,海南免税店凭借较强的价格优势,2021 年占境内奢侈品消费比重从过去的 6%提升至 13%,成为承接海外奢侈品消费回流的重要渠道之一。

免税消费来看,2019年中国消费者境外免税消费规模 1800亿元,占总消费的 80%,其中近千亿流向韩国。
据商务部估算,2018 年中国消费者免税消费占全球免税市场的 41%,但境内免税市场占全球免税市场比重仅不到 10%。
据世界免税业协会 口径数据,2019年我国居民境外购买免税商品总体规模超过 1800亿元,其中超过 1000亿元发生在韩国,约 800亿元发生在境外其他国家或地区,而在中国境内的免税消费仅约 500 多亿元,国内免税业发展空间较大。

疫情对依赖中国消费者的韩国免税市场打击较大,2021 年有所回暖,推测主要由代购带动。韩国是疫情前全球最大的免税市场。
据韩国免税业协会数据,2017-2019 年,韩国免税业复合增速 29%,2019年销售额规模达到 213亿美元,外国消费者贡献绝大多数销售,外国人购物金额占比高达 83%。
2020年新冠疫情爆发,韩国免税店销售额下降近四成,2021年全球出入境略有松绑,回暖至 156亿美元,外国人消费比重提升到 95%。
根据韩国免税商报道,90%+由中国消费者贡献。同时,外国人消费客单价从 2019年前的不到 900美元提升到 2021年的 22313美元,故推测 2021年回暖主要受到中国代购推动。
我们认为未来出入境放开后韩国免税市场有望得到进一步恢复,但韩国免税后续增长点或主要在于本地人免税消费,而中国人免税消费回流大势不改。随着海南市场地位的提升,部分奢侈品牌逐渐转移市场重点,2022年 LV、香奈儿等陆续宣布从韩国免税渠道(包括乐天免税店釜山店、乐天免税店济州店、新罗免税店济州店等)撤柜,并表明将在海南寻找机会。

海南旅客量目前仍受疫情压制,未恢复到 2019 年水平,未来发展空间大。
海南的旅客量仍受到一定疫情压制,2021 年海南接待旅客总量、接待过夜旅客量分别为 8100万人次、5783万人次,约为 2019年的 97%、85%,尚未恢复至疫情前水平。2022 年奥株疫情反复,海南客流量再度承压。
长期看,与 2019 年全国主要旅游城市相比,海南游客量有较大发展空间,2019 年全国大旅游城市重庆全年接待旅客数量达到 6.57 亿人次,接待游客破亿的城市数量超过 31 个,而海南省整体的接待游客量尚不足亿,长期发展空间大。

3.3.3 离岛免税市场空间测算:2025年有望超过1600 亿元,4年 CAGR中枢 35%
根据海南省政府,2021 年离岛免税市场目标 600亿元,实际 2021 年离岛免税店销售额 601.7亿元,同比增长 84%,达成政府目标。其中,免税销售额 494.7亿元(海关监管口径),同比增长 80%。
2022年初,海南在政府工作报告中提出,2022 全年离岛免税店销售额目标达到 1000亿元。我们以“离岛免税市场规模=海南离港旅客量*免税购物渗透率*客单价”公式为基础,对未来五年离岛免税市场规模进行了测算。
关键指标:
1)海南离港旅客量:据海南省统计局数据,疫情前 2014-2019 年海南离港旅客量复合增长率约为 8%,2020 年、2021 年离港旅客量同比-26%、+6%,2021年离港旅客量 2258万人次,是 2019年的 78%。假设 2021-2025年海南离港旅客量增速保持疫情前水平,预计 2024 年基本恢复到 2019 年水平。
2)渗透率:渗透率为其中最为敏感的指标,2021年离岛免税购物人次 672万人次,对海南离港旅客量的渗透率为 29.7%。参考韩国免税购物超过 100%的渗透率(渗透率=外国人免税购买人次/韩国入境旅游人次*100%,推测超过 100%主因多次进店购买),假设 2025 年离岛免税渗透率增长至 60%,同时考虑渗透率在±5pcts、±10pcts 的情况。
3)客单价:通过海口海关公布的离岛免税数据测算,2021 年离岛免税客单价为 7367 元,较 2020 年提升 1238 元;2022 年上半年离岛免税客单价为 8243元,较 2021年上半年提升 1242元。假设 2025年离岛免税客单价增长至 9000 元,同时考虑在此基础上±500 元、±1000 元的情况。
核心结论:
1)假设 2021-2025 年海南离港旅客量复合增长率为 8%、2025年离岛免税购物渗透率达到 60%、2025年离岛免税客单价 达到 9000 元,到 2025 年离岛免税市场规模有望达到 1659 亿元,2021-2025 年复合增速约为35%。
2)假设到 2025 年离岛免税客单价 8500 元-9500 元、离岛免税购物渗透率 55%-65%,则 2025 年离岛免税市场规模约在 1436 亿元-1897 亿元,2021-2025 年复合增速 31%-40%。
3)在其他条件不变的情况下,离岛免税购物渗透率每提升 5pcts,或者客单价提升 500元,约可带来近 100亿的销售增量。提高离岛免税进店率、转化率,以及客单价水平,对免税店销售增长十分重要。
我们预计随着海南的品牌供给的丰富、免税店运营能力的上升、产品结构的优化、配套基础设施的完善以及疫情防控政策的优化,海南市场潜力有待进一步释放。


随着国家对免税经营牌照的有所放开,国内免税行业市场化程度加深。
封关后,海南离岛免税市场的竞争或将更为激烈,对旅游零售商的综合能力提出更高要求,封关前的窗口期也为中免创造强化先发优势的机会。
市场地位来看,中免是国内免税龙头,2021年市占率 86%,离岛免税市占率 90%,在全球旅游零售市场中排名,份额达到 24.6%,具备一定国际竞争力。
从“人、货、场”的角度分析,我们认为中免的核心优势在于:
1)“人”:广泛且完善的免税渠道布局,占据中国免税流量核心档口;
2)“货”:稳固的品牌合作关系,拥有全国免税业最全的品牌组合,且具有规模优势;
3)“场”:四十年免税经营经验,综合服务能力强。
就海南市场而言,公司提前布局海南核心旅客集散地,包括海南两大核心机场海口美兰机场与三亚凤凰机场、海棠湾度假区、海口市中心以及海南主要港口海口新海港,覆盖近 90%的海南出入岛旅客流量。
随着海口国际免税城等项目开业,公司经营面积合计有望增长至 42万平,占全岛离岛免税销售面积的 60%+,进一步巩固优势地位。
公司在品牌齐全度以及奢侈品牌资源上优势显著,三亚国际免税城拥有 640+个品牌,远超出其他离岛免税运营商。同时在服务能力上,线上预订、线下接驳、会员制度等方面相比其他免税商更具吸引力。
4.1 市占率超 80%,人、货、场全面领跑
公司是国内免税龙头,2021 年在中国免税市场份额达 86%,同时也是全球最大的旅游零售商。
据弗若斯特沙利文,2021 年公司以 413 亿元零售收入位居国内大免税品运营商,市场份额高达 86.0%,在离岛免税市场份额达到 90%。
同时,公司也是全球最大的旅游零售商,2021 年以 669 亿元销售规模占据全球旅游零售市场 24.6%的份额。

国内免税品行业具有牌照壁垒,中免是一个拥有免税品全渠道经营资质的玩家。
国内免税行业进入壁垒较高,从事免税业务必须经过国务院或其授权的政府部门批准。截止目前全国主要有 10张免税牌照,分别归属于中免、日上、海免、深免、珠免、中出服、港中旅、海旅投、海发控、王府井。
深免、珠免、中出服等由于专注于特定区域/特定群体免税品经营,被成为区域性免税商,在 2016年开始被允许在原始运营区域之外对某些入境口岸免税店进行招标。
截止目前,全国范围的口岸免税牌照持有者主要为中免、珠免、中出服、深免,离岛免税牌照持有者为中免、深免、中出服、海发控、海旅投,中免是一个具有含口岸、离岛、市内、交通工具免税等全渠道经营资质的运营商。
规模上看,2021年中免(含日上、海免、港中旅)的免税业务收入约为 413 亿元,其余经营商免税业务收入仅约 10-20 亿元。

通过广泛的零售网络全面触达免税潜在客群,卡位重点出入境交通枢纽及离岛点位。
据中免 H 股招股书以及各公司官网,截止目前深免、珠免、中出服、海旅投、海发控分别拥有 70+家、20+家、~15 家、1 家、1 家店铺,中免店铺数量共 193 间,超过国内其他免税运营商店铺数量之和,其中口岸店、离岛店、市内店及其他分别为 123家、5家、11家、54家。
从出入境免税市场看,公司在全国前十大出入境机场中占据九个免税经营权,其中北京首都国际机场、上海浦东国际机场以及广州白云国际机场出入境旅客量占到全国的 50%+,是国内重要的进出境关口。
离岛市场看,公司拥有海南美兰机场、凤凰机场免税经营权,以及全球最大旅游零售单体三亚海棠湾免税店,占据核心免税客流。

北上广三地机场经营期限均到 2025年及以后,较强的综合实力有望保证其续签能力。
从现有合同来看,公司在北上广机场的经营期限均到 2025 年及以后。
根据《进境免税店暂行办法规定》,口岸与免税品经营企业每次签约的经营期限不超过 10 年,协议到期后不得自动续约,应重新招标确定经营主体。
免税店经营主体的衡量标准包括烟酒以外品类的丰富程度、品牌招商、运营计划、市场营销及客户服务等。
北上广机场作为国内主要的出入境机场,对免税经营商的品牌资源、口岸店经营经验、综合服务能力(如线上预订等)、资金实力(支付高昂的机场租金)要求更高,作为全球头部旅游零售商,中免优势凸显。
历史续签率来看,根据 H 股招股书,2019、2020、2021、2022Q1 公司现有特许经营续签率分别为 100%(两份中 的两份)、60%(十份中的六份)、75%(四份中的三份)、100%(一份中的一份),2020年续签率较低主要是自愿决定与若干小型口岸免税店停止续签。


积极布局新零售,疫情加速线上化发展。
公司将线上业务作为长期发展战略,早在 2018成立新零售事业部,研究探索跨境电商业务,推进线上预订业务,2019 年线上预订成功覆盖 10+个机场。
疫情期间,公司线上业务又得到了快速发展,搭建 “会员购”平台,提供离岛补购等销售,弥补线下客流下滑带来的损失。
据弗若斯特沙利文,公司是全国个搭建线上预订平台、线上会员购平台的免税运营商。截止 2022年上半年,公司大会员系统注册会员数达到 2280万个,较 2019年增长 18 倍。受线上业务带动,有税商品的收入比重提升到 30%+。
此外,公司持续升级后台供应链及信息系统,在全国 7 大仓储中心布局的基础上,进一步优化调拨,实现低成本、高效率的货品送达。预计随着更多品牌授权线上销售以及会员池的不 断壮大,公司线上业务有望持续增长。

从“货”的角度看,经过多年积累,公司拥有国内免税业最全面的品牌组合,品牌合作关系稳固且合作数量持续扩容。
公司在入驻品牌资源上大幅领先其他国内免税商,处于世界一流水平。
截止 2019 年、2020 年、2021 年底及 2022 年 3 月末,公司合作品牌分别为 995 个、946 个、1009 个和 1208 个,分布于烟酒、时尚品、香化、食品等品类,包括雅诗兰黛、兰 蔻、卡地亚、爱马仕等一线国际大牌,以及 Thom Browne、Golden Goose等高潜力小众潮牌,品牌组合在国内所有免税运营商中最为全面。
续约率方面,据公司 H 股招股书,2019-2021 年以及 2022Q1,公司分别终止了与 41 个、51 个、21 个和 0个品牌的业务关系,主要是基于品牌知名度、市场份额、商品质量和盈利能力以及目标客户的购物偏好,公司主动管理产品组合,停止了年度评估结果较弱的品牌合作。

另一方面,规模化直采为公司带来成本端优势,可向顾客提供更为优惠的价格。
由于较大的采购规模及较强的议价能力,公司一般向品牌进行直采,而采购规模较小或难以接近品牌的运营商则更多向批发商和分销商或者其他旅游零售商采购。
与国内其他免税运营商相比,公司基于规模及直采优势,一般能获得更大采购折扣,包括销售回扣或者额外的价格折扣,这也使得公司能够向顾客提供优惠的价格。
据公司 H 股招股书,2019 年、2020 年、2021 年以及 2022Q1,公司采购回扣分别为 3.68 亿元、8.52亿元、9.39亿元以及 3.15亿元,占商品销售收入的 0.77%、1.64%、1.40%、1.89%,整体呈上升趋势。
根据我们对全球旅游零售比价 app 杰西卡的秘密上 TOP30 热门单品的统计,其中有 13 件商品可以在中免集团购买到全亚洲旅游零售渠道最低价。

4.2 海南市场布局持续完善,先发优势明显
公司是国内最早布局海南离岛免税市场的运营商。
2011年海南离岛免税政策正式实施,公司三亚市内免税店作为离岛免税店开始对外营业,2014年 9 月迁址海棠湾三亚国际免税城,是目前全球最大的旅游零售综合体。
距今,公司在海南市场已有10余年免税经营经验。2020年离岛免税新政出台,适度增加市场主体,海发控、海旅投、中出服、深免获得离岛免税经营牌照。
目前,全岛共 10 家离岛免税店,其中中免(含海免)拥有 6 家,海发控、海旅投、中出服、深免各1家。

占位海南重要旅游集散地,覆盖近 90%离岛客流。
公司在海南已形成包括三亚国际免税城、三亚凤凰机场免税店、海口日月广场免税店、海口美兰机场免税店、琼海博鳌免税店在内的覆盖全岛的多维布局,海口新海港东侧的海口国际免税城也有望于 2022 年下半年开业。
三亚、海口是海南接待旅客量最多的两大城市,2021 年三亚市、海口市分别接待过夜游客人数 2162 万人次、1685 万人次,占比海南过夜旅客总数的近 67%。
三亚凤凰机场、海口美兰机场以及海口新海港承担近 90% 出入海南岛的客流,根据海南省统计局等官方数据,2021年海南旅客吞吐量共 4511万人次,其中海口美兰机场、三亚凤凰 机场运输旅客量为 1752万人次、1663万人次,海口新海港进出港旅客量 661万人次,合计占比海南旅客吞吐量的 90%。
公司核心店铺三亚市内免税店 2019年进店购买人数达到 217万人,占海南离岛免税购物总人数的 58%。从经营面积来看,根据我们的统计,截止目前离岛免税已开业面积约 30 万平,其中中免店铺面积约为 11 万平,占比约 37%。
根据各主体已公布的离岛免税店建设规划,预计全部建成后离岛免税经营面积共 67万平,其中中免店铺面积约为 42万平,占比达到 63%,优势地位有望得到巩固。

公司在品牌齐全度、奢侈品牌资源上优势显著。
根据我们对各家离岛免税线上预订小程序的统计,三亚国际免税城目前在售的品牌数量达到 640+个,涵盖服装、手表首饰、香化、数码等众多品类,品牌及品类丰富度领先于海控(130+个)、中服(175+个,居家用品居多)、深免(300+个,酒类居多)、海旅免税城(540+个,以小众品牌为特色,成功引进多个“海南首店”,如柏芮朵、奥伦纳素、sensai、衰败城市、by far 等)。
与竞争对手相比,中免在奢侈品品牌资源上具有明显优势,拥有梵克雅宝、卡地亚、蒂凡尼、肖邦、古驰、芬迪、圣罗兰等国际奢侈大牌,以及年轻人喜爱的艾米、盟可睐、Canada goose 等奢侈潮牌,满足高购买力消费者需求,同时 Tom Ford、珑镶等众多品牌新品在中免与全球同步发售,为消费者提供更为丰富的选择。

会员制度吸引力大,升级门槛低、现金返还力度高,强化复购。
中免会员设有 5档会员级别,累计消费分别达到 0元、5000 元、1万元、5万元、10万元可成为普通会员、银卡会员、金卡会员、铂金卡会员、钻石卡会员,分别享受 1倍、1.2倍、1.5倍、2倍、2倍积分。基础积分规则为消费满 30元积 1分,1分可抵扣 1元现金。
同业来看,海旅免税将会员分为三档,最低升级门槛为消费满 1万元享受 1.5倍积分;中服免税最低升级门槛为消费满 5000元享受 1.2 倍积分、消费满 6.5万元享受 2 倍积分,基础积分规则为香化品类满 30 元积 1 分、其余品类满 50 积 1 分。
整体看,中免的会员体系升级门槛相对较低,现金返还力度相对较高,优势明显,有助于提升复购。

4.3 海南疫情防控进入收尾期,出入境政策略有松动,静待恢复
8月份海南爆发新一轮疫情,目前已进入扫尾清零阶段,三亚国际免税城店有望迎来恢复营业。春节以来,受到国内多地疫情反复,海南本地以及北京、上海等主要客源城市防控措施升级影响,海南旅游市场承压,1-5 月累计接待游客总数 2979 万人次,同降 20%。
6月开始,随着国内疫情缓解,跨省旅游得到恢复,叠加海南优化防疫政策,取消对上海多个区域的隔离管控限制,海南旅游持续复苏。
8月份海南爆发新一轮疫情,三亚、海口市相继实行静态管理,离岛免税店自 8月 4日起陆续临时性关闭。
经过一个多月努力,海南疫情现已进入扫尾清零阶段,全省单日报告感染者数量持续下降,9月 7日首次降至个位数。疫情较轻的海口早前于 8 月 19 日已解除静态管控,中免海口市内店在闭店近 11 天后恢复营业。
疫情较重的三亚目前已实现高质量社会面清零,9 月 11 日起将逐步分片区取消临时性静态管理,三亚国际免税城有望迎来重新营业。

海口国际免税城项目开业在即,对标全球商业中心,销售面积约为三亚店的 2 倍,有望贡献新增量。
海口国际免税城位于海口市西海岸粤海铁路港口区域,西侧与新海港无缝对接,20 分钟可抵达海口核心生活圈,半小时覆盖琼州海峡交通圈,2小时通达全岛。
项目定位以免税业务为核心,有税零售、餐饮、娱乐、休闲、酒店等其他业务协同发展的大型旅游零售综合体,对标深圳万象城、新加坡怡丰城等为代表的国内外商业体,聚集一线奢侈品牌,门店设计多为大单品牌旗舰店,重视购物体验,同步开发演艺活动、亲子活动等度假业态,有望成为具有全球影响力的地标性项目。
项目自 2019 年 8 月开工建设,销售面积约达 15 万平方米,约为三亚国际免税城的两倍,客源预计相较三亚更为多元化,除了游客(尤其自驾游游客),还包含海口本地居民(消费能力高于三亚)、商旅游客等。
目前海口项目已有 800+个品牌确认入驻,90%+已完成落位,运营筹备进度良好,推广宣传工作即将全面铺开,将视疫情情况尽快营业。
参考三亚国际免税城过去业绩表现,据 H 股招股书,2021年门店销售额达到 348亿元,日均收入约达 9534万元,财务角度看,2021年子公司三亚市内免税店收入、归母净利润分别为 355 亿元、42 亿元,净利率 11.8%。

口岸免税方面,近期出入境政策有所松动,静待恢复。
受全球疫情及旅游限制措施影响,2020年以来我国出境游几乎停摆,内地居民出入境人次从 2019 年的 3.5 亿人次降至 2021 年的 0.74 亿人次。
2022 年下半年,出入境相关利好政策频发, 6 月 28日,国务院联防联控机制发布的《新型冠状病毒肺炎防控方案(第九版)》提出,将密切接触者、入境人员隔离管控时间从“14天集中隔离医学观察+7天居家健康监测”调整为“7天集中隔离医学观察+3天居家健康监测”。
消息发布一小时,去哪儿平台上国际机票搜索量翻倍,达到近两年来该平台国际机票搜索量最高峰。
8月 7日,民航局调整国际航班熔断机制,熔断门槛大幅降低、熔断周期缩减一倍,南方航空、厦门航空、中国国航、海南航空等多家航空公司宣布国际航线复航或增开计划。
此外根据世界游网报道,截止 8 月 16 日全球已有包括亚洲、欧洲 79 个国家和地区取消了所有关于新冠疫情设置的入境限制,包括无需疫苗证书、无需新冠核酸检测、无需隔离、入境政策回到疫情前等。
新冠特效药的开发和推广、不同地区和国家之间的政策协调情况以及国际环境的变化都影响着国际旅游的恢复和发展,预计未来防控政策协调顺畅的目的地有望率先恢复。公司口岸免税店布局卡位全国主要出入境机场,有望率先受益于出入境游的恢复。

5.1 财务分析:营收利润保持较快增长,2021年归母净利润近百亿
2019-2021年营收整体保持较快增长,2022年上半年疫情影响较大,导致公司收入短期承压。
2019-2021年公司营业收入分别为 480亿元、526亿元、677亿元,2019-2021年复合增长率约为 19%,尽管 2021年下半年国内多地疫情反复对公司业务造成一定影响,但整体维持较快增长。
2022年春节前后整体表现良好,1-2月份收入增速保持在 20%+,3月份海南突发本地疫情,三亚国际免税城 3月 3日-7日闭店近 5天,4月 2日-11日再次闭店近 10天,叠加 3月下旬开始上海等主要客源地区疫情扩散、防控措施升级,公司营收再度承压。
随着国内上海等地疫情得到控制+海南优化防疫政策+海南等多个省市消费券刺激,5月下旬开始整体收入有所回升,整个上半年收入下滑 22%。
季节性上,通常而言,由于国庆、春节等节假日前后是旅游高峰,公司从十月开始进入旺季,至次年二月收入较高。

收入拆分:
①分地区:海南地区收入占比已提升到 70%。
2021年公司海南、上海及其他地区收入分别为 471亿元、125亿 元、74 亿元,2019-2021 年复合增长率分别为 112%、-9%、-42%。海南业务为主要增长驱动,上海地区在线上会员购的支撑下降幅较小。2021年海南地区收入占比提升到了 70%,上海地区收入占比降至 19%。
②分商品类型:有税业务占比提升到 30%+。
疫情前公司近 98%的收入来自免税品销售。疫情发生后,为弥补线下客流下滑,公司大力开发线上,推动有税业务占比提升到 30%+。
③分商品种类:香化占比约在 60%-70%,时尚及配饰品占比提升。
2019-2021 年免税品收入中,香化产品收入分别达到 295 亿元、180 亿元、231 亿元,占免税品收入的 63%、56%、54%,考虑有税(2019-2021 年有税品收入中香化占比均超过 90%)香化产品收入总计约达 295 亿元、367 亿元、452 亿元,占比 62%、70%、68%,维持高位。
时尚品及配饰近年来增长趋势较好,其中精品箱包增长突出,预计受离岛免税业务带动。烟酒近年有所下滑,主要系口岸免税业务几乎停摆以及打折出售库存商品(烟草保质期较短)影响。


1H22毛利率环比上升近 5pcts,销售费用率维持较低水平。
2019-2021 年公司毛利率从 49.40%下降至 33.68%,主要系低毛利率的有税商品销售增长以及折扣促销所致。其中,免税商品毛利率从 50.00%下降至 37.82%,有税商品毛利率从 31.59%下降至 24.59%。
2019-2021 年公司销售费用率分别为从 31.07%降低到 5.71%,主要受到上海机场、首都机场租金减免推动。公司管理费用率整体较为稳定。
2022年上半年公司毛利率 33.98%,同比下降 4.35pcts,环比提升 5.44pcts,通过优化采购条款及内部运营效率提升(精准营销,整体折扣水平有所降低),毛利率得到环比大幅改善。销售费用率 6.84%,同比下降 2.44pcts,主要系广州白云机场租金减免落地、加大降本控费力度所致。

利润端增速快于收入端,归母净利率升至14%+。
2019-2021年公司归母净利润分别为 46 亿元、61 亿元、97 亿元,复合增长率约为 44%,归母净利率从 9.65%提升到 14.26%,我们总结主要系海南子公司获得所得税优惠(2021年 Q3)、机场口岸租金降低、线上业务发展以及海南业务经营杠杆效益优化所推动。
2022 年上半年公司归母净利润 39 亿元,同比下降 26%,归母净利率 14.24%,同比下降 0.84pcts。

存货及存货周转率方面,2019-2021公司存货周转率分别为3.47次/年、2.74次/年、2.61次/年,1.68次/年(已年化),2022H1存货水平较高,主要受到疫情以及新海港项目备货影响。

5.2 盈利预测及估值
关键假设:
收入层面,1)海南离岛免税业务:假设 2022 年底国内疫情基本得到控制,2023 年海南业务重回增长快轨。
预计 2022-2024年三亚市内免税店实现收入280亿元、517亿元、704亿元,同比增速-21%、85%、36%,三亚国际免税城一期二号地项目计划于 2023年开启运营,有望贡献边际增量。
预计2022-2024年海免公司收入 104亿元、156亿元、187 亿元,同比增速-35%、50%、20%。海口国际免税城有望于2022年 9 月开业,考虑到新店爬坡期,预计2022-2024年实现收入12亿元、91亿元、128亿元。
2)口岸及市内免税业务:假设 2023年开始出入境逐渐放开,且线上业务稳步增长。预计2022-2024年上海地区(日上上海)收入分别为 125亿元、144亿元、172亿元,同比增长 0%、15%、20%,在国际 旅行政策有所松动+线上业务持续增长的推动下,预计2024年超过 2019年水平。
其他地区主要包括国内(含港澳)其他口岸免税业务以及市内免税业务,预计2022-2024年增速分别为-10%、35%、50%,2024年恢复到2019年的60%左右。
3)租金等其他收入:预计2022-2024年增速分别为50%、45%、40%。

毛利率方面,假设 2022-2024 年公司整体毛利率水平约为 34%、38%、42%,随着疫情好转、线下客流恢复,免税品销售 比重有望抬升,叠加公司采购条款及管理效率优化(折扣率收窄),整体毛利率有望回升。
综上,我们预计2022-2024年公司收入 600 亿元、1018 亿元、1352 亿元,同比增速-11%、70%、33%,归母净利润 81 亿元、132 亿元、178 亿元,同比增速-16%、62%、35%;EPS 分别为 3.95 元、6.40 元、8.64 元,对应 PE 分别为 47.1、29.0、21.5 倍。
公司是国内免税行业绝对龙头,先发优势、规模优势显著,在有利的政策支持下,公司海南业务成长可期,口岸等传统业务静待恢复。
1)新冠疫情持续或反复、客流量不及预期的风险:免税行业高度依赖出入境、离岛客流。2020 年新冠疫情发生以来,国内出入境游几乎停摆,海南地区旅客量也受到国内多地疫情反复有较大的波动。据 H股招股书,截止2022年8月5日,受疫情影响,公司仅26%的门店恢复正常营业,11%的门店以减少的容量恢复了运营,63%的门店仍处于暂时关闭状态。若出现新冠疫情反复、防控升级或者客流停滞持续、不见好转,则会对公司业绩的恢复与增长造成不利影响。
2)免税政策变动的风险:免税行业政策性较强,历史上看,国家曾暂停过进境口岸免税的经营。近年来国家对离岛免税政策不断放开,若国家对离岛免税购物限额、品类、网上窗口等做出限制,则会对公司销售产生不利影响。此外,海南自贸港封关后的财税政策尚不确定,免税牌照价值可能被削弱,则会对公司造成一定不利影响。
3)关税及进口环节税持续下降、免税价格优势削弱的风险:近年来我国连续多年对多种消费品降低关税,对部分消费品降低消费税等,若未来关税等进口环节税持续降低,则免税商品的价格优势将被削弱,或对公司业绩造成不利影响。
4)招商不及预期的风险:品牌方基于品牌形象、定价策略、零售点位、与内地市场的平衡等综合因素考虑,可能会选择在海南自主建立销售渠道或者与竞争对手(如其他免税运营商或者一般零售商)合作,公司存在招商不及预期的风险。
——————————————————
报告属于原作者,我们不做任何投资建议!如有侵权,请私信删除,谢谢!
精选报告来自【远瞻智库】或点击:远瞻智库-为三亿人打造的有用知识平台|战略报告|管理文档|行业研报|精选报告|远瞻智库
名品导购网(www.mpdaogou.com)陕ICP备2026003937号-1
CopyRight 2005-2026 版权所有,未经授权,禁止复制转载。邮箱:mpdaogou@163.com