经常染发怎么护理身体(经常染发怎么护理身体健康)
经常染发已成为现代人追求时尚与美丽的一种方式,频繁染发的同时也会给身体带来一定的负担,为了保持身体的健康,我们需要采取一系列的护理措施,下面,就让我们一起来探讨经常染发后如何护理身体吧。一、选用合适......
经常染发已成为现代人追求时尚与美丽的一种方式,频繁染发的同时也会给身体带来一定的负担,为了保持身体的健康,我们需要采取一系列的护理措施,下面,就让我们一起来探讨经常染发后如何护理身体吧。一、选用合适......
本文目录导读:气血对女性健康的重要性身体护理如何调和气血身体护理在女性健康管理中的意义作为中医理论中的核心概念,对于女性健康具有深远的影响,气血的充盈与调和,不仅关乎女性的容颜美貌,更直接影响其生理和......
内圈贴着手腕的那边。外圈佩戴时对外的那边。条杆假设镯子断了,断口处的形状就是条杆形状。镯型福镯:内圈圆,外圈圆,条杆圆。平安镯:内圈平,外圈圆,条杆呈弓形到半圆形。正装:内圈平,外圈圆,条杆呈拱......
在护理工作中,准确测量患者的身体温度是至关重要的一环,身体温度不仅反映了患者的健康状况,还是评估病情、制定护理计划的重要依据,护理人员需要熟练掌握正确的测温方法,以确保测量结果的准确性和可靠性。一、......
前言鸵鸟,作为世界上最大的鸟类,以其独特的生理特征和生活习性吸引了众多关注,为了让鸵鸟健康成长,我们必须重视其身体护理工作,本文将详细介绍如何对鸵鸟进行身体护理,帮助鸵鸟爱好者更好地照顾这些美丽的生物......
本文目录导读:全新身体护理项目概述全新身体护理项目内容全新身体护理项目的优势全新身体护理项目的适用人群如何参与全新身体护理项目全新身体护理项目概述在快节奏的现代生活中,身心健康越来越受到人们的重视,为......
身体护理,对于我们每个人来说,都是一项重要的生活内容,它不仅关乎我们的身体健康,更是我们对自己生活品质追求的一种体现,当我们体验过一次出色的身体护理后,如何给予细致的评价,并优雅地分享到朋友圈呢?接下......
在进行身体护理时,选择合适的衣服至关重要,不仅要考虑到舒适度,还要兼顾实用性和保护隐私的需求,以下将详细探讨在做身体护理时应该穿什么衣服,以帮助您做出明智的选择。一、宽松舒适是关键身体护理往往涉及到......
在快节奏的现代生活中,身体护理成为了越来越多人关注的焦点,裕华区作为一个人口密集、经济发达的区域,拥有众多身体护理中心和机构,本文将为您推荐裕华区优质的身体护理场所,帮助您找到最适合自己的护理方式,让......
在当今这个注重个人形象与身体健康的时代,身体护理已经成为了许多人日常生活中不可或缺的一部分,而在众多身体护理品牌中,伊索(Aesop)以其独特的品牌理念和出色的产品品质,赢得了众多消费者的喜爱,本次,......
昨天小编写了个韩国彩妆拔草贴,引起了各位小仙女的强烈共鸣。评论区瞬间就炸了,大家的同感是:韩国化妆品普遍很鸡肋,营销做得漂亮,但产品真心很糟糕。那么继续昨天的话题,今天我们来聊一聊韩货中最不值得入手的......
过去的时光总是走的太匆匆,忙碌的日子缺少了旅行的美好。在新年的开端,得好好慰劳一下辛苦了一年的自己。可以去固始西九华山走走,进行一场春节狂欢。春节游西九华山,礼物拿不停春节期间,来到留梦河谷可以砸开满......
“吴亦凡事件”被曝光后,各代言的品牌都纷纷发文解约与其合作的信息。其中,.个与与吴亦凡解约的品牌是化妆品品牌韩束,不少网友为其点赞,并感慨到不愧是国货之光。随后,大量网友涌入该品牌直播间,人气直线飙升......
在当今快节奏的生活中,人们越来越注重身体健康和外在形象的双重管理,蛋白护理作为一种重要的保健方法,受到了广泛的关注,蛋白护理对身体究竟有哪些好处呢?本文将从多个角度为您深入剖析。蛋白护理的基本概念......
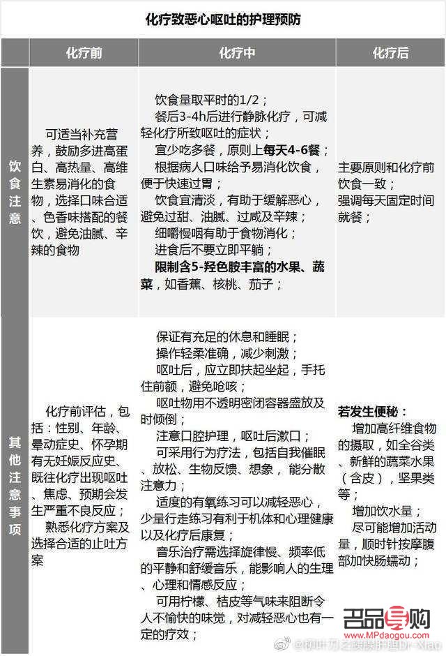
化疗作为治疗恶性肿瘤的一种重要手段,虽然能够有效抑制癌细胞的生长和扩散,但同时也会对患者的身体造成一定的损伤,在化疗期间,正确的身体护理至关重要,下面,我们将从饮食、心理、运动和生活习惯四个方面,为大......
美容美容,作为现代生活中的一种日常习惯,已经越来越受到人们的关注,它不仅仅是为了追求外在的美,更是体现了一种积极的生活态度和对自我的关爱,美容的方法多种多样,从日常的洁面、护肤,到专业的美容疗程,每一......
新京报讯据“金昌市场监管”微信公众号消息,金昌市市场监管局近期发布关于预包装食品的消费提示。预包装食品是指预先定量包装或者制作在包装材料和容器中的食品,消费者购买时可关注生产日期、保质期、食品名称、......
身体鸡皮,也称为毛周角化症,是一种常见的皮肤病,主要表现为皮肤粗糙、疙瘩不平,虽然鸡皮并不严重,但会影响皮肤的美观,让很多人倍感困扰,身体鸡皮怎么护理最好呢?接下来,我们将为您揭秘有效的护理方法。一、......
本文目录导读:了解油性皮肤油性皮肤的日常护理特殊护理生活习惯与饮食选择合适的护肤品专业治疗了解油性皮肤油性皮肤,也被称为皮脂溢出症,主要是由于人体皮脂腺分泌旺盛所产生的,这类皮肤常常显得油光满面,毛孔......
“羊脂玉”,这样一个近乎被妖魔化的词语,似乎还成为了玩玉的一种至高标准,很多人为此痴狂。同时,市场上还出现了很多类似的词汇,比如脂白、羊脂白玉等等…为什么会出现这么多名词呢?这些名词真的能代表一块好......
在当今社会,美容身体护理已经成为许多人追求美丽与健康生活的重要组成部分,随着人们生活水平的提高和审美观念的转变,越来越多的人开始关注自己的外在形象,并愿意为此投入时间和金钱,学习美容身体护理不仅可以帮......
在现代社会,人们越来越注重身体健康与护理,身体护理卡作为一种集健康服务、优惠折扣与个性化护理于一体的会员卡,受到了广大消费者的喜爱,身体护理卡究竟怎么办理呢?本文将为您提供一份详尽的指南,帮助您轻松办......
随着秋冬季节的来临,阳光逐渐变得柔和,但紫外线的威胁并未因此减弱,在这个时节,我们依然需要关注防晒问题,并采取相应的身体护理措施,以保持肌肤的健康与美丽,接下来,就让我们一起来探讨防晒秋冬身体护理的秘......
每次外出大包小包,瓶瓶罐罐的一大堆本着精简原则,每次带护肤品都是犹犹豫豫上周末和表妹计划来个两天短途旅游,小编就目睹了她整理化妆包的全过程碎碎念“这个要不要带”“这个不用带了吧”“这个必须带上”“这个......
在现代生活中,越来越多的人开始关注身体护理,其中维生素在身体护理中扮演着重要角色,如何正确使用身体护理维生素呢?下面就来为您详细介绍。了解维生素种类及功效身体护理维生素种类繁多,如维生素A、维生素C......

6月27日,JeanPaulKnot...

冠冕,是珠宝艺术创作的巅峰;冠冕杰作序列...

2023年钻石报价信息显示,70分钻石价...

AAPE+BYABATHINGA...

11月17日,中国广告主协会指导,新潮传...

Gucci作为全球奢侈品品牌之一,一直以...
名品导购网(www.mpdaogou.com)ICP证号: 鲁ICP备2025191931号-2
CopyRight 2005-2026 版权所有,未经授权,禁止复制转载。邮箱:mpdaogou@163.com